-
近日,由中核五公司工程研究院自主研发的薄壁小管全位置TIG自动焊首次在海南昌江核电项目部顺利完成现场...
发布时间:2025-09-02 15:02:11 -
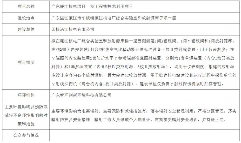
2025年8月29日,广东省生态环境厅发布《广东省生态环境厅拟对广东廉江核电项目一期工程核技术利用项...
发布时间:2025-09-01 12:01:09 -
继8月10日1号机组核岛第一罐混凝土浇筑节点顺利实现之后,中核集团浙江金七门核电项目建设再传新进展:...
发布时间:2025-08-29 15:01:03 -
继8月10日1号机组核岛第一罐混凝土浇筑节点顺利实现之后,中核集团浙江金七门核电项目建设再传新进展:...
发布时间:2025-08-29 12:04:18 -
近日,由中国核动力研究设计院设计、采购的华能霞浦核电项目压水堆一期工程反应堆压力容器和蒸汽发生器项目...
发布时间:2025-08-29 12:01:01 -
-
国家能源局副局长万劲松8月26日在国新办举行的高质量完成十四五规划系列主题新闻发布会上表示,中国民营...
发布时间:2025-08-26 18:06:07 -
近日,华东能源监管局听取了国核浙能关于浙江嵊泗徐公岛核电项目规划情况的汇报。国网华东分部、国核浙能相...
发布时间:2025-08-08 15:19:18 -
-
-
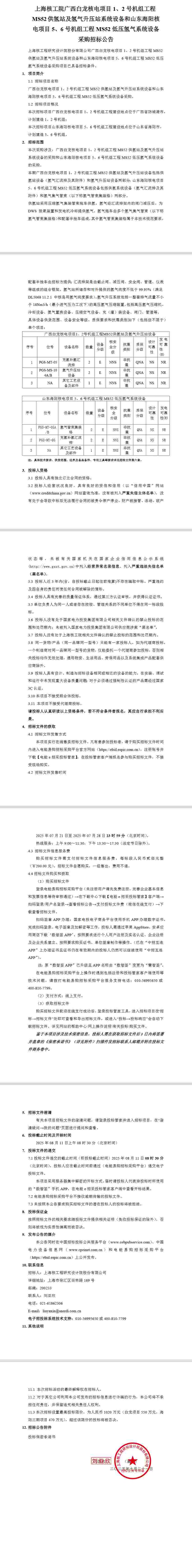
氢能汇获悉,近日,上海核工院广西白龙核电项目1、2号机组工程MS52供氢站及氢气升压站系统设备和山东...
发布时间:2025-07-25 21:04:19 -
近日,陕西中环公司出口项目埃及埃尔达巴核电站第一批产品完成装车,顺利发货。首批产品的发运是公司积极响...
发布时间:2025-07-19 13:07:01 -
作为中国广核集团在粤东地区布局的首个核电项目,陆丰核电项目深入贯彻新发展理念,坚持创新发展、绿色发展...
发布时间:2025-07-18 10:02:16 -
7月11日,中海总局党委副书记、总经理霍明明一行赴金七门核电1、2号机组海域取排水EPC工程现场检查...
发布时间:2025-07-17 12:23:48 -
7月13日17时26分,在苍南核电、核鹏监理和中广核工程苍南项目部的共同见证下,由中国能建天津电建承...
发布时间:2025-07-16 10:03:13
