能源圈获悉,1月13日,明阳智慧能源集团股份公司发布《关于筹划发行股份及支付现金购买资产并募集配套资金暨关联交易事项的停牌公告》。
公告指出,明阳智能于2026年1月12日收到公司控股股东明阳新能源投资控股集团有限公司出具的《关于筹划重大事项的通知》,拟由公司通过发行股份及支付现金的方式收购中山德华芯片技术有限公司的控制权,并募集配套资金。本次交易尚处于筹划阶段。
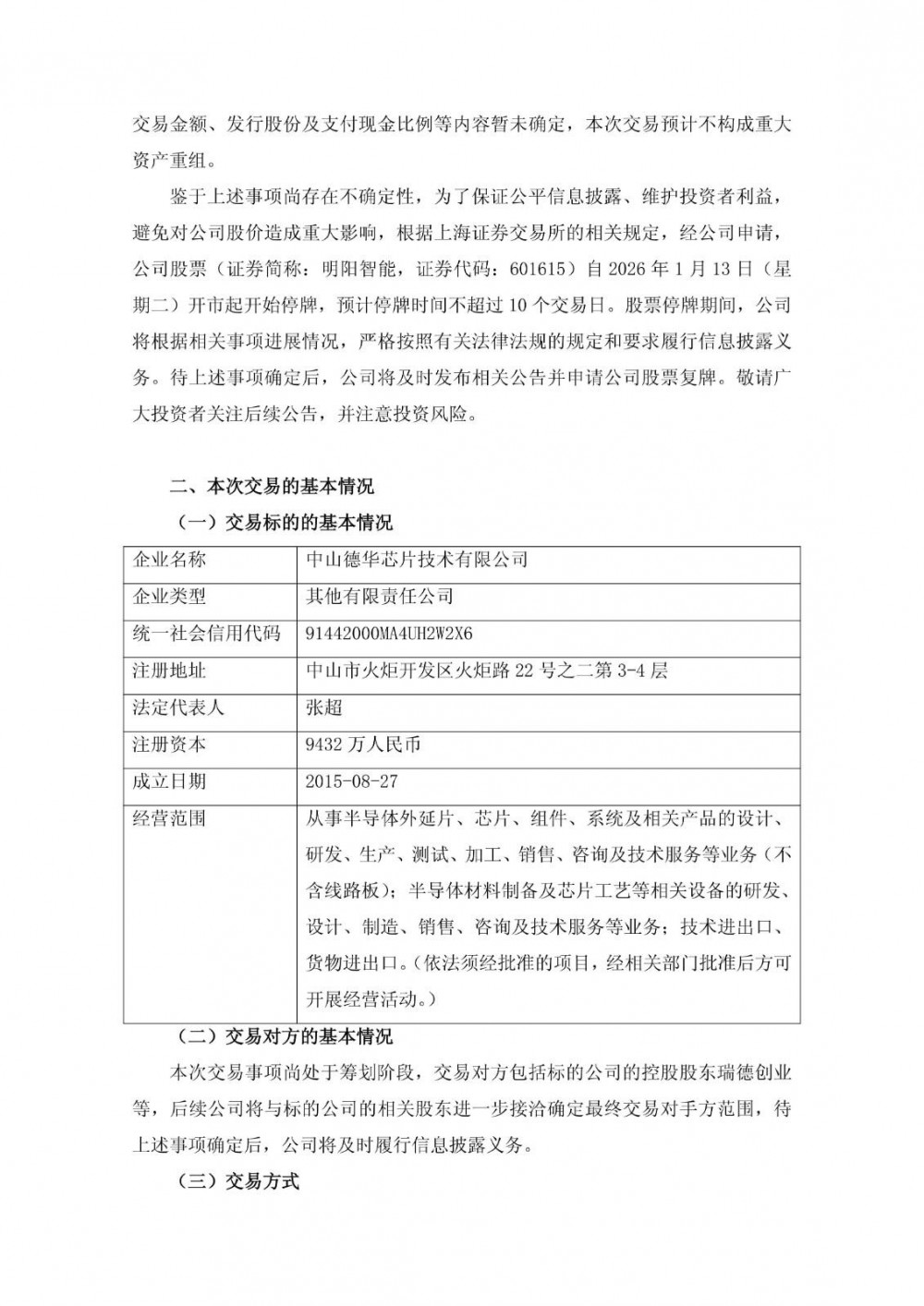
据悉,中山德华芯片技术有限公司成立于2015年8月27日,注册资本9432万人民币,该公司实际控制人为张超。
经营范围:从事半导体外延片、芯片、组件、系统及相关产品的设计、研发、生产、测试、加工、销售、咨询及技术服务等业务(不含线路板);半导体材料制备及芯片工艺等相关设备的研发、设计、制造、销售、咨询及技术服务等业务;技术进出口、货物进出口。(依法须经批准的项目,经相关部门批准后方可开展经营活动。)
公告如下:



来源:明阳智能





