能源圈获悉,近日,河南省发展和改革委员会关于印发2026年河南省重点建设项目名单的通知。
文件指出,河南省2026年省重点项目1418个、总投资约3.2万亿元,力争年度完成投资1万亿元以上。
能源圈通过梳理,重点建设氢能项目有9项,分别是:
竣工项目:
·苏信合作新能源汽车零部件产业园(氢醇动力)项目
·濮阳市经开区中氢能源实业有限公司沼气制氢能源综合利用项目
·中原油田分公司质子交换膜电解水制氢系统开发及示范应用项目
续建项目:
·河南利源集团氢能开发利用项目
·孟州市中原内配集团股份有限公司氢燃料电堆核心零部件产业园项目
·郑州航空港醇氢动力产业园基础设施建设项目
·河南省君恒生物科技有限公司废弃油脂加工可持续航空燃料及源网荷储一体化项目
开工项目:
·绿能氢储及高端纳米新材料研发生产基地零碳产业园项目
·明阳集团电氢醇固始示范项目

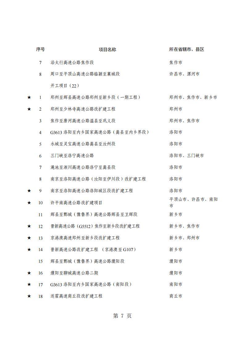
项目名单如下:

河南省发展和改革委员会关于印发2026年河南省重点建设项目名单的通知
各省辖市发展改革委,济源示范区发展改革和统计局,航空港区发展和统计局,省直和中央驻豫有关单位:
经省政府同意,现将2026年河南省重点建设项目名单印发给你们。2026年省重点项目1418个、总投资约3.2万亿元,力争年度完成投资1万亿元以上。各地各有关单位要聚焦“1+2+4+N”目标任务体系,把重点项目建设作为加快建设现代化产业体系的有效载体,作为纵深推进融入服务全国统一大市场、推进高质量发展的强力抓手,从项目切入、以项目推动、用项目支撑,完善重点项目协调推进机制,在审批服务、要素保障、进展调度、问题协调等方面靠前发力、持续用力,切实营造良好建设环境,保障每一个省重点项目顺利实施,为圆满完成全年目标任务提供强力项目支撑。
各省辖市和济源示范区、航空港区及省行业主管单位,要强化责任意识,对标项目年度建设目标抓好建设责任细化分解和督促落实;要强力推动省领导牵头推进重点项目“双百工程”,确保每一个省重点项目都有一名领导同志负责牵头推进;要用好重大项目“月调度”“白名单”“核查”工作机制,坚持问题导向,及时帮助项目单位化解项目建设中的矛盾和问题,着力保障不间断施工,为项目顺利实施营造良好外部环境。
各级行政审批服务部门,要把最大程度服务项目单位建设需求作为工作标准,按照深化“放管服”改革和优化投资项目审批要求,在省重点项目建设领域大胆尝试,积极推行“容缺办理”“多评合一”“一网通办”等措施,持续优化流程、压缩时限、提升效率,全力为项目加快实施创造条件。各级发展改革、财政、自然资源、生态环境、住房城乡建设、金融等要素资源保障单位,要按照“有限资源保重点”的理念,主动对接项目需求,强化服务指导,出台优惠政策,努力把有限的土地、资金、环境容量、用能等要素资源,向省重点项目倾斜、集聚,为项目加快建设提供有力保障。
各重点项目建设单位,要切实承担起项目建设主体责任,严格遵守法律法规,依法履行建设手续,自觉接受行政监督,科学加强项目管理,积极筹措建设资金,着力抓好工程质量和安全生产,严格落实污染防控要求,推动项目尽早开工建设、加快进度、如期建成、早日见效,确保年度建设目标任务圆满完成;每月25日前,要通过河南省重点项目“挂图作战”平台系统,及时准确填报项目建设信息,客观真实反映项目进展,为各级党委、政府协调调度提供有效参考。
各级重点项目办、项目建设推进(服务)中心,要充分发挥统筹调度和协调服务职能,强化现场协调,实行专人服务,向项目单位公布服务人员、联系方式和服务事项,做好相关方面协调调度,及时发现、反映、解决好项目建设过程中的困难问题,要对所辖重点项目建设情况了如指掌,认真做好项目建设情况汇总、分析,督促指导重点项目单位圆满完成项目建设目标任务。
2026年3月30日














































































来源:河南省发展和改革委员会





