能源圈获悉,3月31日,甘肃省人民政府关于印发甘肃省“新能源+”行动实施方案的通知。
文件指出,“新能源+绿氢走廊”行动中:
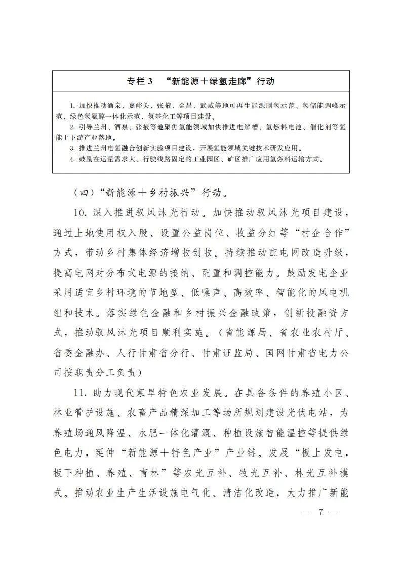
持续扩大绿氢产能。统筹布局绿电制氢产业,在河西地区开展绿氢生产及综合利用先行示范,在陇东地区开展氢能—多能互补综合能源应用示范,沿“一带一路”通道省内节点城市打造“绿氢走廊”。持续实施配备新能源建设指标、资金奖补等氢能产业支持政策,研究布局新能源直供、离网运行等绿电制氢项目,推动新能源消纳与绿氢产业融合互促。
壮大氢能装备制造产业集群。加快引进和培育高效电解水制氢设备、液氢和高压气态储氢设备、加氢设备、氢燃料电池等氢能装备制造项目。发挥高校、科研院所聚集优势,在中部地区开展氢能科技创新、氢能装备制造产业发展先行示范。鼓励“院企合作”合力攻坚技术难题,开展燃料电池、电解槽、输氢管道等技术研发应用,实现氢能关键技术成果的高效孵化与商业落地。
拓宽氢能应用场景。拓展氢能在工业、交通、建筑、能源等领域应用场景,加快探索氢能产业商业化发展路径,营造形式多样的氢能消费生态。引导传统炼化、煤炭清洁高效利用等重点行业开展设备改造升级,加快推进工业领域绿氢、绿氨、绿醇替代。加快实施能源领域氢能示范,积极推广氢燃料电池、氢直燃发电调峰等技术。积极探索在物流、通勤、公交、景区、环卫等领域开展氢燃料电池汽车应用示范,根据市场需求加密加氢站布局。

此外,支持矿区布局建设充换电站、加氢站,鼓励建设“光储充放”多功能综合一体站,完善矿区绿色交通服务基础设施。
强化多品类清洁能源协同发展。统筹用好太阳能、风能、氢能、余热余压余气等多种能源,构建供电、供氢、供热(冷)、供气等协同联动的清洁能源供给体系。
研究氢能车辆高速通行收费相关政策,推动“疆煤入甘”等大宗货物运输通道新能源重卡运输示范。
坚持以产业升级驱动绿色能源革新,通过人工智能强化电网调度和支撑能力,大数据提升新能源电站风光功率预测和运维效率,物联网构建分布式能源与微电网生态,先进材料助力光伏、储能、氢能装备迭代升级,推动新能源及新能源装备制造产业向价值链高端延伸。
优化新型储能布局,推动储电、储热、储冷和压缩空气、氢储能等多类型新型储能发展。
全文如下:

甘肃省人民政府关于印发甘肃省“新能源+”行动实施方案的通知.pdf
















来源:甘肃省人民政府





