日前,2026年1月全国各地公布电网企业代理购电价格。
1月,天津、福建、甘肃、黑龙江、内蒙古、宁夏、青海、广西、海南9地不再执行迎峰度夏期间的尖峰深谷电价,仅河北、山东执行深谷电价。

上海峰谷价差最大,为1.7479元/kWh,新疆峰谷价差最小,仅为0.0263元/kWh。共有北京、天津、广东、安徽、河北、四川、湖南、山东、重庆、浙江、海南11个地区峰谷价差超过0.7元/kWh。

大工商业电价方面,上海、天津、陕西、浙江公布了大工商业代理购电价格。

2025年12月,山西、山东两地发布调整分时电价政策。
山东
12月,国网山东电力发布《关于2026年工商业分时电价公告》。
其中明确,2026年山东省工商业客户分时沿用2025年分时时段不变。浮动比例上,高峰时段上浮70%、低谷时段下浮70%、尖峰时段上浮100%、深谷时段下浮90%。与2025年保持不变。
此外,公告还明确工商业用户容量补偿电价、上网环节线损费用、系统运行费用,以及电网企业代理购电用户(不含国家有专门规定的电气化铁路牵引用电)代理购电价格执行分时电价政策,各类分摊损益等其他电价部分不执行分时电价政策。
居民电动汽车充电桩、电动自行车充(换)电设施,以及农业生产用电,除低谷时段23:00-7:00外,其余峰谷时段按工商业峰谷时段执行。

山西
山西于12月25日公开征求《关于进一步完善工商业用户分时电价政策的通知》意见。征求意见稿对峰谷时段进行了如下调整。
全年的上午高峰时段整体前移至6:00-8:00,且缩短了1小时;部分月份晚间的高峰时段增加了1小时。夏季和冬季的尖峰时段增加了1小时。
低谷时段由凌晨移至白天,9:00-15:00,长达6小时均为低谷,春夏两季低谷时段还有增加。
平时段代替此前凌晨主要的低谷时段,全年下午的平时段均有所减少,冬季下午的平时段消失。

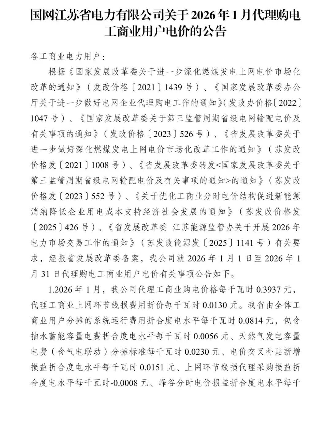
江苏




安徽

广东





山东
山西
北京


河北
冀北



浙江






上海


重庆

四川


黑龙江

辽宁

内蒙古东部


江西

湖北

湖南



青海


宁夏

陕西


天津
甘肃

新疆

广西


海南

深圳


福建

参考资料:国家电网、南方电网
来源:储能头条




