能源圈获悉,11月27日,山科融发绿色氢醇一体化示范项目制氢及其配套设备采购招标。
根据招标公告,山科融发年产2万吨绿色氢醇一体化示范项目位于山东省日照市莒县日照海右化工产业园内,占地面积约52.17 亩,主要建设2万吨/年绿色甲醇一体化生产装置及配套设施。
绿色甲醇一体化生产装置主要由生物质气化及合成气净化、绿电电解制氢装置等生产装置组成,绿色甲醇一体化生产装置以生物质为原料,经生物质气化、合成气净化、甲醇合成及精馏,绿电制绿氢,经催化剂催化等工序生产绿色甲醇,年用绿电量约7500万kWh,生物质用量约3万吨。
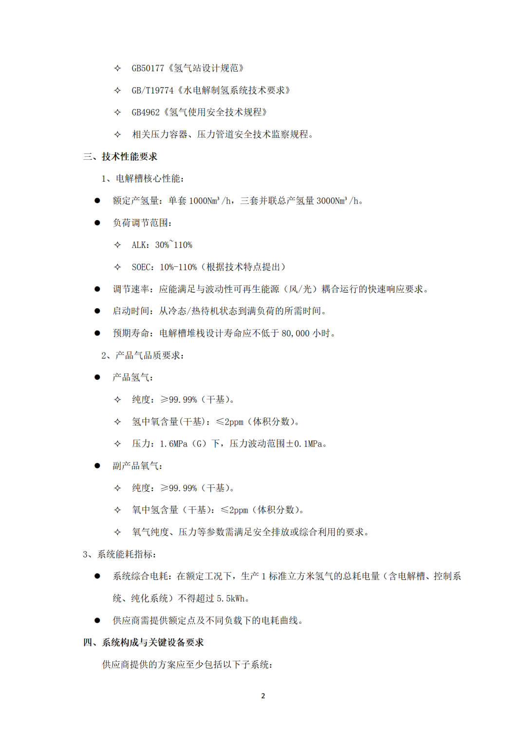
根据采购清单,采购3套1000Nm³/h的电解槽系统,电解水制氢总产能3000Nm³/h(标准状况)。产品氢气出口压力:≥1.6MPa(G)。
值得注意的是,拟定供应商为山东北辰高新技术发展有限公司,注册资本为1000万元。
推荐理由:甲方指定该供应商全面负责电解制氢设备的采购、安装及后续维保服务等相关工作。
交货期: 满足工程进度要求,按发包人要求供货(计划签订合同后6个月) 。
招标公告如下:









来源:中交招采网





