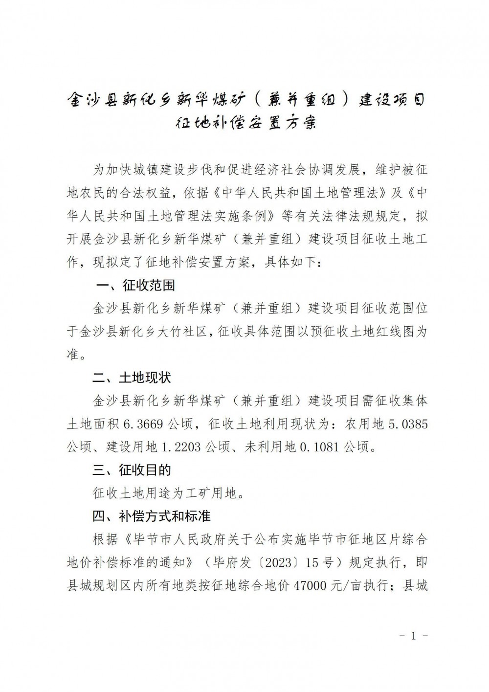
9月15日,贵州省毕节市金沙县人民政府发布关于金沙县新化乡新华煤矿(兼并重组)建设项目征收土地的公告。
全文如下:
金沙县人民政府关于金沙县新化乡新华煤矿(兼并重组)建设项目征收土地的公告(金府公告〔2025〕52 号)
按照土地管理法律法规规定,为了公共利益需要,现将本次征收土地工作有关事项公告如下:
一、征地批准机关
贵州省人民政府。
二、征地批复文件名称
《省人民政府关于金沙县新化乡新华煤矿(兼并重组)建设项目建设用地的批复》(黔府用地函〔2025〕935号)。
三、批准征地时间2025年8月26日。
四、征收土地用途
本次批准征收土地的用途:工矿用地。
五、征收范围
金沙县新化乡大竹社区,具体征收范围以征地范围图为准。
六、征地补偿安置方式
按照《毕节市人民政府关于公布实施毕节市征地区片综合地价补偿标准的通知》(毕府发〔2023〕15号)执行。
七、征收土地补偿费用以及被征地农民社会保障等费用的支付方式和期限
已达成征地补偿安置协议的,自本征收土地公告之日起3个月内,以货币方式,足额支付土地补偿费、安置补助费以及农村村民住宅、其他地上附着物和青苗等的补偿费用,并落实被征地农民社会保障费用。
个别未达成征地补偿安置协议的,本府将作出征地补偿安置决定,并依法组织实施。
八、对征地行为不服的救济方式和申请期限
本次征收土地范围内的土地所有权人、使用权人对《省人民政府关于金沙县新化乡新华煤矿(兼并重组)建设项目建设用地的批复》(黔府用地函〔2025〕935号)不服的,按照《中华人民共和国行政复议法》的规定,可以自公告期限届满或者应当知道征地批复之日起60日内向贵州省人民政府申请行政复议。
九、公告期限
自公告发布之日起30日。
特此公告。
附件:
1.省人民政府关于金沙县新化乡新华煤矿(兼并重组)建设项目建设用地的批复(黔府用地函〔2025〕935 号).pdf
2.征地范围图.pdf
3.征地补偿安置方案.doc
金沙县人民政府
2025年9月9日











