光伏头条获悉,7月4日,中国石油工程建设有限公司新能源项目2024年-2026年光伏支架(二级物资)集中采购(新增)中标候选人公示。
根据公示,江东金具设备有限公司、苏州聚晟太阳能科技股份有限公司、青岛九鼎立钢结构工程有限公司、特变电工集团(天津)新能源科技有限公司、同景新能源科技(江山)有限公司、中国石油集团济柴动力有限公司、天津文程新能源科技有限公司、天津中信隆金属结构有限公司、昆山康贝斯新能源科技有限公司、久鹏恒业集团有限公司等10家光伏支架企业入围本次集采(新增)招标候选人名单。
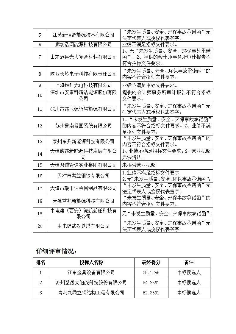
公示文件显示,本次新增入围集采项目,共计43家企业投标,20家企业未能通过初评,13家企业未入选中标候选人名单。
根据招标公告,本次集采涵盖中国石油工程建设有限公司承接新能源项目所需光伏支架,预估需求为3GW。
框架协议有效期:光伏支架集采结果(新增)发布之日起至2026年7月23日。
交货期或供货周期:第一批成套(20%)光伏支架订单需在下单后25天内(或按照买方要求)交货至指定地点。
招标公告中明确,中国石油工程建设有限公司新能源项目2024年-2026年光伏支架(二级物资)集中采购结果有效,已入围供应商无需报名本次新增采购。
2024年7月,中石油发布中国石油工程建设有限公司新能源项目2024年-2026年光伏支架(二级物资)集中采购中标结果公示,包括江苏国华管塔制造有限公司等15家企业入围。
叠加本次10家企业,共计25家企业入围中石油2024-2025年光伏支架集采名单。

详情如下:




来源:中国石油招标投标网





