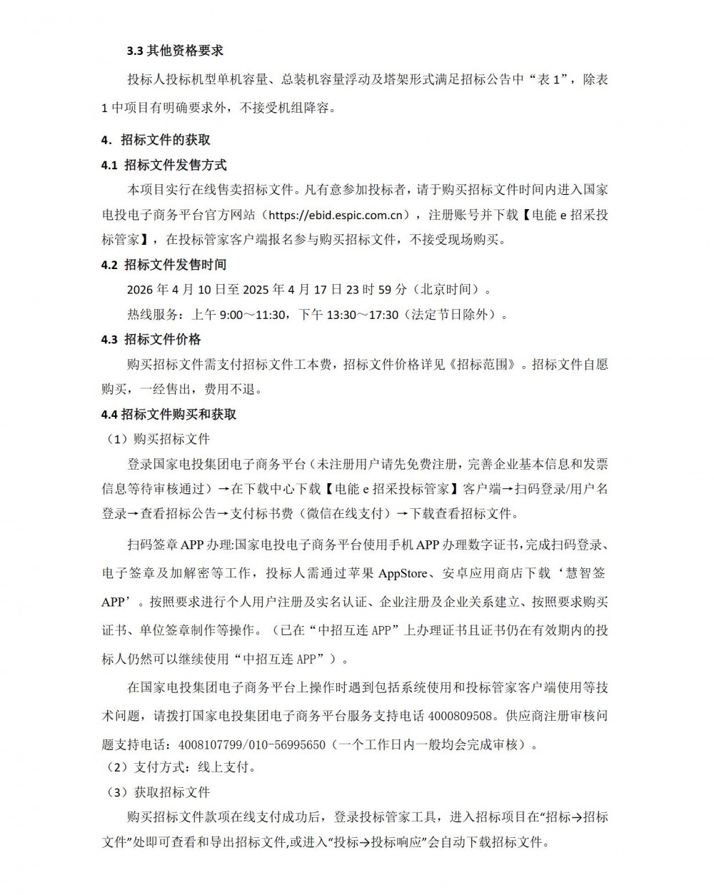
能源圈获悉,4月10日,国家电力投资集团有限公司二〇二六年度第31批集中招标(第一批风力发电机组规模化采购)招标公告发布。
公告显示,第一批风力发电机组规模化采购容量2665.68MW,共19个标段,29个风电项目。
本次招标范围包括风机及配套塔架(含锚栓、锚板)、风机配套箱变(如采用箱变上置技术路线)等。

投标人需同时参与本批次所有标段的投标,原则上不允许选择性投标。
公告如下:







来源:国家电投电子商务平台
能源圈获悉,4月10日,国家电力投资集团有限公司二〇二六年度第31批集中招标(第一批风力发电机组规模化采购)招标公告发布。
公告显示,第一批风力发电机组规模化采购容量2665.68MW,共19个标段,29个风电项目。
本次招标范围包括风机及配套塔架(含锚栓、锚板)、风机配套箱变(如采用箱变上置技术路线)等。

投标人需同时参与本批次所有标段的投标,原则上不允许选择性投标。
公告如下:







来源:国家电投电子商务平台
资讯来源:
免责声明: 本站内容转载自合作媒体、机构或其他网站的信息,转载此文仅出于传递更多信息的目的,但这并不意味着赞同其观点或证实其内容的真实性。本站所有信息仅供参考,不做交易和服务的根据。本站内容如有侵权或其它问题请及时告之,本网将及时修改或删除。凡以任何方式登录本网站或直接、间接使用本网站资料者,视为自愿接受本网站声明的约束。
上一篇: 陆上含塔筒最高2310元/kW!本周2.
下一篇: 郑栅洁:“十四五”我国可再生能源装机占比
Copyright © 2025-2030 能源圈 版权所有
联系电话:18633565233
联系邮箱:nengyuanquanwang@163.com
冀ICP备2024050450号 冀公网安备13030202003761号 增值电信业务许可证:冀B2-20250646




