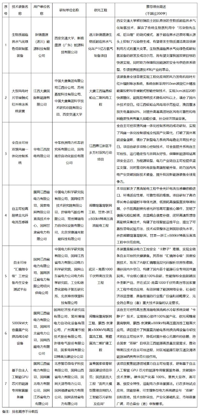
能源圈获悉,4月13日,江西省能源局发布关于推荐“生物质超临界水气化绿色低碳制氢装备”等7个项目申报第六批能源领域首台(套)重大技术装备的公示。
内容显示,大唐集团江西分公司、苏州矗能科技有限公司、大唐科研总院、西安交通大学联合研制的“大型风电叶片非接触式红外除冰系统装置”技术设备与中车株洲所、国电南自联合研制的“全自主可控双馈风储一体化控制系统”技术设备位列其中。
值得注意的是,“全自主可控双馈风储一体化控制系统”的其中一个研制单位——国电南京自动化股份有限公司(简称“国电南自”),为中国华电集团有限公司直属企业。这意味着,该技术装备实际是由中车株洲所与华电两大央企强强联合完成的。

大型风电叶片非接触式红外除冰系统装置:该装备是全球首套实现工程化应用的风力发电机组叶片红外辐射除冰系统,系统创新采用950nm波段红外精准能量投射与非接触式智能控制技术,实现3cm冰层20秒快速融化,能耗较传统技术降低40%以上,填补了国内外技术空白。
经江西蜈蚣山风电场示范验证,挽回覆冰损失电量超60%,对提升高寒高湿地区风电可靠性和电网稳定性具有重大战略价值,社会经济效益显著。
全自主可控双馈风储一体化控制系统:全自主可控双馈风储一体化控制系统的成功研制,实现了风储一体化控制领域全栈国产化替代,打破了国外高端设备垄断,填补了新型电力系统风电稳定并网技术空白。
项目自研多项核心控制技术,可全面提升系统自主可控性、运行稳定性与并网友好性,保障新能源场站高效安全运行,为能源转型、电力产业链自主可控提供坚实支撑,同时推动风电装备高端智能升级,助力国内风电产业突破国际技术壁垒,提升我国新能源装备全球竞争力。
原文如下:

根据《国家能源局综合司关于组织开展第六批能源领域首台(套)重大技术装备申报工作的通知》要求,我局组织各设区市发展改革委、各有关驻赣央企申报项目,经审查、评审等程序,拟推荐“生物质超临界水气化绿色低碳制氢装备”等7个项目申报能源领域首台(套)重大技术装备,现予以公示,公示期为2025年4月13日至2025年4月17日。如有异议,请于2025年4月17日前向省能源局反映。
联系人:卢逸凡
联系电话:0791-88915221
电子邮箱:nyjyqc@drc.jiangxi.gov.cn
邮寄地址:江西省南昌市红谷滩新区卧龙路999号省行政中心西5栋615室
邮编:330036
附件:推荐项目清单





