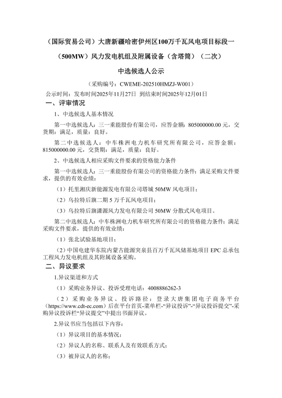
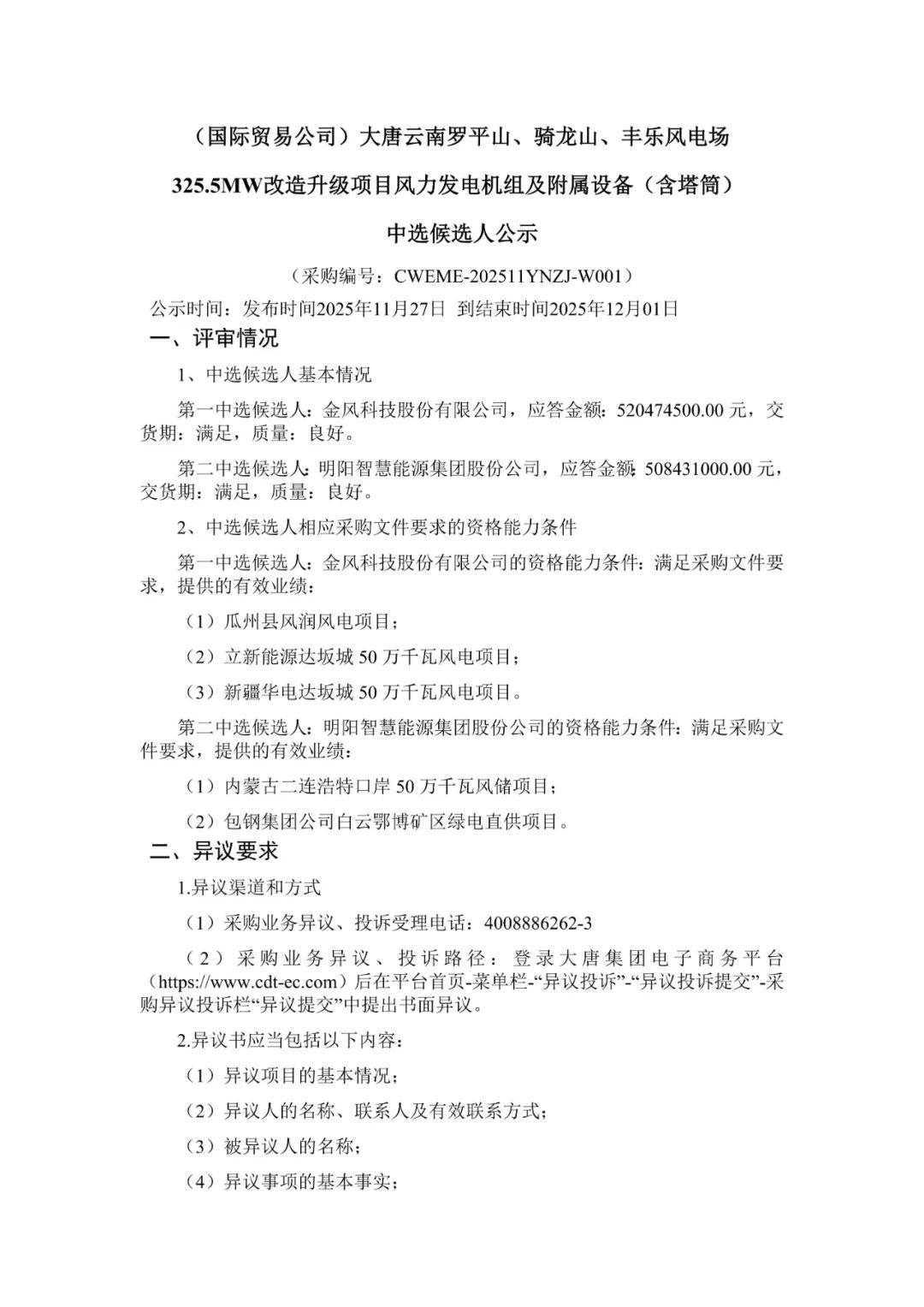
能源圈获悉,11月27日,大唐云南罗平山、骑龙山、丰乐风电场325.5MW改造升级项目、大唐海南儋州120万千瓦海上风电项目二场址(600MW)、大唐新疆哈密伊州区100万千瓦风电项目标段一(500MW)风力发电机组采购中标候选人公示,规模合计1425.5MW。
根据公示,三一重能、明阳智能、金风科技作为第一中标候选人预中标。

根据招标公示,大唐云南罗平山、骑龙山、丰乐风电场325.5MW改造升级项目总容量325.5MW,总容量不允许上下浮动,8MW≤单机容量≤13MW,机组数量固定为31台;允许最多三种机型混排;接受最多3台机组降容;叶轮直径200m及以上;轮毂高度不低于115m;叶片运行最低点距地距离不低于10m;塔筒形式为刚性钢塔。交货日期:2026年4月-2026年8月。
大唐海南儋州120万千瓦海上风电项目二场址(600MW)位于海南省儋州市,总容量600MW,允许浮动,浮动范围为600MW≤总容量≤610MW,单机容量10MW,轮毂高度不低于140m;叶轮直径不低于240m;不接受降容;允许混排(即单机容量相同,轮毂高度、叶轮直径不同);限定钢塔。交货日期:2026年4月-2026年10月。
大唐新疆哈密伊州区100万千瓦风电项目标段一(500MW)位于新疆维吾尔自治区哈密市,总容量500MW,不允许上下浮动,单机容量≥8MW,不允许混排,允许单机降容运行;220m≤叶轮直径;轮毂高度≤130m(叶片运行最低点距地≥15米);限定刚性钢塔。交货日期:2026年3月开始供货,2026年4月30日完成18台,2026年6月30日供货完毕。
公告如下:






来源:大唐电子商务平台




