11月15日,龙源电力集团股份有限公司发布关于设立如东龙源新能源有限公司等三家控股子公司暨关联交易的公告。
公告显示,龙源电力集团股份有限公司(以下简称“龙源电力”)及本公司全资子公司雄亚(维尔京)有限公司(以下简称“雄亚公司”)拟与国家能源集团江苏电力有限公司(以下简称“国能江苏电力”)及其他交易对方分别签订投资协议,共同出资设立如东龙源新能源有限公司、盐城大丰海上龙源新能源开发有限公司以及射阳龙源新能源有限公司(暂定名,最终以公司登记机关核定为准)。
三家控股子公司注册资本均为1亿元,经营范围均包括:发电业务、输电业务、供(配)电业务;建设工程施工(除核电站建设经营、民用机场建设);建设工程勘察;建设工程设计;风力发电技术服务;太阳能发电技术服务;海上风电相关系统研发;储能技术服务;海洋工程平台装备制造等。
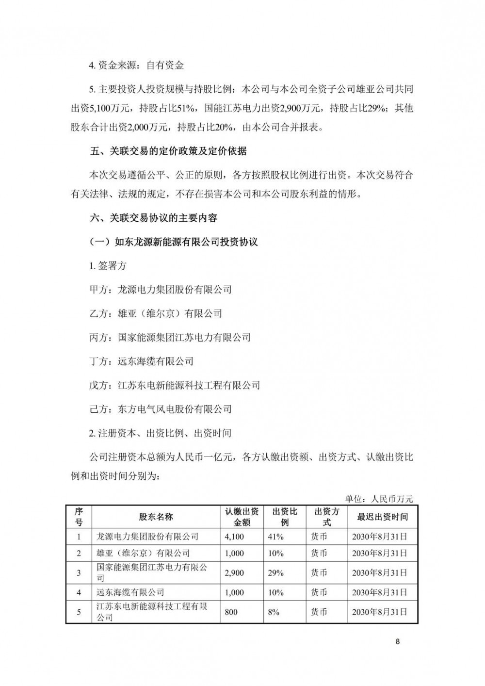
如东龙源新能源有限公司由龙源电力、雄亚公司、国能江苏电力、远东海缆有限公司、江苏东电新能源科技工程有限公司、东方电气风电股份有限公司共同持股。
盐城大丰海上龙源新能源开发有限公司由龙源电力、雄亚公司、国能江苏电力、盐城黄海汇能绿色能源有限公司、江苏大洋精锻有限公司、远景能源有限公司共同持股。
射阳龙源新能源有限公司由龙源电力、雄亚公司、国能江苏电力、江苏悦达投资股份有限公司、江苏长风海洋装备制造有限公司、远景能源有限公司共同持股。


公告指出,本次设立控股子公司,旨在充分利用和调动国能江苏电力以及各参股方在当地的资源优势,从而进一步发挥龙源电力在海上风电领域的专业特长和技术优势,实现强强联合,共同开发建设和运营江苏如东H16#15万千瓦风电项目、大丰H20#40万千瓦海上风电项目、射阳海上南区H7#75万千瓦风电项目。
公告如下:





















