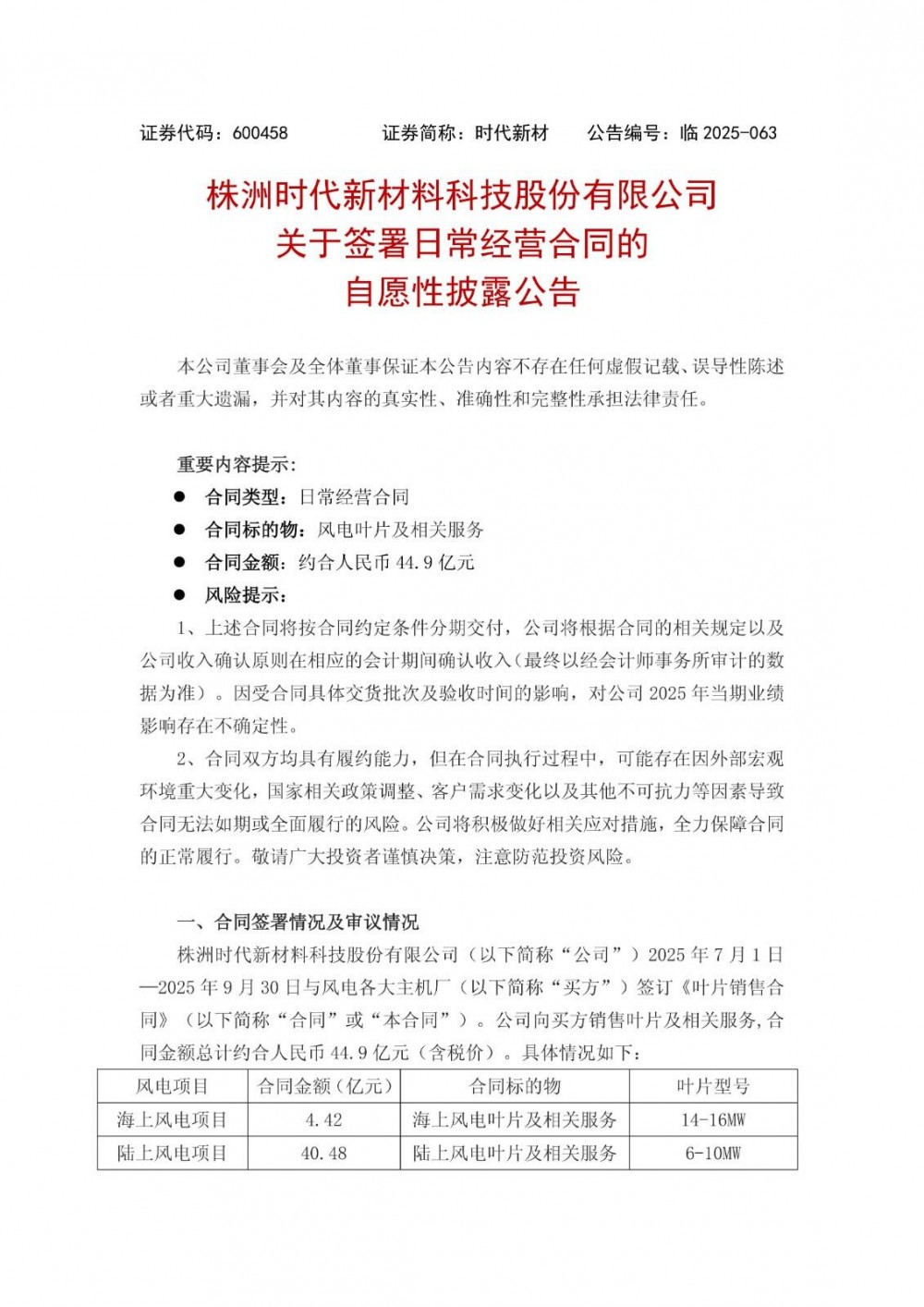
10月13日,时代新材发布关于签署日常经营合同的自愿性披露公告。
公告指出,株洲时代新材料科技股份有限公司2025年7月1日—2025年9月30日与风电各大主机厂签订《叶片销售合同》。公司向买方销售叶片及相关服务,合同金额总计约合人民币44.9亿元(含税价)。

公告如下:


10月13日,时代新材发布关于签署日常经营合同的自愿性披露公告。
公告指出,株洲时代新材料科技股份有限公司2025年7月1日—2025年9月30日与风电各大主机厂签订《叶片销售合同》。公司向买方销售叶片及相关服务,合同金额总计约合人民币44.9亿元(含税价)。

公告如下:


资讯来源:
免责声明: 本站内容转载自合作媒体、机构或其他网站的信息,转载此文仅出于传递更多信息的目的,但这并不意味着赞同其观点或证实其内容的真实性。本站所有信息仅供参考,不做交易和服务的根据。本站内容如有侵权或其它问题请及时告之,本网将及时修改或删除。凡以任何方式登录本网站或直接、间接使用本网站资料者,视为自愿接受本网站声明的约束。
上一篇: 明阳智能拟建设英国首个全产业链一体化风电
下一篇: 中标 | 中国能建、中国电建旗下企业中标
Copyright © 2025-2030 能源圈 版权所有
联系电话:18633565233
联系邮箱:nengyuanquanwang@163.com
冀ICP备2024050450号 冀公网安备13030202003761号 增值电信业务许可证:冀B2-20250646




