能源圈获悉,9月23日,大唐山东沾化风光同场一期105MW风电新建项目、大唐黑龙江五大连池200MW风电项目、大唐吉林长春二热退城进郊配套100万千瓦扶余风电项目塔架(混塔)设计及制造中标候选人公示,规模合计1305MW。
根据公示,上海电气风电集团股份有限公司、上海电气研砼(木垒)建筑科技有限公司、北京天杉高科风电装备有限责任公司作为第一中标候选人预中标。

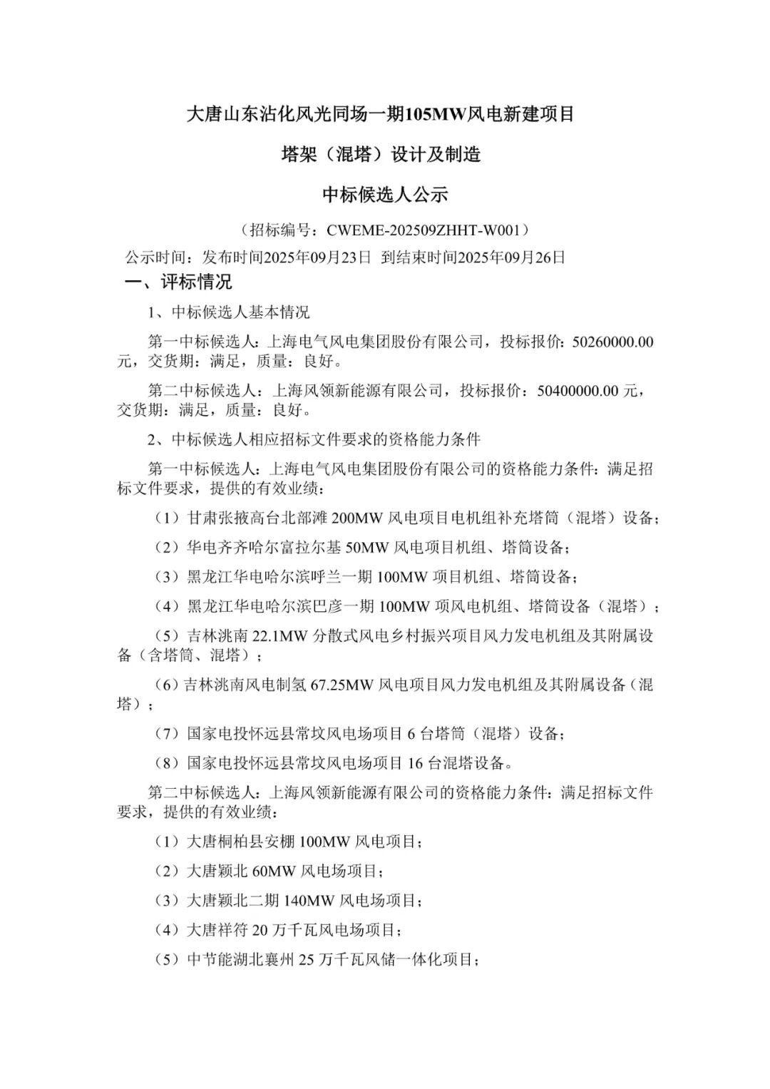
根据招标公告,大唐山东沾化风光同场一期105MW风电新建项目位于山东省滨州市沾化区,建设规模105MW,招标范围:14台套(EN-220/7.5)风力发电机组塔架设计及制造(从风机基础顶面±0m至机舱底部法兰),轮毂高度166m,风机塔架为锥形渐变径钢混塔,采用体外预应力系统。交货期:2026年1月3日交付首套塔架,2026年4月30日完成所有塔架的交付,交付过程中确保满足项目现场需求,最终交付日期按招标方通知为准。
大唐黑龙江五大连池200MW风电项目位于黑龙江省黑河市五大连池市,建设工期:2025年10月16日-2026年10月20日,具体供货时间以招标方通知为准。采购20台套轮毂高度为160m塔架(混塔)。交货期:2026年5月10日前交付首批塔筒,后续确保满足项目现场需求均匀交货,2026年10月20日前全部交付。
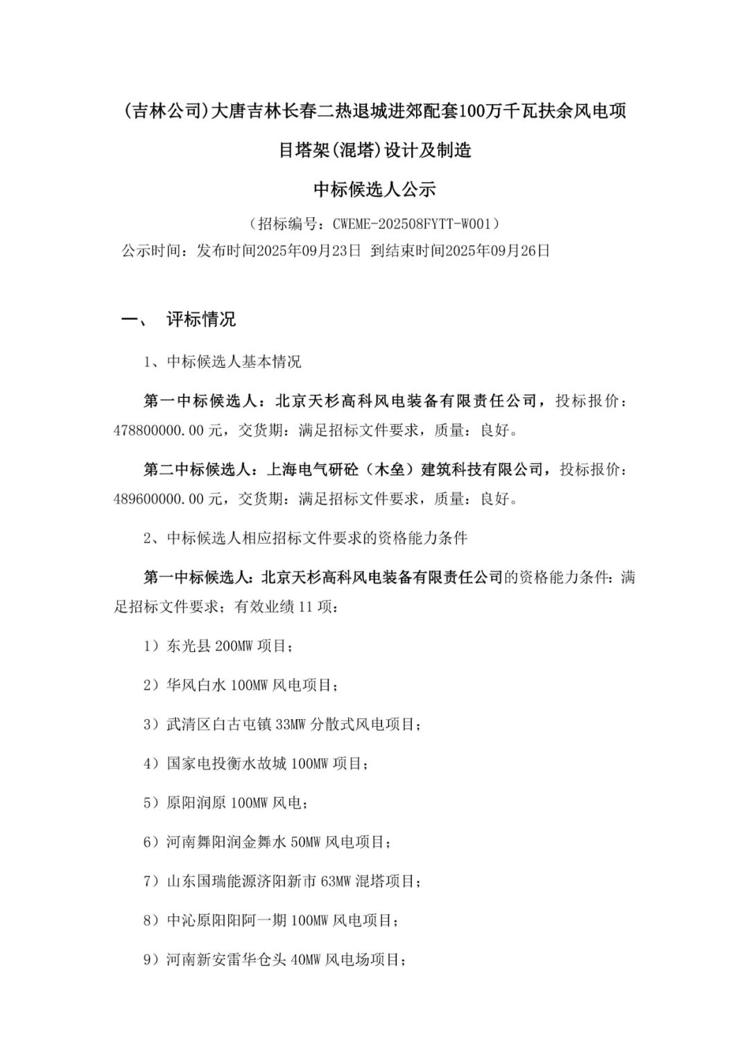
大唐吉林长春二热退城进郊配套100万千瓦扶余风电项目建设地点位于吉林省松原市扶余市,建设规模1000MW,建设工期:2025年11月-2026年12月,采购120台套轮毂高度为166m干式连接钢混塔。交货期:2026年5月10日前交付首批塔筒,后续确保满足项目现场需求均匀交货,2026年10月20日前全部交付。
中标公告如下:









来源:大唐集团电子商务平台





