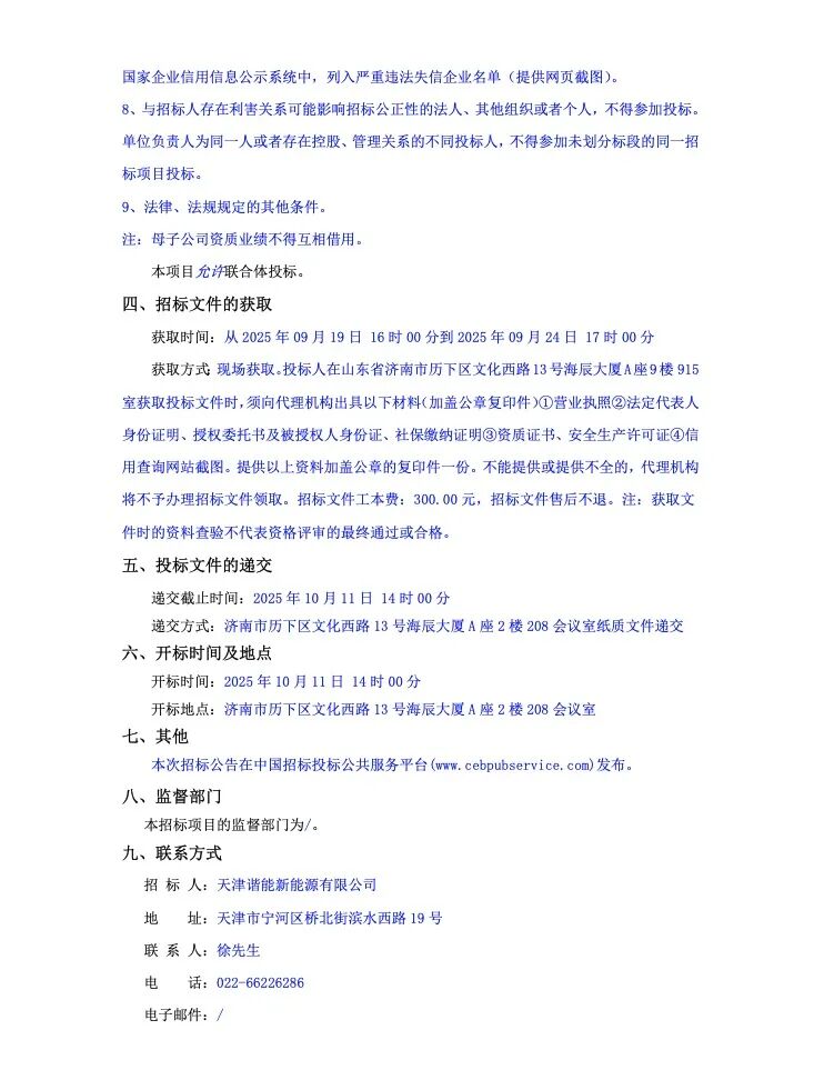
能源圈获悉,9月18-19日,中国招标投标公共服务平台发布两个风电EPC项目招标。
项目规模合计240MW,其中一个项目230MW,一个项目10MW。两个项目涉及招标风机合计39台套。
两个项目一个为集中式,一个为分散式风电,项目地点分别位于天津宁河区和山西原平市。
两个项目均可以接受联合体投标,但会对联合体投标进行一定条件的限制。
原文如下:







来源:中国招标投标电子商务平台
能源圈获悉,9月18-19日,中国招标投标公共服务平台发布两个风电EPC项目招标。
项目规模合计240MW,其中一个项目230MW,一个项目10MW。两个项目涉及招标风机合计39台套。
两个项目一个为集中式,一个为分散式风电,项目地点分别位于天津宁河区和山西原平市。
两个项目均可以接受联合体投标,但会对联合体投标进行一定条件的限制。
原文如下:







来源:中国招标投标电子商务平台
资讯来源:
免责声明: 本站内容转载自合作媒体、机构或其他网站的信息,转载此文仅出于传递更多信息的目的,但这并不意味着赞同其观点或证实其内容的真实性。本站所有信息仅供参考,不做交易和服务的根据。本站内容如有侵权或其它问题请及时告之,本网将及时修改或删除。凡以任何方式登录本网站或直接、间接使用本网站资料者,视为自愿接受本网站声明的约束。
上一篇: 生态环境部:上半年风电项目增长超四成!
下一篇: 陆上风电不参与机制电量竞价!广东“136
Copyright © 2025-2030 能源圈 版权所有
联系电话:18633565233
联系邮箱:nengyuanquanwang@163.com
冀ICP备2024050450号 冀公网安备13030202003761号 增值电信业务许可证:冀B2-20250646




