能源圈获悉,9月8日,江西省发展和改革委员会发布关于公开征求《江西省新能源上网电价市场化改革实施方案(征求意见稿)》及配套细则意见的公告。
文件明确存量、增量项目的机制电价、电量以及执行期限!
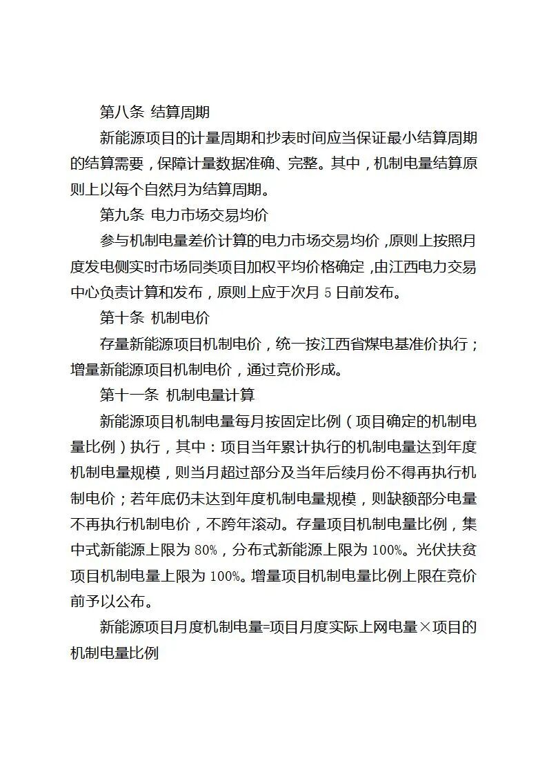
存量项目:
2025年6月1日以前投产的存量新能源项目,机制电量上限原则上与现行具有保障性质的相关电量规模政策相衔接,已参与绿电交易的新能源不纳入机制电量范围,机制电价统一按江西省煤电基准价执行(煤电基准价为0.4143元/kWh)。
执行期限按照全生命周期合理利用小时数剩余小时数与投产满20年较早者执行。
集中式新能源投产容量以项目核准(备案)容量为准,投产时间以电力业务许可证中核准(备案)发电机组最晚投产时间为准;分布式新能源投产容量及时间以电网企业营销系统中项目的“并网容量”和“并网日期”为准。
增量项目:
2025年6月1日及以后投产的增量新能源项目,机制电量年度总规模,综合考虑当年增量新能源项目装机容量、合理利用小时数、用户承受能力、非水电可再生能源电力消纳责任权重完成情况等因素确定。
机制电价由竞争形成,具体按照边际机组报价确定,同一批次、同类型项目机制电价水平相同。
竞价上限考虑合理成本收益、绿色价值、电力市场供需形势、用户承受能力等因素确定。初期为避免无序竞争,设置竞价下限和申报充足率下限,引导新能源充分竞争,降低全社会用能成本。
执行期限,根据同类项目回收初始投资的平均期限合理确定,起始时间按项目申报的投产时间确定,入选时已投产的项目按入选时间确定。
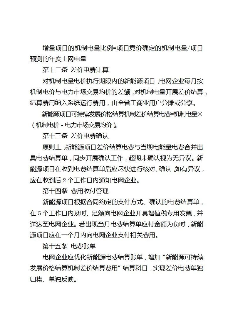
江西省增量新能源项目机制电价竞价实施细则(征求意见稿)明确,增量项目2025年首次竞价,暂定于2025年10月组织开展,首次竞价范围为2025年6月1日至2026年12月31日增量新能源项目。
后续年度竞价,在省内电力中长期年度交易组织前完成,原则上每年开展1次,确有必要的可以开展多次竞价。竞价范围为已投产和未来12个月内投产,且未纳入过机制执行范围的项目。
公告如下:
关于公开征求《江西省新能源上网电价市场化改革实施方案(征求意见稿)》及配套细则意见的公告
为贯彻落实《国家发展改革委国家能源局关于深化新能源上网电价市场化改革促进新能源高质量发展的通知》(发改价格〔2025〕136号)文件要求,结合我省实际,我委起草了《江西省新能源上网电价市场化改革实施方案(征求意见稿)》、《江西省增量新能源项目机制电价竞价实施细则(征求意见稿)》和《江西省新能源可持续发展价格结算机制差价结算细则(征求意见稿)》。现向社会公开征求意见。本次征求意见的反馈截止时间为2025年9月14日。有关意见建议请通过电子邮件方式反馈至jxfgwjgc@126.com,并请注明单位、姓名及联系方式。
感谢您的参与和支持。
附件:
1.江西省新能源上网电价市场化改革实施方案(征求意见稿).doc
2.江西省增量新能源项目机制电价竞价实施细则(征求意见稿).docx
3.江西省新能源可持续发展价格结算机制差价结算细则(征求意见稿).docx
2025年9月8日






















来源:江西省发展和改革委员会




