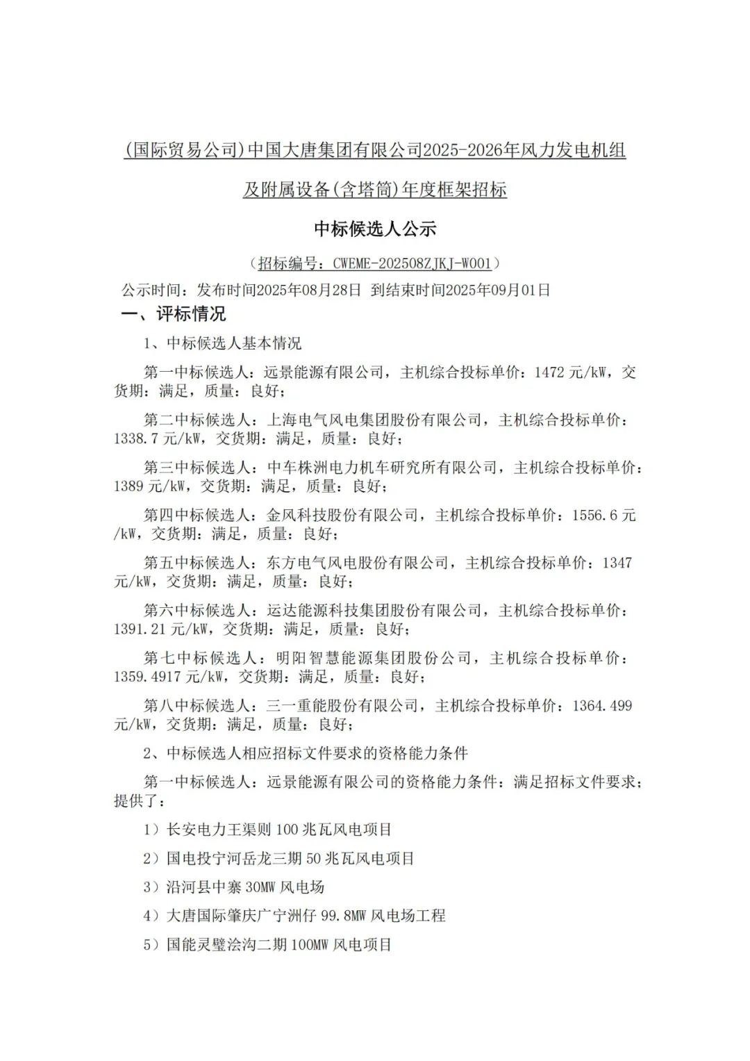
能源圈获悉,8月28日,中国大唐集团有限公司2025-2026年风力发电机组及附属设备(含塔筒)年度框架招标中标候选人公示。
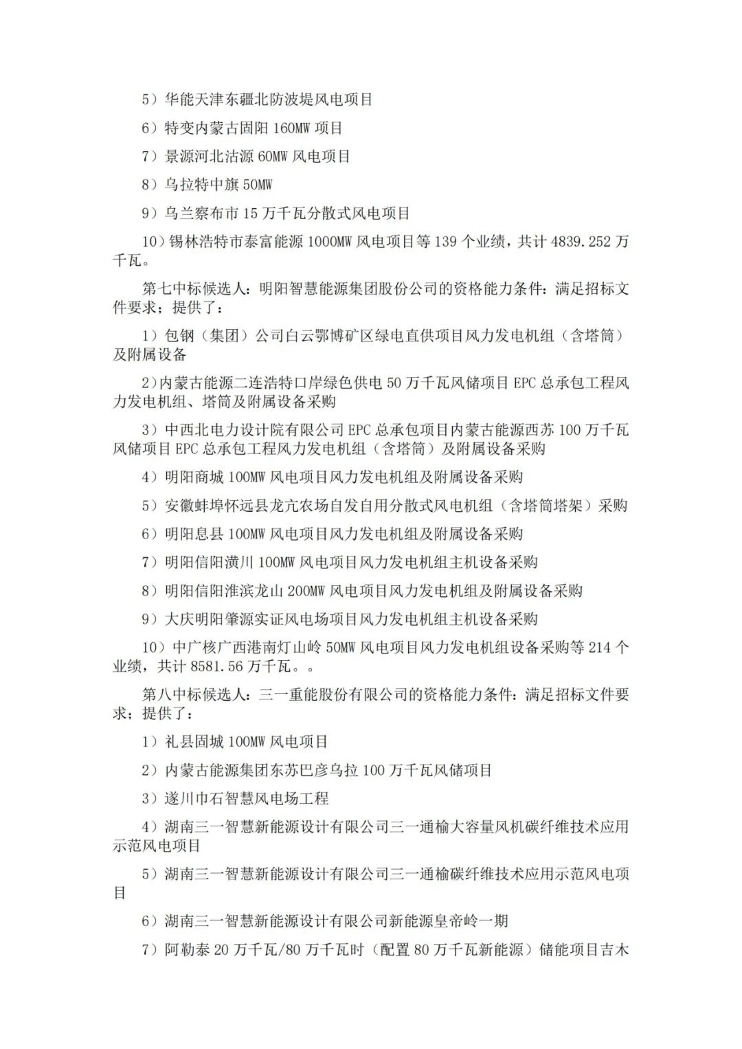
公告显示,本次共有8家整机商入围,分别为远景能源、电气风电、中车株洲所、金风科技、东方风电、运达股份、明阳智能、三一重能。
主机综合投标单价在1338.7元/kW-1556.6元/kW之间。
据悉,7月22日,中国大唐集团有限公司2025-2026年风力发电机组及附属设备(含塔筒)年度框架采购招标公告发布。(详情查看:10GW!大唐2025-2026年风力发电机组框采招标)
公告显示,招标范围包括2025-2026年度集团公司陆上新建风电项目风电主机及附属设备(含塔筒)(钢混塔除外,钢混塔项目仅将主机纳入本次框架采购范围),总量约为 1000万千瓦。
在框架有效期内,具体采购量有可能低于或超过预估规模。根据项目实际需求,若完成招标容量,仍在有效期内,可增加框架容量,直至框架有效期结束。对于框架结果无法覆盖项目需求的,该项目单独进行招标。
供货范围主要包括:风电机组、塔筒、监控系统、吊装及专用工具、质保期内备品备件及易耗品、其他设备、技术服务等。
本次采购共涉及五个系列,分别为单机容量<5.0MW、5.0MW≤单机容量<6.0MW、6.0MW≤单机容量<7.0MW、7.0MW≤单机容量<8.0MW、8.0MW≤单机容量,以上五个系列每个系列投标人仅可上报一种主力机型。
中标公告如下:






来源:大唐电子商务平台





