能源圈获悉,8月25日,重庆市发展和改革委员会发布关于公开征求《重庆市深化新能源上网电价市场化改革实施方案(征求意见稿)》意见的公告。
公告显示,推动新能源上网电量全面进入电力市场。新能源项目(集中式光伏发电、集中式风电、分布式光伏发电、分散式风电,下同)上网电量原则上全部进入电力市场,上网电价通过市场交易形成。参与跨省跨区交易的新能源电量,上网电价和交易机制按照国家跨省跨区送电相关政策执行。
市调直调集中式新能源项目“报量报价”参与现货市场交易,非市调直调集中式新能源、分布式新能源项目作为价格接受者或聚合后“报量报价”、“报量不报价”参与现货市场交易。新能源项目公平参与实时市场,自愿参与日前市场。用户侧可在报装容量范围内自主决策日前市场申报购买量。现货市场申报、出清上限暂按1.5元/千瓦时执行,现货市场申报、出清下限暂按0元/千瓦时执行,后续结合电力市场建设情况动态调整。
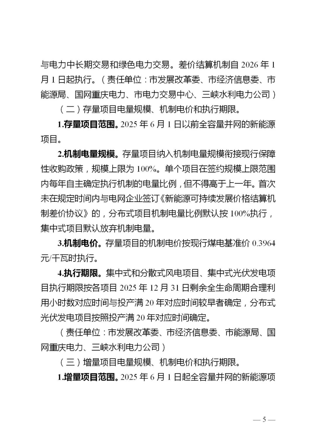
存量项目电量规模、机制电价和执行期限:
1.存量项目范围。2025年6月1日以前全容量并网的新能源项目。
2.机制电量规模。存量项目纳入机制电量规模衔接现行保障性收购政策,规模上限为100%。单个项目在签约规模上限范围内每年自主确定执行机制的电量比例,但不得高于上一年。首次未在规定时间内与电网企业签订《新能源可持续发展价格结算机制差价协议》的,分布式项目机制电量比例默认按100%执行,集中式项目默认放弃机制电量。
3.机制电价。存量项目的机制电价按现行煤电基准价0.3964元/千瓦时执行。
4.执行期限。集中式和分散式风电项目、集中式光伏发电项目执行期限按各项目2025年12月31日剩余全生命周期合理利用小时数对应时间与投产满20年对应时间较早者确定,分布式光伏发电项目按照投产满20年对应时间确定。
增量项目电量规模、机制电价和执行期限:
1.增量项目范围。2025年6月1日起全容量并网的新能源项目。
2.竞价时间。原则上每年10月组织开展下一年的竞价工作。竞价工作由市发展改革委会同市经济信息委、市能源局共同组织,委托国网重庆市电力公司按照本方案及配套政策要求开展具体工作。
3.竞价分类。综合考虑建设成本和运行特性的差异,初期分为风电和光伏发电两类组织竞价。
4.电量规模。竞价电量规模根据国家下达的非水可再生能源消纳责任权重完成情况及用户承受能力等因素确定。超出消纳责任权重的,次年纳入机制的电量规模可适当减少;未完成的,次年纳入机制的电量规模可适当增加。第一年纳入机制的电量占增量项目新能源上网电量的比例,与我市现有新能源非市场化比例适当衔接,单个项目申请纳入机制的电量占其全部上网电量的比例应低于100%,具体比例在每年的竞价通知中明确。
5.机制电价。增量项目机制电价通过竞价确定。已投产和未来12个月内投产、且未纳入过机制执行范围的新能源项目均可参与竞价。按报价从低到高确定入选项目,机制电价原则上按入选项目最高报价确定,但不得高于竞价上限。
6.执行期限。增量项目竞价结果执行期限暂按12年确定。
7.竞价上下限。增量项目竞价上限考虑合理成本收益、绿色价值、电力市场供需形势、用户承受能力等因素确定,最高不得超过现行煤电基准价。初期考虑同期先进电站造价(仅包含固定成本)折算度电成本等因素确定竞价下限。竞价上下限具体水平在每年竞价通知中明确。
公告如下:
重庆市发展和改革委员会关于公开征求《重庆市深化新能源上网电价市场化改革实施方案(征求意见稿)》意见的公告
为加快构建新型电力系统、健全绿色低碳发展机制,根据国家发展改革委、国家能源局《关于深化新能源上网电价市场化改革 促进新能源高质量发展的通知》(发改价格〔2025〕136号)相关要求,结合我市实际,我委牵头起草了《重庆市深化新能源上网电价市场化改革实施方案(征求意见稿)》。现面向社会公开征求意见。
此次公开征求意见的时间为2025年8月25日至2025年8月31日,欢迎有关单位和社会各界人士提出意见建议。意见反馈渠道如下:
1.电子邮箱:cqwjjsjc@sina.com,请将邮件主题和附件命名为“姓名(或单位)+新能源上网电价市场化改革方案相关建议”。
2.纸质信件:重庆市发展和改革委员会价格处(重庆市渝北区洪湖西路16号)(401121)。
附件:
1.重庆市深化新能源上网电价市场化改革实施方案(征求意见稿).docx
2.《重庆市深化新能源上网电价市场化改革实施方案(征求意见稿)》起草说明.docx
重庆市发展和改革委员会
2025年8月25日









































来源:重庆市发展和改革委员会



