8月21日、22日,中国华电集团电子商务平台发布8个风电项目风电机组采购招标公告,规模合计1183.25MW。
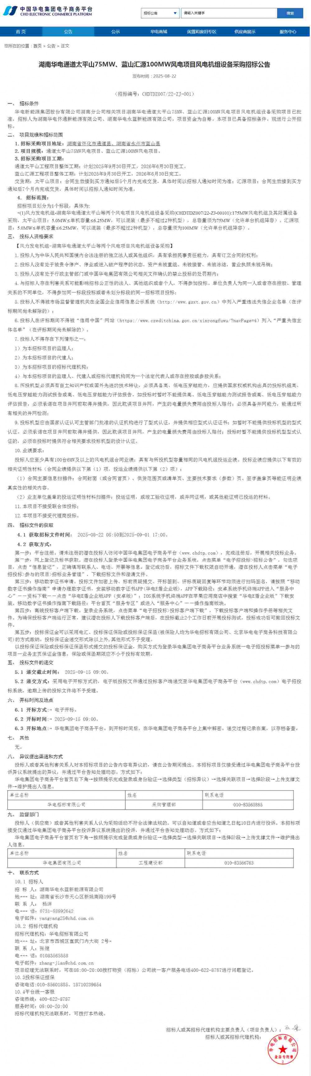
根据招标公告,湖南华电通道太平山75MW风电项目位于湖南省怀化市通道县,5.0MW≤单机容量≤6.25MW,可以混装(最多不超过2种机型),总容量须为75MW(允许单台机组降容)。计划2025年9月30日开工,2026年6月30日完工。交货期:合同生效接到买方通知后5个月内完成交货,具体时间以招标人通知时间为准。
湖南华电蓝山汇源100MW风电项目位于湖南省永州市蓝山县,5.0MW≤单机容量≤6.25MW,可以混装(最多不超过2种机型),总容量须为100MW(允许单台机组降容)。计划2025年9月30日开工,2026年6月30日完工。交货期:合同生效接到买方通知后7个月内完成交货,具体时间以招标人通知时间为准。
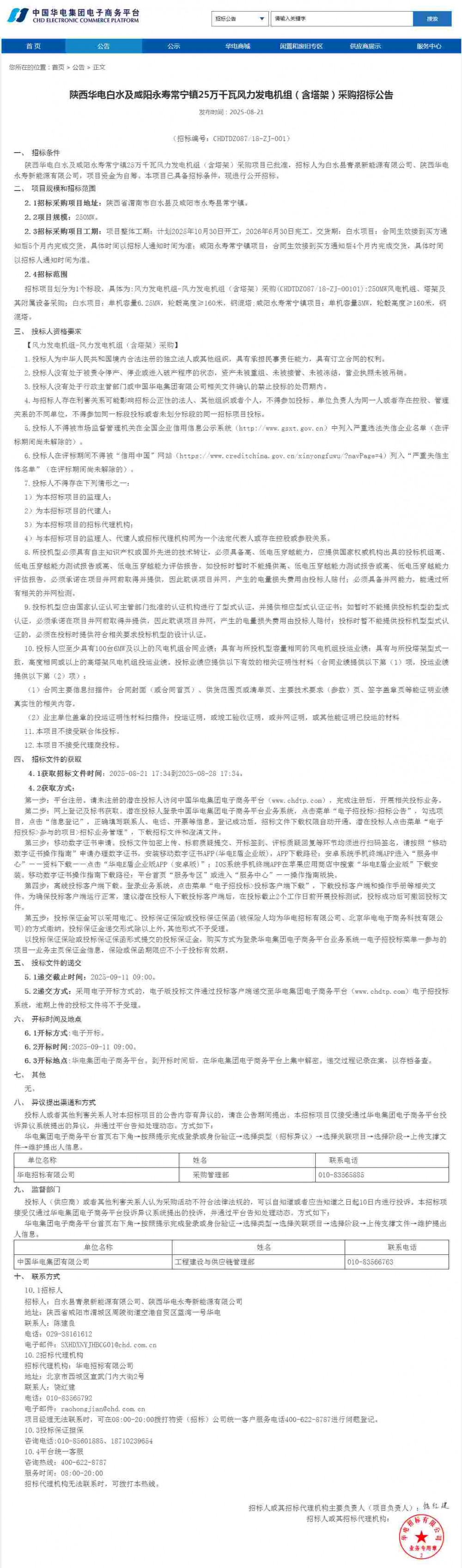
陕西华电白水及咸阳永寿常宁镇25万千瓦风电项目位于陕西省渭南市白水县及咸阳市永寿县常宁镇,项目规模250MW,白水项目:单机容量6.25MW,轮毂高度≥160米,钢混塔;咸阳永寿常宁镇项目:单机容量5MW,轮毂高度≥160米,钢混塔。计划2025年10月30日开工,2026年6月30日完工。交货期:白水项目:合同生效接到买方通知后5个月内完成交货,具体时间以招标人通知时间为准;咸阳永寿常宁镇项目:合同生效接到买方通知后4个月内完成交货,具体时间以招标人通知时间为准。
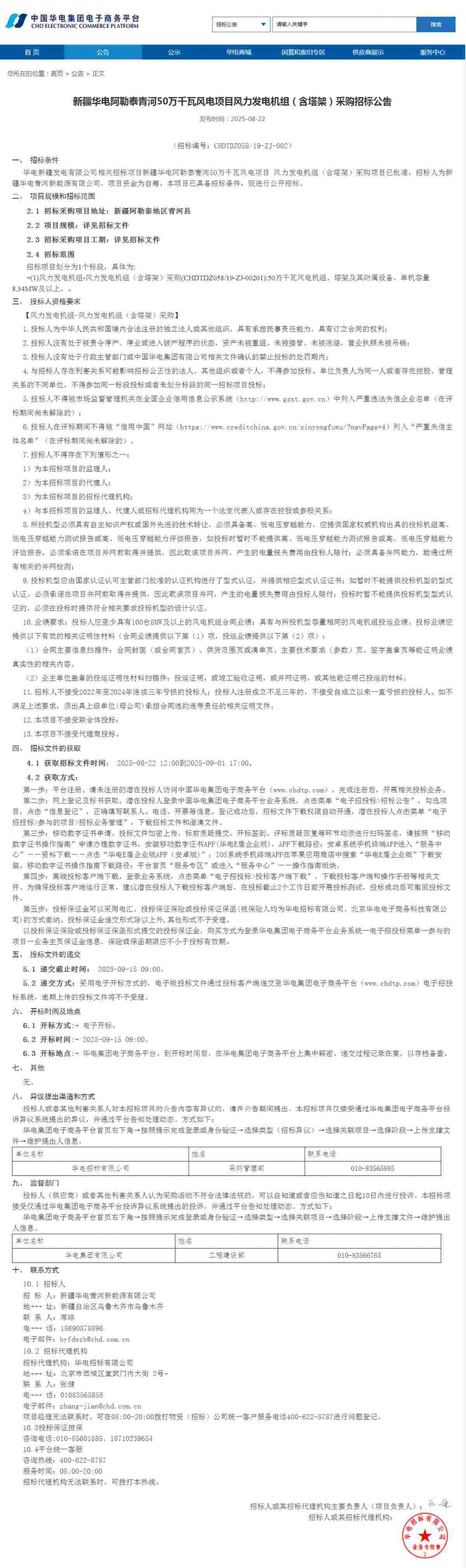
新疆华电阿勒泰青河50万千瓦风电项目位于新疆阿勒泰地区青河县,采购50万千瓦风电机组、塔架及其附属设备,单机容量8.34MW及以上。
宁夏华电同心5万千瓦风电项目位于宁夏回族自治区吴忠市同心县田老庄乡境内,单机容量6.25MW,8台风电机组,全部采用混塔结构式塔架。交货期:合同生效接到买方通知后2个月内完成交货,具体时间以招标人通知时间为准。
宁夏华电彭阳20万千瓦风电项目位于宁夏回族自治区固原市彭阳县罗洼乡、交叉乡境内,单机容量6.25MW,32台风电机组,其中21台采用混塔结构式塔架,风机整机高度≤270m,11台采用钢结构式塔架,风机整机高度≤235m。交货期:合同生效接到买方通知后4个月内完成交货,具体时间以招标人通知时间为准。
宁夏华电彭阳0.625万千瓦驭风行动风电项目位于宁夏回族自治区固原市彭阳县王洼镇李寨村境内,单机容量6.25MW,1台风电机组,采用混塔结构式塔架,风机整机高度≤270m。交货期:合同生效接到买方通知后1个月内完成交货,具体时间以招标人通知时间为准。
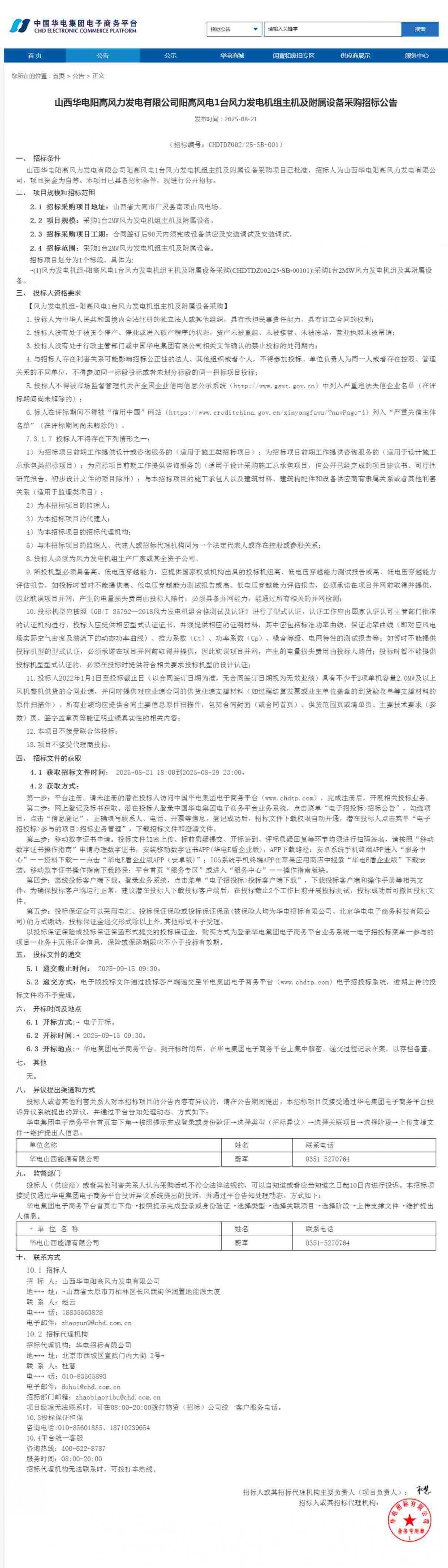
山西华电阳高风力发电有限公司阳高风电1台风力发电机组主机及附属设备采购项目位于山西省大同市广灵县南顶山风电场,采购1台2MW风力发电机组主机及附属设备,合同签订后90天内须完成设备供应及安装调试及安装调试。
招标公告如下:










