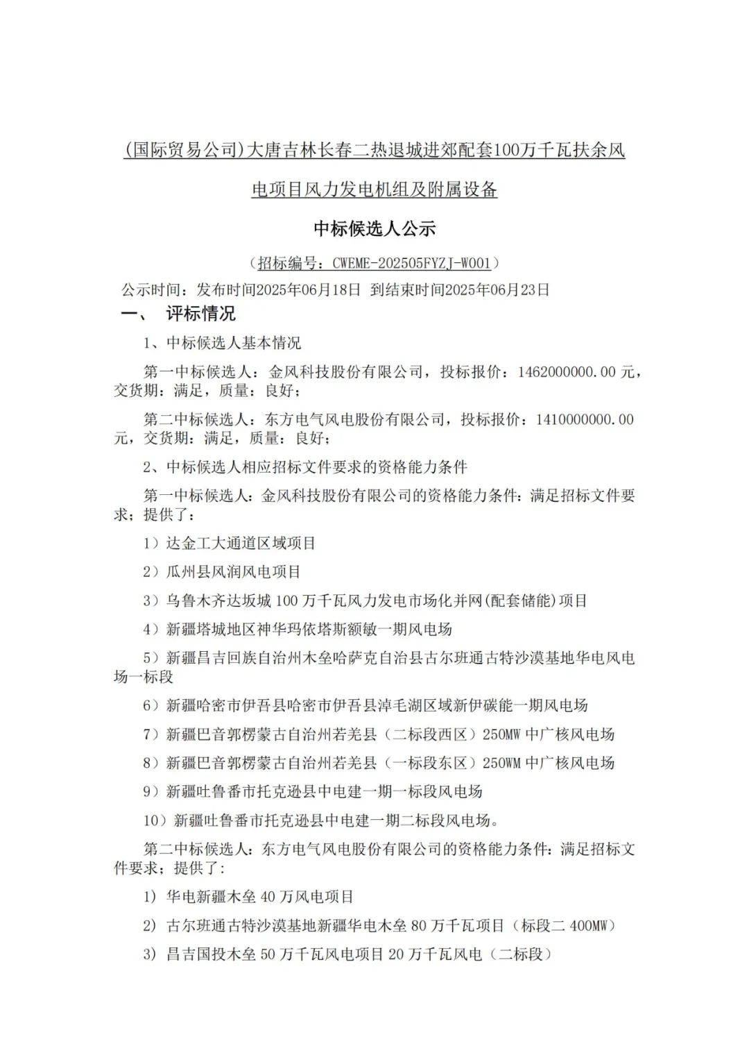
风电头条获悉,近日,大唐内蒙古赤峰浑善达克沙地100万千瓦风光储沙漠治理新能源基地示范项目(75万千瓦风电项目)、大唐吉林长春二热退城进郊配套100万千瓦扶余风电项目等3个风电项目中标候选人公示,项目规模合计2250MW,单机容量6.25MW-8.5MW。
根据公示,远景能源、金风科技作为第一中标候选人预中标。

根据招标公告,大唐内蒙古赤峰浑善达克沙地100万千瓦风光储沙漠治理新能源基地示范项目(75万千瓦风电项目)位于内蒙古自治区赤峰市,采购容量750MW,不允许上下浮,单机容量8.0MW≤单机容量≤8.5MW,允许一台机组降容运行,匹配总容量要求;不允许混排;风机总台数90台;叶轮直径≥220米,轮毂高度≤140米;限定刚性普通钢塔(不接受分片式钢塔)。交货日期:2025年8月1日开始供货,2025年11月10日供货完毕。
大唐吉林长春二热退城进郊配套100万千瓦扶余风电项目位于吉林省长春市,项目分为两个场区,每个场区500MW,总容量1000MW,各场区容量、总容量不允许上下浮动,8.0MW≤单机容量≤8.5WM,允许不超过4台机组降容运行;不接受混排;可用机位点120个;叶轮直径≥230m,叶片必须采用碳纤维技术,轮毂高度166m;塔筒型式:钢混塔。交货日期:计划2026年5月30日前风电机组首套交货,2026年10月20日之前全部交货完毕,具体交货日期以项目单位要求为准。
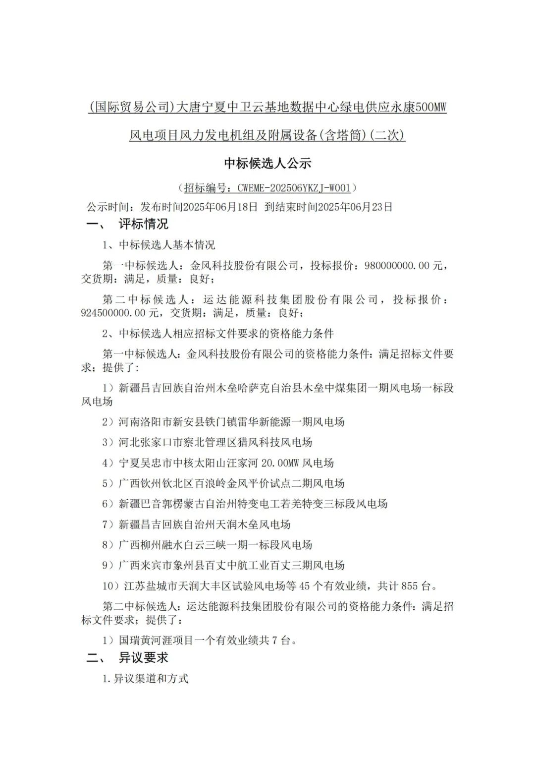
大唐宁夏中卫云基地数据中心绿电供应永康500MW风电项目位于宁夏回族自治区中卫市,总容量500MW,不允许上下浮动,6.25MW≤单机容量≤7.15MW,叶轮直径220米及以上;轮毂高度125米及以上;接受混排,混排机型不超过2种;接受降容,最多允许2台风机降容;塔筒形式为刚性钢塔。交货日期:合同签订后60日主机、塔筒开始交货,从开始交货起120日完成全部供货,满足现场吊装进度要求。
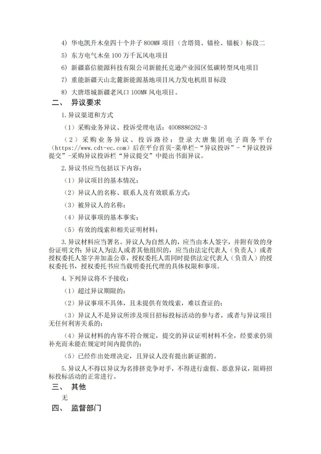
中标公告如下:







来源:大唐集团电子商务平台





