获悉,4月3日,国家能源集团2024年第五批1799.3MW风力发电机组集团级集中采购、山东水发新能源发展有限公司沂水风电项目风力发电机组采购中标候选人公示,项目规模总计412.5MW,单机容量6.25MW-7.15MW。
根据中标候选公示,三一重能、金风科技作为第一中标候选人预中标。

根据招标公告,黑龙江公司兰西一期200MW(含混塔)、北安建华风电二期150MW(含混塔)风力发电机组集中采购公开招标(标包四),本标段包含2个项目:
项目1:黑龙江公司兰西一期项目
国能黑龙江兰西200MW风电项目分期建设,一期装机容量为200MW,二期装机容量为200MW,终期规模400MW,本期工程为风电场一期工程。本项目同步配套建设储能配比不低于10%、2小时的储能设施。本次招标拟安装30台单机容量6.7MW风电机组,建设容量为200MW(不接收混排,不允许负偏差,超出容量限功率运行,评标价格按200MW计算)及混塔(混合式);轮毂高度160米,叶轮直径200米及以上。
项目2:黑龙江公司北安建华风电二期项目
黑龙江北安建华风电二期项目位于北安市建华林场区域,风场范围东西长约9千米,南北宽约6千米,规划面积53.91平方公里。本项目总装机容量为150MW,配置建设10%储能,按照2小时进行储能,本期配置储能容量15MW/30MWh。本项目拟安装21台风力发电机组,单机容量≧7.15MW风电机组,建设容量为150MW(不接收混排,不允许负偏差,超出容量限功率运行,评标价格按150MW计算)及混塔(混合式);轮毂高度160米,叶轮直径≦230米。
交货期:项目1、项目2:吊装前需安装的设备供货期:塔筒交货期:2025年5月-2025年9月;主机交货期:2025年5月-2025年9月;叶片交货期:2025年5月-2025年9月;底部控制柜、塔筒内变压器等同塔筒同时供货。
山东水发新能源发展有限公司沂水风电项目拟采购10台单机容量6.25MW风力发电机组(含塔筒)及附属设备、备品备件、易耗品、专用工具及运输(含倒运,清障,协调等)、保险、现场交货、现场安装指导、试验、调试、参与试运行、配合验收、培训、售后服务等工作及相关服务等。
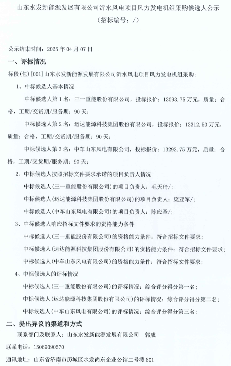
中标公告如下:



来源:国能e招、水发集团阳光智采e平台





