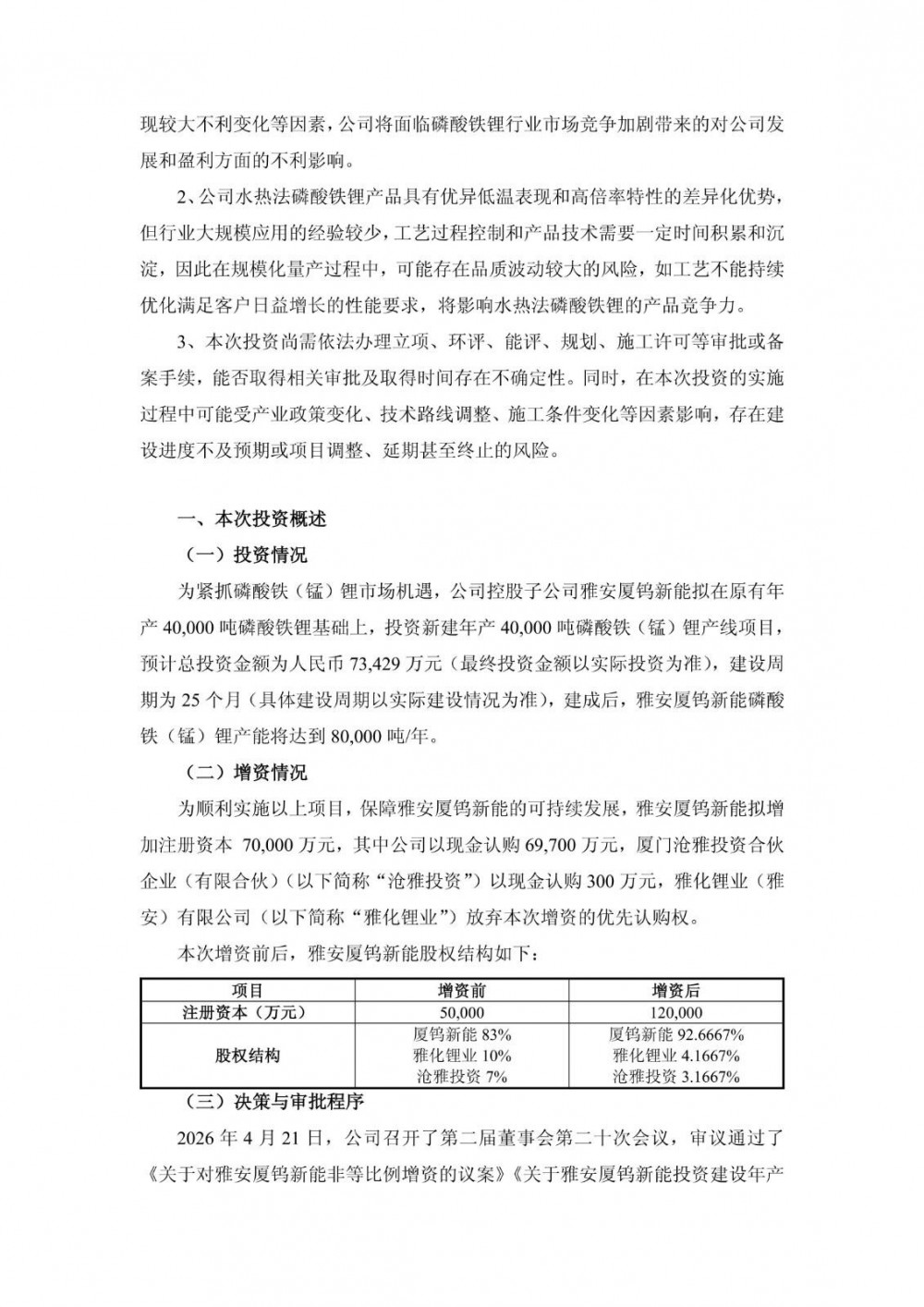
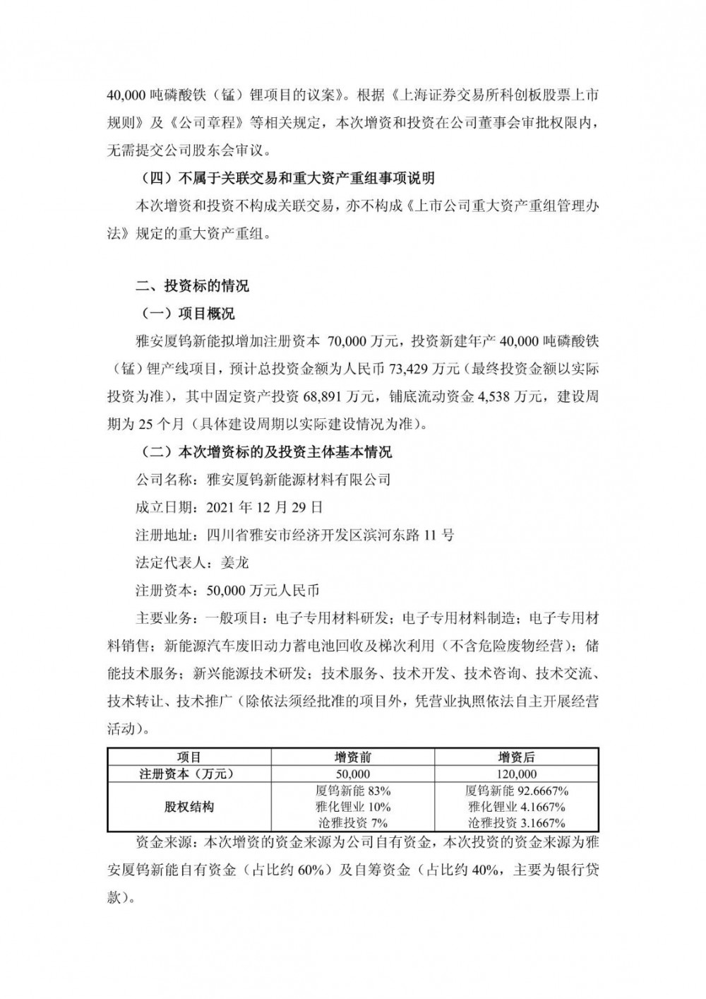
4月22日,厦钨新能发布公告称,为紧抓磷酸铁(锰)锂市场机遇,公司控股子公司雅安厦钨新能拟在原有年产40,000吨磷酸铁锂基础上,投资新建年产40,000吨磷酸铁(锰)锂产线项目,预计总投资金额为人民币73,429万元(最终投资金额以实际投资为准),建设周期为25个月(具体建设周期以实际建设情况为准),建成后,雅安厦钨新能磷酸铁(锰)锂产能将达到80,000吨/年。
为顺利实施以上项目,保障雅安厦钨新能的可持续发展,雅安厦钨新能拟增加注册资本70,000万元,其中公司以现金认购69,700万元,厦门沧雅投资合伙企业(有限合伙)以现金认购300万元,雅化锂业(雅安)有限公司放弃本次增资的优先认购权。
厦钨新能表示,本次投资有利于进一步完善公司在磷酸盐系正极材料领域的产业布局,优化产品矩阵,提升市场份额,夯实核心竞争力。本次投资符合国家相关产业政策,符合公司未来整体战略发展方向,有利于进一步扩大公司业务规模,提升行业地位和抗风险能力,增强综合实力。
原公告如下:











