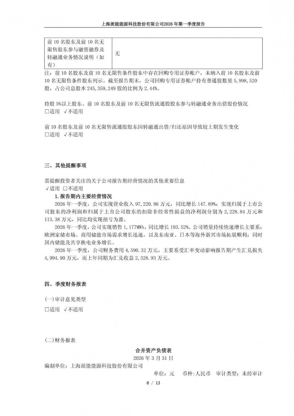
4月22日,派能科技发布2026年第一季度报告。2026年一季度,公司实现营业收入97,220.86万元,同比增长147.89%;实现归属于上市公司股东的净利润和归属于上市公司股东的扣除非经常性损益的净利润分别为2,228.84万元和113.38万元,同比均实现扭亏为盈。
2026年一季度,派能科技实现销售1,177MWh,同比增长193.52%。公司销量持续快速增长主要系:欧洲家储市场、商用储能市场需求增长迅速,以及东南亚、日本等海外新兴市场拓展顺利;同时国内储能及共享换电业务增长。
原公告如下:


















