4月21日,远东股份发布2026年第一季度报告。公司2026年第一季度实现营业收入53.25亿元,较上年同期增长9.26%;归属于上市公司股东的净利润达9662.84万元,同比增幅为110.36%。
公告指出,业绩变动主要系智能电池储能/算力AI板块收入增加、毛利率上升所致。
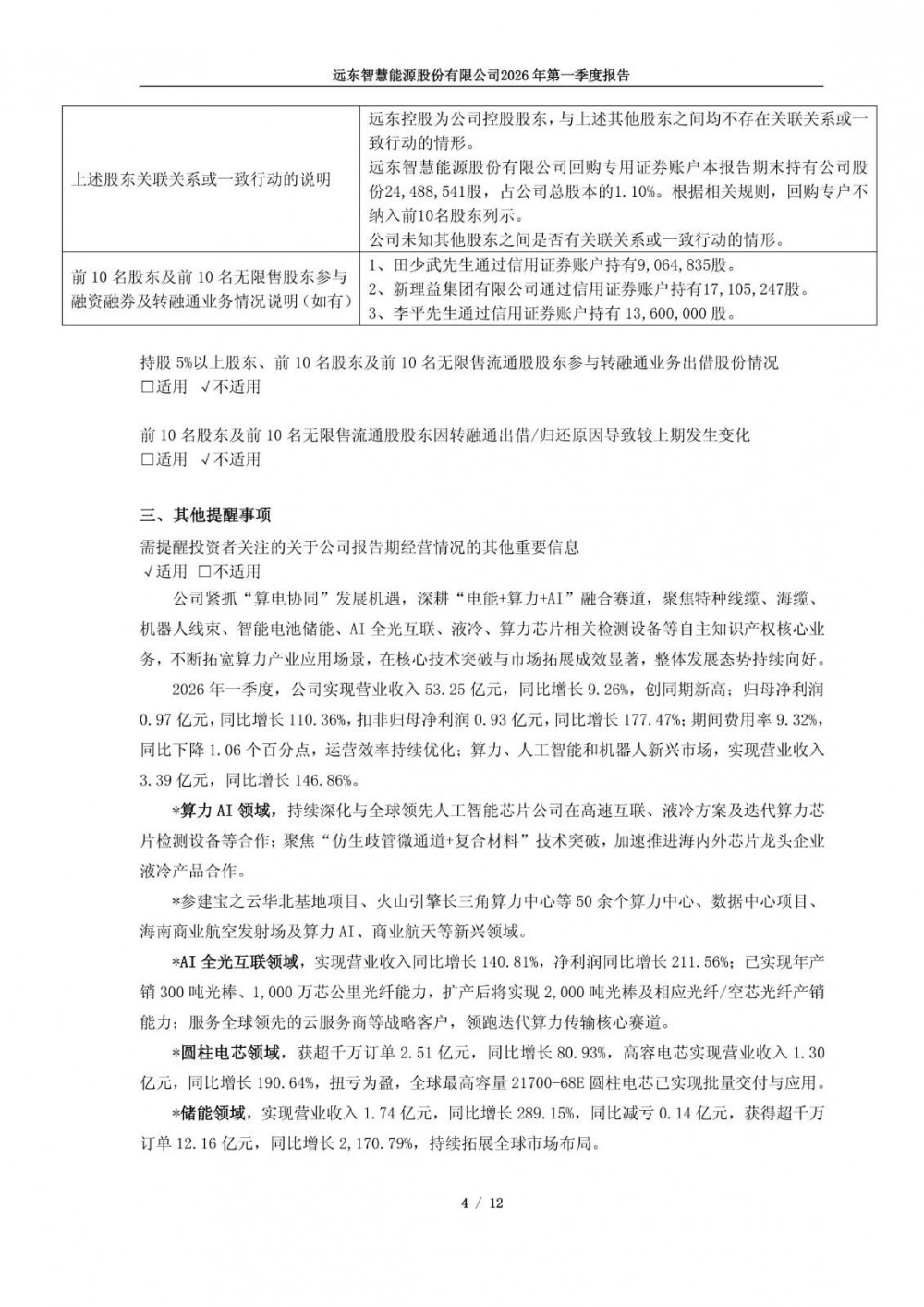
原公告如下:












4月21日,远东股份发布2026年第一季度报告。公司2026年第一季度实现营业收入53.25亿元,较上年同期增长9.26%;归属于上市公司股东的净利润达9662.84万元,同比增幅为110.36%。
公告指出,业绩变动主要系智能电池储能/算力AI板块收入增加、毛利率上升所致。
原公告如下:












资讯来源:远东股份
免责声明: 本站内容转载自合作媒体、机构或其他网站的信息,转载此文仅出于传递更多信息的目的,但这并不意味着赞同其观点或证实其内容的真实性。本站所有信息仅供参考,不做交易和服务的根据。本站内容如有侵权或其它问题请及时告之,本网将及时修改或删除。凡以任何方式登录本网站或直接、间接使用本网站资料者,视为自愿接受本网站声明的约束。
上一篇: 招标 | 广西100MW/200MWh复
下一篇: 龙蟠科技拟出资731.80万澳元认购GL
Copyright © 2025-2030 能源圈 版权所有
联系电话:18633565233
联系邮箱:nengyuanquanwang@163.com
冀ICP备2024050450号 冀公网安备13030202003761号 增值电信业务许可证:冀B2-20250646

