能源圈获悉,近日,山西省人民政府关于印发山西省国民经济和社会发展第十五个五年规划纲要的通知。
文件提出,增强储能调峰能力,积极有序开发建设抽水蓄能电站,因地制宜发展电网侧、负荷侧新型储能,到2030年,抽水蓄能装机达到390万千瓦,新型储能装机达到1400万千瓦。
坚持集中式与分布式、增量开发与存量改造升级并举,统筹推进风电、光伏发电等扩规升级,力争2030年风电、光伏等可再生能源装机新增1亿千瓦。
聚焦“晋北区、大基地、沉碱荒、新通道”,优化集中式风光竞配机制,按照国家统筹布局争取建设国家级大型风电光伏基地。建设10个50万千瓦以上省级大型风光基地,鼓励“新能源+生态修复”等发展模式。

加快大型综合能源基地风光水火储一体化建设运行,统筹建设风光发电基地、煤电配套电源、储能项目和外送电通道。探索建设以可再生能源为基础的综合能源岛,促进多能互补、梯级利用。推动源网荷储一体化发展,探索“煤电+新能源+储能”实时数据交互与协同运行模式,建立健全发电侧容量补偿机制。
加快建设数智化坚强电网。完善电网结构,打造分层承载、多级协同的一体化枢纽平台,实现主配微贯通协同。完善电网500千伏主网架,有序推进220千伏、110千伏等电网工程建设,开展老旧变电站、输变电设备和线路整体改造。提升配电网智能化水平,推进分布式新能源、微电网、新型储能、新能源汇集站、虚拟电厂、电动汽车等开发建设和友好接入。盘活增量配电改革政策,推动在绿电园区叠加增量配电改革试点。因地制宜建设智能微电网,稳步扩大虚拟电厂聚合规模,拓展充电车网、站网互动规模化应用。
促进电碳算产一体发展。以拓展“人工智能+”能源应用场景为重点,提升能源领域人工智能创新应用水平,推动智能算力与绿电协同发展。以“绿色能源+绿色算力+服务器制造+数据服务”为方向,加快绿色算力新型基础设施建设,推动与分布式新能源、储能协同布局,推动算电协同试点项目建设,支持算力设施开展绿电直连。支持人工智能大模型创新发展,拓展“人工智能+煤矿、+电网、+新能源、+煤电”应用场景试点示范,强化人工智能技术赋能节能和碳排放管理,促进人工智能与能源产业深度融合。
做强做大装备制造业。坚持整机带动、零部件配套、链式协同,推动能源装备、特色装备、先进装备高端化、智能化、规模化提升,打造差异化先进装备制造体系。推动能源装备提质升级,强化“主机+零部件协同”的发展路径,迭代升级发展智能煤机装备,建设集研发、制造、维护为一体的煤层气装备制造基地,发展新型储能装备,提升光伏装备市场竞争力,促进风电装备全产业链发展,布局推广一批化工、电力装备制造项目。巩固提升特色装备市场竞争力,按照品类多元化、产品高端化、装备成套化的发展路径,推动轨道交通货运装备产品全谱系开发,实施工程机械装备个性化定制、智慧化生产,开发高端精密铸锻造产品,发展全自动高速精梳纺机、泵阀、电机等特色装备,研制智慧农机和轻便农机。按照创新突破、应用牵引的发展路径,培育智能机器人、航空航天等新兴装备,重点推进航空机载产品、航空发动机、矿用机器人、服务消费机器人发展,增强产品供给能力。到2030年,装备制造产业营收达到5000亿元以上。
全文如下:
山西省人民政府关于印发山西省国民经济和社会发展第十五个五年规划纲要的通知
晋政发〔2026〕4号
各市、县人民政府,省人民政府各委、办、厅、局:
《山西省国民经济和社会发展第十五个五年规划纲要》已经省第十四届人民代表大会第五次会议审查批准,现印发你们,请认真贯彻执行。
山西省人民政府
2026年3月26日
(此件公开发布)
目 录
第一章 坚定有序推进转型发展 奋力谱写三晋大地推进中国式现代化新篇章
第一节 发展基础
第二节 发展环境
第三节 指导思想
第四节 战略定位
第五节 主要目标
第二章 推动能源转型 建设能源强省
第六节 构建新型多元的能源供给体系
第七节 构建绿色低碳的能源消费体系
第八节 构建集成高效的能源创新体系
第九节 构建综合能源服务新业态
第十节 促进新型能源体系和现代化产业体系深度融合
第三章 推进产业升级 构建特色优势的现代化产业体系
第十一节 优化提升传统产业
第十二节 错位有序发展新兴产业和未来产业
第十三节 建设转型发展平台载体
第四章 推动适度多元发展 促进资源优势转化为发展优势
第十四节 推动特优农业提质增效
第十五节 大力发展文化旅游业
第十六节 推动服务业优质高效发展
第十七节 提升非煤矿产可持续发展水平和竞争力
第五章 促进科技创新与产业创新深度融合 引领发展新质生产力
第十八节 构建全链条科技创新生态
第十九节 构建高能级科创平台设施体系
第二十节 激发科技创新体制机制活力
第二十一节 一体推进教育科技人才发展
第六章 推进数字山西建设 提升数智化发展水平
第二十二节 推进数据要素市场化配置
第二十三节 提升数字核心产业能级
第二十四节 全面实施“人工智能+”行动
第二十五节 构建数字化治理新格局
第七章 全方位扩大内需 更好服务和融入全国统一大市场
第二十六节 提升多元消费供给能力
第二十七节 积极稳妥扩大有效投资
第二十八节 落实建设全国统一大市场要求
第八章 发挥经济体制改革牵引作用 激发高质量发展动力活力
第二十九节 深化国资国企改革
第三十节 促进民营经济发展壮大
第三十一节 深化要素市场化配置改革
第三十二节 深化财税金融体制改革
第九章 坚定不移扩大高水平对外开放 开拓高质量发展新空间
第三十三节 深度融入国家重大区域发展战略
第三十四节 打造开放大平台大通道大枢纽
第三十五节 促进外贸外资外经高质量发展
第三十六节 持续推动营商环境优化升级
第十章 加快农业农村现代化 扎实推进乡村全面振兴
第三十七节 增强粮食和重要农产品供给保障能力
第三十八节 建设宜居宜业和美乡村
第三十九节 激发农业农村发展活力
第十一章 深入推进以人为本的新型城镇化 促进区域协调发展
第四十节 科学有序推进农业转移人口市民化
第四十一节 优化现代化城市体系
第四十二节 以城市更新为抓手推动现代化人民城市建设
第四十三节 分类推进以县城为重要载体的城镇化建设
第四十四节 建设完善现代化基础设施
第十二章 增强文化创新创造活力 加快建设新时代文化强省
第四十五节 开展“文化润晋”现代文明建设行动
第四十六节 强化文化遗产保护与传承利用
第四十七节 繁荣文化事业和文化产业
第十三章 完善人口发展战略 促进人口高质量发展
第四十八节 建设生育友好型社会
第四十九节 办好人民满意的教育
第五十节 加快建设健康山西
第五十一节 积极应对人口老龄化
第十四章 加大保障和改善民生力度 扎实推进共同富裕
第五十二节 促进高质量充分就业
第五十三节 提升城乡居民收入水平
第五十四节 健全社会保障体系
第五十五节 推动房地产高质量发展
第五十六节 稳步推进基本公共服务均等化
第五十七节 保障各类群体发展权益
第十五章 加快经济社会发展全面绿色转型 建设美丽山西
第五十八节 积极稳妥推进和实现碳达峰
第五十九节 持续深入推进污染防治攻坚
第六十节 统筹推进生态保护修复
第六十一节 严格落实“四水四定”
第六十二节 加快形成绿色生产生活方式
第十六章 更好统筹发展和安全 建设更高水平平安山西
第六十三节 推进国家安全体系和能力现代化
第六十四节 持续提高公共安全治理水平
第六十五节 有效防范化解重点领域风险
第六十六节 推进治理体系和治理能力现代化
第十七章 坚持和加强党的全面领导 凝心聚力实现规划目标任务
第六十七节 坚决维护党中央权威和集中统一领导
第六十八节 持之以恒推进全面从严治党
第六十九节 推进社会主义民主法治建设
第七十节 完善规划实施保障机制
山西省国民经济和社会发展第十五个五年规划纲要
山西省国民经济和社会发展第十五个五年(2026—2030年)规划纲要,根据《中共中央关于制定国民经济和社会发展第十五个五年规划的建议》《中共山西省委关于制定国民经济和社会发展第十五个五年规划的建议》编制,主要阐明我省发展战略,明确政府工作重点,引导规范社会主体行为,是“十五五”时期党委领导经济社会发展、政府履行职责的重要依据,是全省人民共同的行动指南。
第一章 坚定有序推进转型发展
奋力谱写三晋大地推进中国式现代化新篇章
“十五五”时期是我国基本实现社会主义现代化夯实基础、全面发力的关键时期,是山西推动高质量发展、深化全方位转型取得突破性进展的宝贵窗口期,必须充分发挥比较优势,着力破除瓶颈制约,加快补强短板弱项,推动习近平总书记和党中央赋予山西的重大使命任务、事关山西现代化建设的战略任务取得重大突破,为我省基本实现社会主义现代化奠定更加坚实的基础。
第一节 发展基础
“十四五”时期是山西发展历程中极不寻常、极不平凡的五年。在以习近平同志为核心的党中央坚强领导下,省委团结带领全省人民克服新冠肺炎疫情、能源市场波动和经济下行压力等不利影响,攻坚克难、砥砺奋进,推动经济社会发展和党的建设各项事业取得新的重大成就,较好完成了规划确定的主要目标任务,中国式现代化山西实践迈出新的坚实步伐。
经济运行稳中有进,内需潜力持续释放,全省地区生产总值超过2.5万亿元,人均GDP突破1万美元,高质量发展扎实推进。资源型经济转型持续深化,新型工业化加快推进,科技创新和产业创新融合发展成效明显,传统产业内部结构发生积极变化,战略性新兴产业占比稳步提升,综合算力指数位居全国前列,新质生产力加快培育。能源革命纵深推进,能源保供彰显山西担当,五年生产原煤65亿吨,占全国近三成,煤炭智能开采水平显著提高,新能源和清洁能源装机占比达55.1%,能源安全保障能力持续增强,新型能源体系加快构建。科技创新综合实力稳步提升,本科高校和高职院校实现设区市全覆盖,国家级创新平台实现倍增,涌现出一批标志性科技成果。全面深化改革进一步推进,国资国企等重点领域改革持续深化,零基预算改革全面实施,对外开放合作不断扩大。全过程人民民主深入发展,法治山西建设水平进一步提升。社会文明程度进一步提高,文化事业和文化产业蓬勃发展,山西文旅影响力日益扩大。民生和社会事业不断进步,居民收入增速高于经济增速,就业、教育、医疗、社保等民生福祉持续增进,脱贫攻坚成果巩固拓展,乡村全面振兴取得积极成效。一大批重大项目建成投运,实现市市通动车、县县通高速,城乡面貌显著改善。绿色低碳转型步伐加快,“一泓清水入黄河”生态保护工程全面完工,生态环保各项约束性指标任务全面完成,多项指标创监测记录以来最好水平。重点领域风险有效防范化解,安全生产形势持续向好,社会治理效能增强,社会大局保持稳定。全面从严治党成效显著,反腐败斗争纵深推进,清廉山西建设取得重要成效,干部队伍干事创业精气神有效激发。
这些重大成就的取得,根本在于以习近平同志为核心的党中央领航掌舵,在于习近平新时代中国特色社会主义思想科学指引,是全省上下凝心聚力、团结奋斗的结果,为我省“十五五”时期在新征程上推进社会主义事业继续前进创造了良好基础。
第二节 发展环境
“十五五”时期,是我国迈向2035年基本实现社会主义现代化承前启后的重要阶段,综合研判国际国内形势变化和我省发展环境,我省发展总体上仍然机遇大于挑战、有利条件强于不利因素。
从发展机遇看,习近平总书记始终心系山西发展,亲自为山西发展指航定向、擘画蓝图,这是全省发展的最大信心最大底气所在。展望未来,我国经济发展的良好支撑条件和诸多显著优势,为山西在服务和融入新发展格局中实现自身发展营造了更加有利的环境;习近平总书记和党中央赋予山西的重大使命任务,为我省在服务全国大局中展现更大作为提供了重要机遇;国家“十五五”时期实施的一系列利好政策、战略举措和重大项目,为山西未来发展开辟了广阔空间;国家构建新型能源体系,为山西能源转型注入强大动力;我省能源资源、区位、历史文化、红色文化、要素成本、绿色算力、特优农业、文旅康养、生态等比较优势更加彰显,这些都正在加快转化为发展优势、竞争优势。
从风险挑战看,外部环境的不确定难预料因素增多,我省发展不平衡不充分问题还较为突出,资源型经济固有的结构性、体制性、素质性矛盾尚未得到有效解决,新旧动能转换还处在爬坡过坎阶段。煤炭消费即将达峰,煤炭等传统支柱产业动能逐步减弱,新兴产业尚未形成有效支撑,对我省产业转型升级提出更为迫切的要求。生态环保和民生领域存在不少短板,安全生产压力仍然较大。人口结构变化给经济发展、社会治理等提出新课题。
全省上下要坚决把思想和行动统一到党中央关于形势的基本判断和战略部署上来,深刻领悟“两个确立”的决定性意义,增强“四个意识”、坚定“四个自信”、做到“两个维护”,坚定沿着习近平总书记指引的方向勇毅前行,牢牢把握党中央对山西的战略定位,一以贯之抓好党中央重大决策部署贯彻落实,保持战略定力,增强必胜信心,积极识变应变求变,敢于斗争、善于斗争,以历史主动精神克难关、战风险、迎挑战,努力在推动资源型经济转型发展上迈出新步伐,奋力谱写三晋大地推进中国式现代化新篇章。
第三节 指导思想
坚持马克思列宁主义、毛泽东思想、邓小平理论、“三个代表”重要思想、科学发展观,全面贯彻习近平新时代中国特色社会主义思想,深入贯彻党的二十大和二十届历次全会精神,认真贯彻习近平总书记对山西工作的重要讲话重要指示精神,全面落实党中央关于促进中部地区加快崛起、推动黄河流域生态保护和高质量发展等战略部署,坚定扛牢建设国家资源型经济转型综合配套改革试验区、深化能源革命、打造内陆地区对外开放新高地等重大使命任务,统筹推进“五位一体”总体布局,协调推进“四个全面”战略布局,完整准确全面贯彻新发展理念,主动服务和融入新发展格局,坚持稳中求进工作总基调,坚持以经济建设为中心,以推动高质量发展为主题,以改革创新为根本动力,以满足人民日益增长的美好生活需要为根本目的,以全面从严治党为根本保障,坚定有序推进转型发展,因地制宜发展新质生产力,推动经济实现质的有效提升和量的合理增长,推动人的全面发展、全体人民共同富裕迈出坚实步伐,确保基本实现社会主义现代化取得决定性进展。
推动“十五五”时期经济社会发展,必须坚持以下原则:
——坚持党的全面领导。坚决维护党中央权威和集中统一领导,提高党把方向、谋大局、定政策、促改革能力,把党的领导贯穿经济社会发展各方面全过程,为我省推动高质量发展、深化全方位转型提供根本保证。
——坚持人民至上。尊重人民主体地位,紧紧依靠人民,维护人民根本利益,促进社会公平正义,注重在发展中保障和改善民生,在满足民生需求中拓展发展空间,推动经济和社会协调发展、物质文明和精神文明相得益彰,让现代化建设成果更多更公平惠及全体人民。
——坚持高质量发展。以新发展理念引领发展,牢牢把握在新发展格局中的战略主动权,立足比较优势,聚焦能源转型、产业升级、适度多元发展战略方向,以科技创新引领新质生产力发展,加快培育新动能,促进经济结构优化升级,推动经济持续健康发展和社会全面进步。
——坚持全面深化改革。进一步全面深化改革,落实全国统一大市场建设要求,深化国资国企、民营经济、要素市场化、财税金融等重点领域改革,集聚新要素新产业新动能。扩大高水平开放,主动融入全国创新网络和分工体系,推进内外高效联动、互促共赢,持续增强发展动力和社会活力。
——坚持有效市场和有为政府相结合。充分发挥市场在资源配置中的决定性作用,更好发挥政府作用,构建统一、开放、竞争、有序的市场体系,建设法治经济、信用经济,打造市场化、法治化、国际化一流营商环境,形成既“放得活”又“管得好”的经济秩序。
——坚持统筹发展和安全。在发展中固安全,在安全中谋发展,强化底线思维,夯实粮食能源资源安全保障基础,提升重点产业链供应链安全水平,有效防范化解重点领域风险,增强经济和社会韧性,以新安全格局保障新发展格局。
第四节 战略定位
坚持在全国发展大局中精准定位,紧紧围绕习近平总书记和党中央赋予山西的重大使命任务,着力建设国家资源型经济转型综合配套改革试验区,以因地制宜培育发展新质生产力为内在要求和重要着力点,加快构建体现山西特点、具有比较优势的现代化产业体系,加快在转型发展中实现高质量发展、可持续发展;着力深化能源革命,持续推进“五大基地”建设,有力保障国家能源安全,做好煤炭清洁低碳发展、多元化利用、综合储运大文章,推动煤炭产业由低端向高端、煤炭产品由初级燃料向高价值产品攀升,加快建设新型能源体系;着力实施促进中部地区加快崛起战略,紧扣中部地区“三基地一枢纽”目标定位,优化重大生产力布局,完善综合交通枢纽和现代物流体系,更好发挥联通中部地区崛起和京津冀协同发展桥梁纽带作用;着力推动黄河流域生态保护和高质量发展,坚持生态优先、绿色发展不动摇,坚持把保护黄河流域生态作为谋划发展、推动高质量发展的基准线,推动生态保护和高质量发展互促共进;着力打造内陆地区对外开放新高地,努力形成区域布局更加优化、平台优势更加突出、制度体系更加完善、内外联动更加畅通、对外交流更加活跃的对外开放生动局面,更好融入全国统一大市场和全球市场体系,巩固提升山西在全国大局中的战略地位和作用。围绕五大使命任务,按照党中央及省委部署要求,立足我省发展基础和比较优势,明确六个方面的重点建设方向。
——建设国家重要能源原材料基地。按照绿色低碳、富有韧性、坚实可靠的要求,依托我省能源原材料资源禀赋与产业基础,加大科技创新和数智赋能力度,统筹推进煤炭稳产稳供、煤电兜底调峰、新能源和清洁能源规模化高质量开发利用、未来能源前瞻布局,统筹传统煤化工转型升级和现代煤化工布局发展,推动传统优势材料产业高质量发展,延伸产业链条,培育打造先进材料、前沿新材料、特殊功能材料等产业集群,推动能源原材料绿色低碳转型,进一步提升保障国家能源原材料安全的能力水平。
——建设特色装备和先进制造基地。立足我省制造业基础和特色装备优势,突出智能化、绿色化、品牌化发展,围绕能源开发、绿色矿山、交通物流、工程建设等装备制造领域,着眼智能制造、生物制造等未来制造发展趋势,强化关键技术攻关和重大装备研发,推动优势产业延链补链强链,引导企业专注细分领域、深耕专业特长发展,统筹整机成套与关键零部件配套,壮大优质企业集群,推动先进制造业与现代服务业深度融合,显著提升以特色装备制造为代表的先进制造业竞争力。
——建设特优农业和有机旱作基地。发挥有机旱作传统深厚、“小杂粮王国”、优质种质资源丰富等优势,深入实施特优农业提质增效行动,统筹发展科技农业、绿色农业、质量农业、品牌农业,着力构建现代农业产业体系、生产体系、经营体系,打造更多优质绿色有机农产品,做大精深加工产业,加快把特优农业打造成现代化大产业,使有机旱作农业成为我国现代农业的重要品牌。
——建设文化旅游深度融合发展高地。保护好利用好山西深厚历史文化资源和丰富红色文化资源,坚持以文塑旅、以旅彰文,深入实施文旅产业融合发展行动,着力完善现代旅游业体系,发展全域、全季、全龄旅游,深入推动“文旅+”,丰富高品质旅游产品供给,更好满足人民群众多样化、多层次、多方面文化旅游需求,助力提升国家文化软实力和中华文化影响力。
——建设“一带一路”大商圈重要节点和综合交通枢纽。充分发挥我省承东启西、连南接北、交通便利、资源丰富等优势,积极参与高质量共建“一带一路”,做实做优开放平台,加快建设综合交通枢纽和物流网络,提升贸易投资便利化水平,深化贸易、投资、产业务实合作,深入推进人文交流和民间往来,拓展科技创新、能源革命、绿色发展、文化旅游等领域合作新空间。
——建设黄河中游和华北地区生态屏障。发挥我省黄河中游省份和“华北水塔”作用,坚持山水林田湖草沙一体化保护和系统治理,深入打好黄河“几字弯”攻坚战,严格落实“四水四定”,严守生态保护红线,加强生物多样性保护,提升生态环境治理体系和治理能力现代化水平,切实筑牢生态屏障,为美丽中国建设作出更多贡献。
第五节 主要目标
——高质量发展取得显著成效。经济增长保持在合理区间,地区生产总值年均增长5%左右,全要素生产率稳步提升,居民消费率明显提高,内需拉动经济增长主动力作用持续增强,经济增长潜力得到充分释放,新型工业化、信息化、城镇化、农业现代化取得重大进展,发展新质生产力、服务和融入新发展格局、推动建设现代化经济体系取得重大突破。
——资源型经济转型取得重大进展。科技创新和产业创新深度融合,能源转型、产业升级、适度多元发展取得明显成效,新型能源体系初步建成,制造业竞争力明显提升,新兴产业加快壮大,特优农业和文旅产业成为新的支柱产业,能源强省和文旅强省建设取得重要成效,体现山西特点、具有比较优势的现代化产业体系加速形成。
——创新体系整体效能全面提升。教育科技人才一体发展格局基本形成,科技创新体制机制不断健全,基础研究和原始创新能力显著增强,重点领域关键核心技术攻关取得新突破,科技成果转化步伐加快,人工智能全面赋能高质量发展,支撑能源革命、产业转型、绿色低碳发展的区域创新能力显著提升。
——进一步全面深化改革取得新突破。治理体系和治理能力现代化深入推进,社会主义市场经济体制更加完善,高水平对外开放体制机制更加健全,支撑高质量发展和全方位转型的体制机制进一步完善,全过程人民民主制度化、规范化、程序化水平进一步提高,法治山西建设达到更高水平,进一步全面深化改革重点任务如期完成。
——社会文明程度明显提升。文化自信更加坚定,主流思想舆论不断巩固壮大,社会主义核心价值观广泛践行,公共文化服务体系和文化产业体系更加健全,文化创新创造活力不断激发,全域文化旅游深度融合,人民精神文化生活更加丰富,三晋文化传播力影响力显著增强。
——人民生活品质不断提高。就业保持总体稳定,城镇调查失业率低于5.5%,高质量充分就业取得新进展,居民收入增长和经济增长同步、劳动报酬提高和劳动生产率提高同步,城乡居民收入与全国平均水平差距进一步缩小、城乡间居民收入差距进一步缩小,中等收入群体持续扩大,社会保障制度更加优化更可持续,基本公共服务均等化水平明显提升。
——美丽山西建设取得重大成效。黄河流域生态保护和高质量发展战略深入推进,绿色生产生活方式基本形成,主要污染物排放总量持续减少,资源节约集约利用水平显著提高,水安全保障能力有效增强,生态系统多样性稳定性持续性不断提升,为2030年前如期实现碳达峰目标作出山西贡献。
——安全发展能力明显增强。重点领域风险得到有效防范化解,安全生产本质安全水平和自然灾害防治能力有效提升,社会治理和公共安全治理水平明显提高,更高水平平安山西建设扎实推进,首都“护城河”安全屏障更加巩固。

第二章 推动能源转型 建设能源强省
坚持把能源转型作为坚定有序推进转型发展的首要任务,持续深化能源革命,建设“五大基地”,探索能源转型九条路径,推动新能源与传统能源协同发展,推动产能、供能、用能一体联动,推动综合能源服务与能源利用效率互促共进,构建新型能源体系,高水平打造我国重要能源原材料基地,加快从煤炭大省向能源强省转变。
第六节 构建新型多元的能源供给体系
扛牢保障国家能源安全政治责任,加快能源生产方式转型,逐步构建以非化石能源为主体,以传统能源为兜底保障的能源供给体系。
保障国家煤炭供应安全。坚持产能优化、智能开采、绿色开发主攻方向,一体建设煤炭产供储销体系。依托动力煤、炼焦煤、无烟煤三大优势煤种,优化煤炭产业布局,进一步提高煤矿单井规模和产业集中度,到2030年煤炭产量根据国家保供需要保持在合理水平。允许有条件的高瓦斯煤矿依法依规通过改扩建适度提高产能,支持对采用充填开采的煤矿享受充填开采煤炭产量按照50%比例折算产能指标。保持全省煤炭产能滚动接续、合理充裕,实施煤炭产能储备。推进煤炭智能绿色安全开采,迭代提升煤矿智能化水平,因地制宜推广绿色开采技术,确保2027年符合条件的生产煤矿基本实现智能化。推动煤炭清洁运输,大力推动“散改集”,协同布局煤炭储备设施和铁路运输项目。
建设国家电力外送基地。巩固绿电外送第一方阵优势,统筹本地消纳和向外输送,建设完善特高压输电通道,推动省间灵活互济工程,打造面向京津冀的电力调峰省份。新增一批高参数、大容量、低排放煤电机组,合理保障煤电装机弹性裕度。开展新一代煤电建设试点,改造和新建一批达到新一代煤电指标要求的煤电机组。加快存量煤电机组灵活性改造“应改尽改”。试点建设系统友好型新能源电站,适度布局调峰气电、光热发电试点项目。增强储能调峰能力,积极有序开发建设抽水蓄能电站,因地制宜发展电网侧、负荷侧新型储能,到2030年,抽水蓄能装机达到390万千瓦,新型储能装机达到1400万千瓦。
建设非常规天然气基地。以沁水盆地、鄂尔多斯盆地东缘非常规天然气产业化基地建设为重点,加快煤层气增储上产,全面推动产供储销一体化建设。创新非常规天然气点状用地等弹性用地政策,按照生产周期合理供应土地。坚持“稳、控、上、增”,分区分策推动煤层气快速上产。建立完善管网统一调度机制,加快管网互联互通。加强储气调峰能力建设,建立涵盖地下储气库、大型LNG设施及气田、管网等多层次储气调峰体系。统筹布局非常规天然气全产业链,合理开发利用煤层气,推进煤矿瓦斯全浓度综合利用,提升全省用气规模。到2030年,非常规天然气产量力争达到300亿立方米,全产业链产值突破千亿元。
提升非化石能源供给水平。坚持集中式与分布式、增量开发与存量改造升级并举,统筹推进风电、光伏发电等扩规升级,力争2030年风电、光伏等可再生能源装机新增1亿千瓦。聚焦“晋北区、大基地、沉碱荒、新通道”,优化集中式风光竞配机制,按照国家统筹布局争取建设国家级大型风电光伏基地。建设10个50万千瓦以上省级大型风光基地,鼓励“新能源+生态修复”等发展模式。加快分布式新能源就地开发利用,布局农业、交通廊道等多场景可再生能源项目。有序推进生物质能多元化发展,建设临汾、长治、运城等生物质能源综合利用项目试点。积极推进浅层地热能规模化利用,开展中深层地热能利用试点示范,推动城市供热热源地热清洁替代,在大同、忻州、太原、临汾、运城布局建设一批地热能开发利用项目。
推动氢氨醇全产业链发展。以具备资源条件优势的工业园区、新能源基地为重点,形成工业副产制氢和可再生能源制氢为主的氢能供应体系,探索建设区域性、规模化高纯氢供应中心。构建高效经济氢能储运体系,探索开展掺氢天然气管道、纯氢管道等试点。在晋冀鲁豫大宗商品骨干流通走廊沿线合理规划加氢站分布,打造清洁能源运输专线。拓展氢能在燃料电池汽车、工业替代和能源领域应用,积极发展氢能重卡。推广甲醇重卡和甲醇燃料应用,布局绿色“氢氨醇”一体化项目。

第七节 构建绿色低碳的能源消费体系
适应煤炭消费即将达峰的形势变化,协同推进化石能源替代与非化石能源提升,持续调整优化能源消费结构,大幅提高全社会能源综合利用效率。
建设煤炭绿色开发利用基地。统筹源头管控、节煤改造、替代管理,大力推进煤炭清洁高效利用,逐步减少煤炭消费。加快电力行业节煤改造,有序推动落后煤电机组关停淘汰,鼓励煤电项目开展绿氨、生物质掺烧试点,探索降碳燃烧和万吨级以上CCUS全流程示范,力争煤电机组平均发电煤耗降至290克标准煤/千瓦时以下。加快燃煤锅炉、工业窑炉清洁能源替代和节能环保综合改造,鼓励采用工业余热、热电联产等方式及地热、光热等清洁能源替代散煤。
促进新能源高效消纳。坚持发电利用与非电利用并举,严格落实可再生能源消纳责任,引导合理能源消费和绿色能源消费。实施可再生能源消费替代,创新工业企业全额自发自用、建筑“光储直柔”、交通“光储充”充电站等产消一体化模式。聚焦煤炭生产和运输重点环节,积极推动矿区用能清洁替代。推动工业园区节能降碳,鼓励整合工业余热、光伏、生物质能等资源,建设集中供能中心,促进能源系统优化和梯级利用。
提高终端用能电气化水平。有序推动冶金、建材等工业领域终端电能替代,推广应用电锅炉、电窑炉、电气设备等。加强新能源和清洁能源车辆推广应用,构建完善的城市充(换)电设施服务网络,加快电能替代石油消费。提高居民生活领域电气化水平,加快用能设施电气化改造。以工业园区、大型公共建筑等为重点,促进终端用能多元化智慧化,提升全社会终端用能效率,到2030年全社会终端用能电气化水平达到30%。
第八节 构建集成高效的能源创新体系
把科技创新作为推动能源转型的关键力量,提升原创性引领性技术供给能力,推动煤炭产业由低端向高端、煤炭产品由初级燃料向高价值产品攀升,打造能源科技创新重要策源地和成果转化基地。
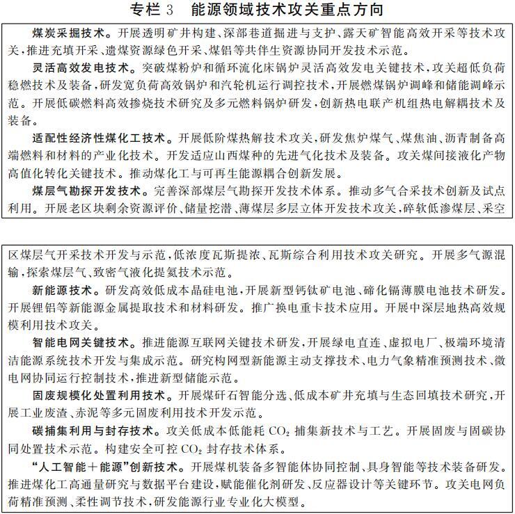
加速能源关键技术迭代创新。积极参与和牵头煤炭2030国家重大科技任务,加快绿色低碳技术攻关。围绕智能电网、油气等关键领域,积极争取国家科技重大专项。实施省级能源领域重大研发项目,精准突破能源转型关键技术、核心装备和重要部件,力争产出100项以上标志性科技成果。
建设煤基科技创新成果转化基地。搭建全过程成果转化服务平台,畅通科技成果转移转化链路。建立企业、高校院所与政府部门联动机制,体系化推进成果转化,力争每年转移转化能源科技成果100项以上。支持概念验证和中试,重点建设煤炭方向国家人工智能应用中试基地、晋北新型电力系统实证基地等,建设煤炭清洁高效利用中试集群。开展应用场景和实践路径试点,推动省属能源企业探索建立科研中试和工业示范联合基金,支撑重大科技成果转化。
加快先进技术装备示范应用。实施重大科技成果示范工程,遴选并争取一批国家级示范项目,推动更多创新成果纳入国家首台(套)及能源产业技术装备推广指导目录。引导能源企业主动开放应用场景,定期发布需求清单。聚焦煤矿采掘运输、燃煤电厂、风电场、光伏电站等重点领域,推进能源大规模设备更新。完善能源技术装备标准体系,推进技术专利化、专利标准化、标准产业化,打造一批骨干企业和产品品牌。

第九节 构建综合能源服务新业态
遵循系统思维、市场主导、创新驱动、多元协同的原则,以构建新型电力系统为核心,贯通供电侧、电网侧、负荷侧、售电侧各环节,全面提高能源供应能力和服务质效。
推动风光水火储一体联动。充分利用各类电源互补互济特性,强化能源资源协同开发,构建多元绿色低碳供给结构。深化煤电联营、煤电与新能源联营,促进传统能源企业向新型综合能源服务供应商转型。加快大型综合能源基地风光水火储一体化建设运行,统筹建设风光发电基地、煤电配套电源、储能项目和外送电通道。探索建设以可再生能源为基础的综合能源岛,促进多能互补、梯级利用。推动源网荷储一体化发展,探索“煤电+新能源+储能”实时数据交互与协同运行模式,建立健全发电侧容量补偿机制。
加快建设数智化坚强电网。完善电网结构,打造分层承载、多级协同的一体化枢纽平台,实现主配微贯通协同。完善电网500千伏主网架,有序推进220千伏、110千伏等电网工程建设,开展老旧变电站、输变电设备和线路整体改造。提升配电网智能化水平,推进分布式新能源、微电网、新型储能、新能源汇集站、虚拟电厂、电动汽车等开发建设和友好接入。盘活增量配电改革政策,推动在绿电园区叠加增量配电改革试点。因地制宜建设智能微电网,稳步扩大虚拟电厂聚合规模,拓展充电车网、站网互动规模化应用。
优化用户侧负荷精细管理。用足做实可调节负荷资源,促进价格信号引导用户改变用能方式,夯实需求响应兜底作用,到2030年,力争具备5%以上的尖峰负荷响应能力,实现电网区域内需求侧资源共享互济。统筹区域冷、热、电、汽、气负荷需求,建设新型负荷管理系统,逐步建立园区间能源双向流动机制。鼓励供电企业提供电能监测、能效诊断、能效咨询等综合服务。推动需求侧资源参与市场交易,利用需求侧响应与虚拟电厂整合提供调峰、调频、备用等调节服务,实现资源聚合和调度优化。
构建高效电力供应新模式。优化电力中长期交易机制,放开中长期交易供需比,探索建立爬坡等辅助服务市场化交易机制,进一步激发市场活力。建立“用户挂牌、售电公司摘牌”招标竞价机制,促进售电公司充分竞争,切实降低用户用能成本。按照“谁受益、谁承担”原则,精细化管理用户侧分摊规模。深化“获得电力”服务水平,推行“一站式”“开门接电”模式。创新绿电直连、新能源接入增量配电网等供电方式,提升用能价格优势。
做强绿电园区建设新优势。坚持差异布局、融合产业、分批实施,推动大同、绛县、长治、侯马等绿电园区试点建设。多途径拓展园区绿电供应,挖掘周边风光大基地、虚拟电厂等资源,充分利用园区内纵向空间,发挥大电网支撑保障能力,创新集中式绿电直连、分布式绿电就地消纳等新模式,重点承载出口导向型先进制造业。统筹绿电招商和出口绿电认证,做强“绿色能源+”和绿电优势,发展“绿色能源+制造、+交易、+认证、+金融”等模式。稳步推进绿证强制消费,实施新上项目可再生能源消费承诺制,加强绿电使用刚性约束。建设一批国家级、省级零碳园区。
第十节 促进新型能源体系和现代化产业体系深度融合
做好现代能源经济文章,推动能源纵向延伸产业链条、横向耦合先进高载能产业,实现能源资源优势转化为产业优势、发展优势、竞争优势。
建设现代煤化工示范基地。加强煤化工产能调控,淘汰低效产能,推动现代煤化工产业高端化、多元化、低碳化发展。稳步推进煤炭分质分级利用、新型煤焦化工及下游材料开发,支持煤炭液(气)化、芳烃提取、碳基材料等技术研发和工业化利用,推动焦化副产物深加工、煤层气合成高端化工产品,深化论证中煤平朔煤基烯烃新材料及下游深加工一体化项目。推动煤化工与绿电、绿氢、生物质、CCUS等耦合发展。提升焦化全产业链效能,推动焦化副产品向碳基新材料、精细化工产品延伸。
促进电碳算产一体发展。以拓展“人工智能+”能源应用场景为重点,提升能源领域人工智能创新应用水平,推动智能算力与绿电协同发展。以“绿色能源+绿色算力+服务器制造+数据服务”为方向,加快绿色算力新型基础设施建设,推动与分布式新能源、储能协同布局,推动算电协同试点项目建设,支持算力设施开展绿电直连。支持人工智能大模型创新发展,拓展“人工智能+煤矿、+电网、+新能源、+煤电”应用场景试点示范,强化人工智能技术赋能节能和碳排放管理,促进人工智能与能源产业深度融合。
促进能源和新能源金属协同发展。引导矿产企业延伸产业链条,提升资源综合利用效率,建设全国重要的新能源金属产业基地。依托吕梁、忻州、阳泉、运城等资源富集区,促进铝、镓、锂等新能源金属高效提取和综合利用。提升煤炭与共伴生铝土矿一体开发水平,加快煤下铝资源开发。鼓励企业与科研机构联合攻关,加快突破低品位镓的高效提取技术,支持布局提镓、提锂项目。推动镓、锂资源在电池和高性能半导体材料中的广泛应用。
促进能源和先进制造联动发展。依托煤炭、煤层气、新能源等场景优势,发展煤机、煤层气、风电、化工、电力等能源装备,加快技术迭代、设备更新,鼓励高端装备制造本土化,支持太原等地打造具有全国影响力的能源装备产业集群。发挥绿电优势,吸引具有绿能导向的高载能制造业落户。围绕绿色工厂等绿色制造发展,建立可再生能源与传统能源协同互补、梯级利用的供能体系,降低制造业生产成本。
第三章 推进产业升级 构建特色优势的现代化产业体系
坚持巩固固有优势与培育竞争新优势相衔接,加快推进新型工业化,优化提升传统产业基本盘,培育壮大新兴产业,前瞻布局未来产业,构建“链-镇-群-区”融合发展产业生态,稳步提高制造业比重,逐步形成体现山西特点、具有比较优势的现代化产业体系。
第十一节 优化提升传统产业
坚持先立后破、有保有压,以高端化、智能化、绿色化、融合化为主线,加快钢铁、有色、焦化、化工、建材、消费品等传统制造业布局优化、链条延伸、绿色改造、数智赋能,提升产业核心竞争力。
推动产业链条延伸发展。坚持原料端自给、冶炼端低碳、产品端升级全链条方向,发挥绿电资源优势,推动基础材料向铁基、铝基、镁基、铜基、碳基等新材料延伸,形成原材料新材料协同发展格局。钢铁行业重点开发高强、耐火、耐候、耐蚀等高性能钢材,进一步提升制造业用钢占比。铝、镁、铜等有色行业围绕整合增效、循环协同,鼓励现有氧化铝产能向精细氧化铝转型,促进优质镁冶炼产能释放,扩大精炼铜消纳量和就地消纳比例。焦化行业坚持稳焦兴化,围绕焦炉煤气、煤焦油、粗苯等路线,延伸发展高价值产品。化工行业围绕精深延链,持续开展化工园区认定,打造绿色化工全产业链。建材行业重点推动水泥、平板玻璃等低碳化、制品化发展。现代消费品行业深入实施增品种、提品质、创品牌“三品”行动,建设一批消费品特色园区,推动现代消费品提质扩能。
推动产业数智深度赋能。“点线面”协同推进钢铁、有色、焦化等行业数字化转型,推动数字经济深度赋能传统制造业转型。聚焦能源转型和传统产业升级,面向设计、生产、管理、服务等开展智能化改造,推动大型企业打造一体化数字平台,中小企业因地制宜推进数字化转型,加快两化融合、工业互联网“链网协同”典型案例建设,到2030年培育200户先进级以上智能工厂。鼓励龙头企业、链主企业建设行业工业互联网平台,培育省级重点工业互联网平台。创建高标准数字园区,推广应用一键炼钢、智能化配煤等数字化技术,实现规上工业企业数字化升级全覆盖。
推动产业绿色改造升级。深入开展企业能效对标改造,推动钢铁、焦化、水泥、铝冶炼等重点行业节能降碳技术改造。加大绿色低碳先进技术攻关推广,推进钢铁、焦化、水泥行业超低排放改造,打造深度降碳示范工程,推动能效基准水平以下企业“动态清零”。引导钢铁、焦化、有色、建材、化工等重点企业完善碳管理体系,建设绿色制造体系,到2030年省级及以上绿色工厂产值占规模以上制造业总产值比重达到32%以上。
推动产业集中集聚集群。坚持基地化布局,推进全省传统制造业产能向优势区域集聚、优势主体集中,提高先进产能占比。以减量提质、存量优化为方向,推动钢铁产能跨行业跨区域兼并重组。坚持盘活存量、引进增量,整合盘活闲置电解铝产能,从严控制铜冶炼、氧化铝、电解铝等新增产能,构建有色金属矿山开采、冶炼、精深加工、技术研发全链条体系。

第十二节 错位有序发展新兴产业和未来产业
围绕因地制宜发展新质生产力选准主攻方向,以规模扩大、质量提升为目标,加快发展新材料、装备制造支柱型产业,电子信息、节能环保、现代医药、新能源汽车、低空经济成长型产业,差异化布局未来产业,建设特色装备和先进制造基地。
提升新材料发展能级。按照“基础材料锻长板、战略材料补断点、特色材料挖潜能、前沿材料育新极”发展路径,推进产品创新迭代,分级分类构建具有山西特色的新材料工业体系。优先发展先进钢铁材料、先进有色金属材料等先进基础材料,建立先进产品清单,优化产品结构,提升性能稳定性与本地消纳水平,贯通原材料-粗加工-精深加工-终端应用链条。重点突破半导体材料、先进能源材料等关键战略材料,做强锂电池、钠电池、固态电池材料、储氢材料、超导材料,提高产品成品率和性能稳定性。培育壮大碳基新材料、先进无机非金属材料等特色材料,做大高性能纤维及复合材料、煅烧煤系高岭土等产业规模,实现优势产品规模化应用。前瞻布局合成生物材料、纳米材料、高熵合金等前沿材料,加快材料基因工程技术应用,发展钕铁硼永磁材料、智能材料、纳米微电子材料等。到2030年,新材料产业规模以上企业营收达到5000亿元以上。

做强做大装备制造业。坚持整机带动、零部件配套、链式协同,推动能源装备、特色装备、先进装备高端化、智能化、规模化提升,打造差异化先进装备制造体系。推动能源装备提质升级,强化“主机+零部件协同”的发展路径,迭代升级发展智能煤机装备,建设集研发、制造、维护为一体的煤层气装备制造基地,发展新型储能装备,提升光伏装备市场竞争力,促进风电装备全产业链发展,布局推广一批化工、电力装备制造项目。巩固提升特色装备市场竞争力,按照品类多元化、产品高端化、装备成套化的发展路径,推动轨道交通货运装备产品全谱系开发,实施工程机械装备个性化定制、智慧化生产,开发高端精密铸锻造产品,发展全自动高速精梳纺机、泵阀、电机等特色装备,研制智慧农机和轻便农机。按照创新突破、应用牵引的发展路径,培育智能机器人、航空航天等新兴装备,重点推进航空机载产品、航空发动机、矿用机器人、服务消费机器人发展,增强产品供给能力。到2030年,装备制造产业营收达到5000亿元以上。

完善电子信息产业发展生态。坚持特色突破、集群生态的发展路径,聚焦半导体、光伏、新型电池、先进计算、智能终端、高端软件等细分领域,强化碳化硅衬底、半导体大硅片、信创计算机等优势产品迭代创新,提升产品竞争力。围绕龙头企业、重大项目促进产业链式集群发展,完善涵盖电子材料、专用装备、电子元器件、零部件、整机、系统、应用等上下游产业协同发展的产业生态。到2030年,电子信息产业营收达到2000亿元。
锻造节能环保产业竞争优势。围绕大宗固废综合利用,废弃资源和共伴生资源回收利用等领域,突破绿色技术和节能装备,推进国家级工业资源综合利用基地和国家大宗固体废物综合利用示范基地扩规提质,促进多元化规模化利用。坚持“分类处理-技术协同转化-多领域消纳”技术路线,提升煤矸石、粉煤灰、赤泥、再生有色金属等大宗固废综合利用水平。加强废旧动力电池、废弃风电光伏设备等新兴固废循环利用。积极发展节能环保服务和装备。到2030年,节能环保产业营收达到1100亿元。
构筑现代医药全产业链体系。坚持龙头牵引、新药开发的发展路径,推动生物创新药、特色原料药、经典中成药、道地中药材、高端医疗装备、高端药用辅料一体化发展。鼓励龙头企业开发建设中药材标准化种植基地、精深加工中心,支持中药新药研发,开发针对重大疾病、慢性疾病的特色原料药及创新药,推动抗体药物产业化,促进人源化胶原蛋白等生物医用材料产业发展,发展核医疗产业,加快医疗美容器械、中医器械研发生产,全面提升产业规模。到2030年,力争现代医药产业营收达到500亿元。
培育新能源汽车增长极。重卡汽车坚持车型迭代、完善配套的发展路径,以电为发展核心、以醇为主攻方向、以氢为突破重点,探索融资租赁、经营租赁等模式,扩大电动重卡、换电重卡生产规模,加快甲醇增程重卡、氢燃料重卡技术研发与示范应用。乘用车坚持强整车、补配套、重创新、促应用,加强畅销新车型研发供给,发展混合动力、纯电动及传统燃料等乘用车。围绕整车生产强化混合动力专用发动机、动力电池、轮毂等核心零部件配套,深度融入全国汽车产业供应链。
稳妥有序发展低空经济。加快构建低空经济发展的规则规制、空域供给、安全监管、基础设施、制造产业、场景业态、服务保障等体系。推动省内新材料产业融入全国低空制造产业链,着力提高定制化材料供给能力。以直升机、中大型无人机等为重点,加强低空飞行器整机研发设计、组装集成能力。提升装备维修、融资租赁和商品保险、试飞验证、检验监测等低空服务业发展水平。有序拓展低空生产作业、公共治理、低空运输、低空消费业态等应用场景。

推动未来产业创新突破。坚持前瞻布局、技术引领、场景培育、开放协作的发展路径,聚焦量子科技、生物制造、脑机接口、具身智能、绿色氢能、未来材料等领域,突破颠覆性关键技术,打造标志性产品场景,探索可行商业模式,力争到2030年未来产业细分领域实现规模化发展。加快技术创新和产业化,依托怀柔实验室山西研究院、山西大学量子光学与光量子器件全国重点实验室、太原理工大学等,开展前沿技术、颠覆性技术多路径探索,建设优势领域未来产业集群和原始创新策源地。贯通研发与应用,加快产业化进程,发展高精度激光器、合成生物新材料等标志性产品。引导开发特色化标杆示范场景,鼓励企业、高校和科研院所针对原创性、颠覆性技术,建设早期试验场景,引领未来技术迭代突破。积极探索多层次、多元化的未来产业投入增长机制,加强前沿技术研发和应用推广。

第十三节 建设转型发展平台载体
以产业链、专业镇、产业集群和开发区为重要载体,牵引构建“链-镇-群-区”协同发展模式,一体建设支撑转型发展的多维空间。
推动重点产业链能级跃升。推动短板产业补链、优势产业延链、传统产业升链、新兴产业建链,找准产业链“生态位”,提升产业链发展韧性,积极融入全国产业分工体系,争创国家新兴产业发展示范基地。完善链主企业评价激励机制和评价指标体系,实施链主企业动态调整,激励链主企业带动链上企业协同发展。推动省级重点产业链与各市产业主攻方向融合发展,“一链一策”突破项目招引、技术攻关等,加快补齐产业链缺失和薄弱环节。到2030年,打造一批标志性产业链,形成布局合理、要素集聚、错位发展的产业生态。
梯次培育省市特色专业镇。坚持特色化、品牌化发展,健全完善公共服务平台体系,因地制宜推动省市专业镇提质升级,“十五五”时期省级特色专业镇主导产业产值年均增长8%以上。实施省级重点专业镇动态管理,做强做优省级重点专业镇,推动杏花村汾酒专业镇打造国内一流旗舰型专业镇,定襄法兰、太谷玛钢、泽州铸造、中北不锈钢(特钢)等专业镇打造百亿级专业镇标杆,积极发展一批十亿级潜力专业镇。强化专业镇品牌培育、展会赋能,拓展销售渠道。
实施链群深度融合工程。按照“以群引链,以链撑群”的思路,推动重点产业链式布局、集群发展,健全完善产业链与产业集群协同发展机制。以重点产业链发展为牵引,开展“政府+链主+园区”招商,统筹优化全省集群布局,强化产业和服务配套,分类打造千亿级、百亿级产业集群,促进我省重点产业布局优化、能级提升。
推动开发区高质量发展。坚持土地厂房集约利用、主导产业集群发展,优化整合功能相近、区域重叠的开发区和产业园区,盘活开发区闲置厂房、低效基础设施,提升开发区发展质效,打造高质量发展核心引擎。支持山西转型综改示范区等各类开发区创新发展,建设培育新质生产力、塑造发展新优势的先行区。优化开发区空间布局,完善产业园区存量盘活和高质量发展机制,探索联动发展、毗邻整合模式,提高土地亩均产出效益。支持发展基础较好的省级开发区创建国家级开发区。引导开发区做大做强1—2个主导产业,“十五五”期间,全省工业类开发区规上工业增加值、工业投资高于全省平均增速2个百分点以上。提升国际合作园区建设水平,外资外贸增速保持全省引领位势。
健全推动转型发展工作体系。实施转型发展专项行动,开展转型发展绩效评价,建立健全“专项行动+日常调度+考核引导”工作机制,加强对省直部门和市县推动转型发展的指导调度,方案化、项目化、清单化推动转型发展决策部署落地落实,形成共促转型发展的强大合力。

第四章 推动适度多元发展 促进资源优势转化为发展优势
用足用好多元发展条件,坚持有所为有所不为,按照市场有需求、供给有缺口、我省有优势、产业有基础、主体有实力原则,聚焦特优农业、文化旅游、现代服务业、非煤矿产等重点产业,推动布局优化、产业升级、产品提质、市场拓展,努力培育形成新的经济增长点。
第十四节 推动特优农业提质增效
积极践行大农业观、大食物观,坚持工业化思维、市场化理念、标准化生产、规模化经营、绿色化转型、数字化赋能,提升农业综合生产能力和质量效益,建设特优农业和有机旱作基地。
全链条升级农业产业体系。实施农产品产业链条延伸、品牌精品培育、智慧科技赋能等重点行动,促进农产品精深加工,到2030年农产品加工转化率达到75%。优化“南果中粮北肉东药材西干果”五大平台,布局建设农业商贸平台。打造我省干果比较优势,培育壮大雁门羊肉、道地中药材、阳泉硒品等国家优势特色产业集群,叫响“晋字号”特优农产品品牌。创新以林发展、以林养林机制,盘活国有资源,打造一批明星林场。提升设施农业现代化水平,打造一批标准化生产基地,发展智能连栋温室、植物工厂等高端设施。开展有机旱作集成技术示范,培育高效节水旱作农业,促进小麦、玉米等单产提升,持续打造“有机旱作·晋品”品牌。
创新农村新产业新业态。做好“土特产”文章,因地制宜发展小杂粮、黄花、鲜干果、畜禽产品、中药材等特色产业,提升净菜、中央厨房等产业规范化水平,发展特色美食、方便食品、主食加工等农食产业。推动农村一二三产业深度融合,探索推广生态旅游、自然教育、森林康养、花卉苗木等林草文旅融合新业态。完善农产品冷链物流体系。推动农村电商迭代升级,鼓励开展助农直播活动,培育农业“网红经济”。
大力培育农业经营主体。与全国头部企业积极合作,引进加工型、科技型农业经营主体,培育一批农业重点产业链“链主”企业。加快组建山西供销集团。支持省内农业龙头企业做大做强,加大涉农小微企业精准帮扶力度,大力培育农业产业化联合体。规范提升新型农业经营主体,创新发展家庭农场和农民合作社等模式,打造协同互补的农业企业发展阵型。拓展农民参与产业发展渠道和方式,健全联农带农机制,推广“订单收购+分红”等模式。探索建立履约担保和订单保险制度,推动农民共享产业链增值收益。
第十五节 大力发展文化旅游业
聚焦建设文化旅游深度融合发展高地、文旅强省目标,深化以文促旅、以旅彰文,促进文化支撑旅游、融合赋能产业、全域联动发展,加快把文化旅游业打造成为支柱产业、民生产业、幸福产业。
加快推动全域旅游发展。加强城市特色化差异化发展,提升太原、大同、运城三个门户旅游城市能级,打造旅游名城名县名镇名村。实施大景区战略,支持五台山、云冈石窟、平遥古城三大世界遗产地与周边景区、遗迹联动。实施重点景区提质工程,支持创建5A级景区。盘活闲置文旅资源,依托黄河、长城、太行一号旅游公路构建旅游大环线,多向提质大运、太晋、吕阳“大”字旅游廊道,推出晋商文化、古建艺术、革命文物等系列精品旅游线路和产品。
打响“旅游满意在山西”品牌。聚焦“吃住行游购娱”全要素,全方位提升文旅服务供给水平。加强文旅基础设施建设,促进三个一号旅游公路沿线提质增效,完善旅游服务配套功能。提升数字文旅服务能力,搭建全省文旅数字总门户,持续推进“山西·文旅云”平台和“游山西”APP扩容扩能。创新旅游宣传推广模式,完善全省“一盘棋”营销机制,积极拓展国内市场,大力提振入境旅游,打响“五千年文明看山西”“人说山西好风光”等品牌。培育壮大各类经营主体,发展文旅中介机构,培育高素质文旅从业人员。完善文旅发展治理体系,加强旅游市场监管,推动经营主体诚信守法文明经营。
深化“文旅+百业”“百业+文旅”。充分运用“文旅+”,以科技、数字、创意赋能为手段,丰富创新文旅消费业态场景,推动文旅与工商农体康等深度融合。积极发展红色旅游,建设武乡红色旅游融合试点,建设左权、兴县、右玉等全国知名红色旅游目的地。持续打响“康养山西·夏养山西”品牌,拓展避暑休闲、温泉康养等场景,支持建设各具特色的康养旅居城市。培育文商旅体新增长点,支持城市商圈与文旅项目融合发展,壮大休闲度假、会议会展、酒文旅等旅游业态,开展“跟着赛事去旅行”“跟着微短剧去旅行”等活动,积极发展乡村游、工业游、古建游、冰雪游等。推动文旅、文博、文创、文艺协同发展,支持山西文创联盟发展,开发具有晋风晋韵的“山西礼物”。

第十六节 推动服务业优质高效发展
适应产业转型发展、民生质量提升的需求导向,实施服务业扩能提质行动,分领域推进生产性服务业向专业化和价值链高端延伸,促进生活性服务业高品质、多样化、便利化发展,提高现代服务业与先进制造业、现代农业融合发展水平,大力发展新业态新模式,构建优质高效现代服务业新体系。
推进生产性服务业高质量发展。以提升产业规模、供给质量为方向,培育壮大经营主体,打造重点应用场景,增强生产性服务业核心竞争力。聚焦我省大宗商品通达江海目标,建设晋冀鲁豫大宗商品骨干流通走廊,推动物流枢纽提质增效,促进物流数据开放互联,完善大宗商品物流体系,融入“通道+枢纽+网络”现代物流运行体系。建立与资源型经济转型相适应的现代金融服务体系,推动各类金融机构专注主业、完善治理、差异化发展,着力做好科技金融、绿色金融、普惠金融、养老金融、数字金融“五篇大文章”。全面增强研究开发、技术转移转化、企业孵化、检验检测认证、科技咨询等全链条科技服务能力。加快开源体系建设,稳妥推进工业操作系统、工业软件更新换代。推动会展、法律服务、人力资源服务、广告服务等专业化发展,壮大现代化高端商务服务规模。
加快生活性服务业多样化发展。坚持优化供给、数字赋能、品牌塑造、标准引领,提升普惠多元生活性服务业发展能级。挖掘山西古建文化、晋商文化等内涵,打造一批沉浸式夜游、展览、演艺等新场景。加快重点商圈、大型零售企业数字化转型。打造高品质居家、社区、机构养老服务体系,健全多元化、梯度式养老服务模式,提升适老化服务水平。推进智能设备在各类场景集成应用,培育科技助老、智慧托育、数字家政、数字健康等生活服务新场景。
推动现代服务业高水平融合发展。推动先进制造业与现代服务业融合发展,开展省级“两业融合”试点建设。围绕机械装备、原材料、消费品等重点领域,加快工业设计中心、共性技术服务平台建设。培育发展定制化服务、共享制造等新模式,鼓励服务企业向制造环节拓展。加快重点领域新场景推广,打造一批场景应用示范标杆。探索建设农资供应、技术推广、仓储物流等一体化农事综合服务中心,推动农业社会化服务迭代升级。鼓励服务业企业跨界融合,积极发展“文化+”“旅游+”“科技+”“健康+”“社区+”等融合型服务业。加强服务业监管治理,完善服务业统计监测制度。
第十七节 提升非煤矿产可持续发展水平和竞争力
加大铝、镁、铁、铜等找矿突破力度,深化重点矿种整治整合攻坚,提升矿产资源配置水平,大力发展新能源金属和半导体金属产业链,提升产品价值。
开展新一轮找矿突破行动。推进铝土矿、白云岩、铁矿、铜矿、金矿、石墨矿、高纯石英、氦气勘查,加快资源基地建设,提高战略性矿产资源供应保障能力。划定战略性矿产资源保护区,健全战略性矿产储备体系。持续加强资源基地建设,加大资源深部开采力度,推动建设保德-兴县、汾西-孝义、平陆-夏县铝土矿三大片区,岚县袁家村-娄烦尖山、繁峙大明烟-代县白峪里铁金矿两大铁矿基地,铜矿峪-胡家峪铜矿基地、大同新荣区晶质石墨矿基地、忻州代县金红石矿基地等,提升非煤矿产供给能力。大力发展再生金属,鼓励企业建立废料回收体系,建设循环经济园区,提高保级回收利用水平,多渠道提升原料保障能力。
提升矿产资源配置水平。推进非煤矿山优化整合,提高矿山集中度。鼓励大型企业、国有平台公司收储停产停建矿山,支持国有资本向关系国家安全、国民经济命脉的矿产资源领域集中,构建大集团示范引领、大中型矿山为主体的新格局,到2030年,全省非煤矿山总数减少700座,保持在1000座左右。完善矿业权出让市场功能,科学精准投放矿业权。推动“净矿”出让,优先在资源富集区布局重大项目,以新建矿区智能化、绿色化带动行业整体扩容提质。依托全国公共资源交易平台,持续提升电子化交易服务效能,确保新设置矿业权全面进场交易。
促进矿山绿色开发利用。大力推进绿色矿山建设,新建矿山严格按照绿色矿山标准建设运行,到2030年力争持证在产的95%大型矿山、85%中型矿山达到绿色矿山标准。实施一批非煤矿产重点项目,强化现有铜矿深部及边部资源回收,支持大型冶镁白云岩矿山建设,提高资源利用率。鼓励勘查开采企业与下游冶炼加工企业建立战略合作关系,创新下游增值收益机制,反哺勘查开采提档升级。以老矿山深部与外围找矿和复杂地区找矿的技术方法问题为重点,突破金属矿山共伴生矿种综合开发利用关键环节,加强重大成果的综合集成,建立“技术研发-工程示范-产业推广”全链条创新体系。
第五章 促进科技创新与产业创新深度融合 引领发展新质生产力
抢抓新一轮科技革命和产业变革机遇,深入实施科教兴省、人才强省、创新驱动发展战略,健全因地制宜发展新质生产力体制机制,加强新领域新赛道制度供给,营造开放合作的创新生态,提升创新体系整体效能,以科技创新引领产业创新。
第十八节 构建全链条科技创新生态
坚持“四个面向”,聚焦新质生产力需求,强化以用促改、攻用结合,一体贯通基础研究、技术攻关、成果转化全环节,强化对传统优势产业、新兴产业、未来产业科技赋能。
加强基础研究和原始创新。推进基础研究管理改革,试点扩大基础研究自主权。优化基础研究布局和支出结构,探索建立省基础研究区域创新发展联合基金。精准对接重大战略需求和产业需求,强化基础研究、交叉前沿、重点领域前瞻布局,建设一批基础优势学科研究中心。鼓励自由探索,创制非共识项目遴选资助机制。强化科学研究、技术开发原始创新导向,优化有利于原创性、颠覆性创新的环境,力争产出更多标志性原创成果。
推动关键核心技术攻关。聚焦能源转型、制造业升级、特优农业增效、人工智能发展、绿色低碳技术等重点领域,积极参与国家重大科技任务,布局实施一批科技重大专项,突破一批关键共性技术。围绕重点产业细分领域和产业链供应链薄弱环节,编制技术攻关动态清单,滚动布局一批重点攻关项目,加强现代工程技术创新。前瞻布局未来能源、量子科技、具身智能、生物育种、前沿材料、航空航天等前沿引领技术研发。
加快科技成果转化应用。坚持自主研发和成果引进相结合,布局建设概念验证平台、中试平台(基地)和成果转化示范基地,加大应用场景建设和开放力度,支持太原打造具有全国影响力的中试产业集群,争取京津冀等地区优质科技成果在我省小试中试、落地转化。建立高价值科技成果库,常态化组织科技成果路演和供需对接,改造提升省科技成果转化线上交易系统。完善新兴领域标准体系,推动更多重大成果纳入首台(套)、首批次目录及产业技术装备推广指导目录。落实首台(套)重大技术装备、首批次新材料保险补偿政策。
强化企业创新主体地位。鼓励省属国有企业、“链主”企业建立科技决策机构,支持企业主导组建创新联合体,开展重点实验室企业高校共建共管共享行动。加大科技领军企业、高新技术企业、专精特新中小企业、科技型中小企业、企业技术中心梯次培育力度。促进企业融通创新,支持重点企业联合上下游共建中试转化基地、科教产教园区。鼓励中小企业组建关键技术攻关共同体,支持中小微企业先使用后付费取得科技创新成果许可。加大政府采购自主创新产品力度。

第十九节 构建高能级科创平台设施体系
积极争取国家战略科技力量在山西布局,完善提升各类创新平台,打造一流科技创新和产业创新载体,增强体系化创新能力。
建设科技创新平台体系。依托在晋高校、科研院所和骨干企业建设高水平实验室,力争国家级实验室再增加2—4家,省实验室达到20家,实现重点产业链省级创新平台全覆盖。支持怀柔实验室山西研究院等机构开展煤炭清洁高效利用等关键核心技术攻关。高水平谋划重大科技基础设施,加快大型激光干涉精密测量装置建设,推动高速飞车重大科技基础设施建设,同步布局交叉前沿研究平台。
完善技术创新平台体系。聚焦优势产业和新兴产业,在煤基合成等优势领域推动省部共建国家级科技创新平台基地,优化重组省协同创新中心。明确基础研究类、技术创新类、成果转化类、条件保障类等平台功能定位,推动省级创新平台有序梯度布局。推进各类创新平台与开发区对接、创新成果与产业对接、创新价值与权益收入对接。
促进新型研发机构提质发展。提升科研院所产业技术精准供给能力,创新科研机构与行业部门、科技企业联合研发模式,促进怀柔实验室山西研究院、清华大学山西清洁能源研究院、山西北大碳基薄膜电子研究院、山西省能源互联网研究院、中国工程科技发展战略山西研究院等合作科研机构高效运行。允许科研事业单位实行更灵活的管理制度,鼓励探索企业化管理,推行“事业单位+公司制”等运营机制。
第二十节 激发科技创新体制机制活力
探索新型举国体制山西实践路径,深入开展系统性、集成性、协同性改革,充分激发各类主体创新活力和发展潜力。
深化科技管理体制改革。持续优化重大科技创新组织机制,建立贯通基础研究、科技攻关和成果转化的科技计划体系,完善“揭榜挂帅”“赛马”等制度,健全需求导向的攻关任务凝炼机制。深化科技项目经费管理改革,探索后补助等资金支持方式。建立职务科技成果资产单列管理制度,完善科技成果转化收益分配机制。建立科技保险政策体系。加强知识产权全链条保护,实施知识产权助力转型发展行动,提升知识产权创造、运用、保护、管理和服务水平。
促进研发经费投入稳定增长。稳定增加财政对科技创新的投入,完善竞争性支持和稳定支持相结合的基础研究投入机制,稳步提高基础研究经费投入比重,加大对顶尖科学家、杰出青年科学家、高水平创新团队和重点基础研究项目的长期稳定支持,扩大财政科研项目经费“包干制”范围。完善国有企业科技创新考核机制,推动企业建立研发准备金制度,落实提高企业研发费用加计扣除比例政策。强化政府创投基金、科技成果转化基金功能,创新科技型企业知识价值信用贷款产品,引导金融资本投早、投小、投长期、投硬科技。
构建科技开放合作新格局。充分发挥高校、科研院所、科技社团科研优势,优化对外交流合作管理机制,布局建设一批省部国际科技合作基地,加强高素质科研人员有效持续供给。积极参与国家“一带一路”科技创新行动计划,推动建设“一带一路”联合实验室,吸引先进技术成果来晋转化。鼓励骨干企业融入全球研发网络,布局海外研发(设计)中心。推动省内企业与国内大院大所大企开展重大科技创新合作、共建研发机构。发挥太原国家创新型城市引领作用,推进省内区域协同创新,鼓励科技资源开放共享。
第二十一节 一体推进教育科技人才发展
强化规划衔接、政策协同、资源统筹、评价联动,促进科技自主创新和人才自主培养良性互动,筑牢新质生产力发展的基础性、战略性支撑。
加强教育与科技协同育人。接续实施新一轮高等教育“百亿工程”,高质量推进“双一流”建设。面向产业转型,优化高等教育布局,加快高水平应用型本科高校建设,扩大研究生培养规模。超常布局急需紧缺学科专业,加强基础学科、新兴学科、交叉学科建设,强化跨领域学科协同,提高学科专业设置与发展需求的适配性。持续开展省级“双高计划”“双优计划”,提升职业学校关键办学能力。深化普职融通、产教融合,完善省域现代职业教育体系,打造一批高水平学校和专业群。拓展高水平开放办学格局,支持高校与科研院所、领军型企业深度融合,建设市域产教联合体、行业产教融合共同体、产教融合实训基地、特色产业学院。
建设具有山西特色的人才中心和创新高地。实施新时代人才强省战略,坚持人才“引留用”并举,激励推动科技人才跃级提升。支持太原打造吸引集聚人才平台,引导各市因地制宜建设特色人才平台。完善“1+N”人才政策体系,实施产业、教育、医疗、文物等人才支持专项。发挥“三晋英才”计划带动作用,精准引育顶尖人才,精心培育领军人才,大力储备青年人才,培养造就更多高技能人才。完善高层次人才、急需紧缺人才、产业领军人才等引进“绿色通道”,加大卓越工程师培养力度。强化人才待遇保障,提升人才服务标准化、数字化、便捷化水平,擦亮“人到山西好风光”“智汇山西”“实习山西”工作品牌。深化产业工人队伍建设改革,建设一流产业技术工人队伍。

畅通教育科技人才良性循环。建立健全目标、政策、资源、平台一体推进的协调机制,促进政产学研金服用融合。统筹科教资源和产业创新优势,围绕高校优先布局科创研发中心、专业孵化器等创新空间,推进大学校区、产业园区、城市社区“三区融合”。以创新能力、质量、实效、贡献为评价导向,深化项目评审、机构评估、人才评价、收入分配改革。畅通高校、科研院所、企业人才交流通道,壮大产业投资人、技术经理人等专业人才队伍。支持青年科技人才创新创业。实施全民科学素质提升行动,弘扬科学家精神,培育创新文化。加强科技法治、伦理、诚信、安全建设。
第六章 推进数字山西建设 提升数智化发展水平
聚焦数字山西建设,以数据要素市场化配置改革为主线,统筹推进数据要素补短板、数字核心产业扩规模、人工智能深赋能、数字化治理强保障,强化算力算法数据高效供给,加快构建数字经济发展新格局。
第二十二节 推进数据要素市场化配置
以数据“供得出、流得动、用得好、管得住”为导向,建立健全数据产权、流通交易、收益分配、安全治理等数据要素基础制度,增强数字经济牵引力。
加强数据高质量供给。建立健全数据资产管理体系,细化完善数据资源采集、存储、清洗、治理的标准规范。开展全省公共数据资源目录“一本账”管理,完善数据标准体系和质量管理体系。围绕重点行业领域和应用场景,实施高质量数据集先行先试试点工程,建设一批行业高质量数据集。依托一体化公共数据平台,探索数据即采即汇、无条件共享数据直审快享、非公共数据统采共用等新模式,推动公共数据规模化、常态化供给。引导企业开展数据资产清理盘点和规范化管理,鼓励行业龙头企业、平台型企业与中小企业开展双向授权,打造产业数据仓。
推动数据高效率流通。建立高效便利可信的数据流通交易机制,促进数据大规模、低成本、安全自由流通。提升山西数据交易中心运营能级,发展数据经纪、数据资产评估、数据交付等多元化服务。积极融入全国数据要素统一大市场,加强与省外数据交易平台合作,打造数据交易流通枢纽。升级山西省公共数据开放网站,持续扩大公共数据开放覆盖面。推动省公共数据平台建设运行,有序推进公共数据授权运营试点,构建“谁投入、谁贡献、谁受益”的收益分配机制。
深化数据高价值应用。建立数据融合创新应用机制,遴选打造一批应用场景,创建特色优势领域全国数据价值化先行区。推动政务数据主动共享与按需共享,完善“三晋通”“晋政通”等数字政府移动端应用功能。鼓励金融、医疗、交通等重点行业率先引入运营机构和经营主体,创新公共数据产品和服务,打造一批公共数据“跑起来”示范场景。大力推进企业数据、行业数据开发开放,推广企业首席数据官制度。依托行业、企业、城市等可信数据空间拓展特色应用场景,探索建立个人数据确权授权和合规利用机制。持续办好“数据要素×”大赛,培育数据要素应用标杆场景和示范项目。
强化数据高水平安全。加强数据全生命周期安全管理,落实数据分级分类、风险评估、安全审查等基础制度。鼓励开展数据管理能力成熟度评估认证,推动数据安全相关机构加强标准制定、核心技术攻关和产品创新应用。推广应用安全可信、自主创新的网络产品和服务,提高重要新型数据基础设施安全可信水平。鼓励探索数据安全保险、数据安全认证等市场服务新模式。依法打击数据滥用、深度伪造、泄露隐私等行为,加强个人信息保护。探索开展跨场景跨业务跨部门联合监管,构建多元协调共治生态。加强数据出境安全监管。
第二十三节 提升数字核心产业能级
坚持创新驱动、应用牵引、链群发展,培育壮大数字企业、创新突破数字技术、深化拓展数据应用,打造一批特色鲜明的数字产业集群,提升数字经济竞争力。
加强数字核心技术攻关。聚焦高端芯片、大数据、智能制造、智慧矿山等重点领域,部署数字技术研发项目,建设煤矿智能化技术策源地。积极探索具身智能、数字孪生、下一代移动通信、量子科技等数智技术创新,加快引领性、原创性成果突破。推进数字经济领域全国重点实验室建设,布局一批省重点实验室,鼓励校企组建数字经济创新联合体、共性技术验证平台、成果转化平台等,构建全链条创新体系。推动重点企业、行业、区域数字化转型促进中心全覆盖。
加快数字产业“链群”发展。持续推进光伏、宽禁带半导体、信息技术融合应用延链补链强链,差异化布局建设区域数字产业集群。支持各地建立“区中园”“楼宇”等数字经济园区,发展数字产品制造、数字技术应用、数字贸易等特色产业。巩固放大算力优势,加快发展算力产业,推动数据加工、数据服务、大模型建设等下游产业发展,繁荣数算模用一体化生态。积极推进数据产业集聚发展,深化大同国家级数据标注基地建设,开展省级数据标注产业发展试点。推动平台经济创新和健康发展,创新发展大宗商品、生活服务、社交娱乐、信息资讯等平台。
布局人工智能产业集群。以场景需求为牵引,促进垂直行业大模型、细分场景应用模型培育落地。开展人工智能装备在特殊复杂环境的场景应用和研发制造,支持省内煤机装备、高端装备、软件等产业适配人工智能技术,加快智能装备、智能终端、虚拟现实等领域发展。建设重点行业“人工智能+”创新联合体,建设“大模型+数据+算力+场景”紧密合作架构。培育能源、制造、教育、交通、文旅等重点领域行业模型,开放共享典型应用场景。加强人工智能治理,完善相关法律法规、政策制度、应用规范、伦理规则,健全算法督察、透明度管理、安全评估等制度。
第二十四节 全面实施“人工智能+”行动
发挥海量数据和丰富应用场景优势,以人工智能引领科研范式变革,抢占人工智能产业应用制高点,全方位赋能千行百业。
加快推动能源数智化转型。发挥煤炭行业“人工智能+”先锋作用,推动5G、人工智能、大数据等新一代信息技术与能源产业深度融合。实施工业互联网创新发展工程,持续推进煤炭、现代煤化工等工业互联网平台建设,促进煤炭产业全链条智能化。建设坚强智能电网,推动电网功能形态、运行管理、服务模式全面升级。梯次培育模块类、综合类智慧电厂,促进发电企业智能化改造升级。推进光伏、风电融合气象数据,拓展智能选址布局、设备智能运维、能源智能调度等应用。
促进制造业“智改数转网联”。实施智能制造工程和工业互联网创新发展工程,一体推进网络、标识、平台、数据、安全体系建设和规模化应用。支持企业围绕行业典型场景实施软硬件一体化改造,加快推进单机装备、生产线、制造车间等智能化升级。鼓励行业龙头和“链主”企业开放数字系统接口,推动研发设计、生产制造、经营管理等环节数字化协同改造。加快开发区、特色专业镇等新一代信息基础设施布局覆盖,建设区域型工业互联网平台,发展中央工厂、共享制造、集采集销等新模式。
推进现代服务业数智赋能。加快新一代信息技术向生产性服务业全产业链渗透,丰富生活服务数字化应用场景,构建“数字+服务”生态体系。促进数字技术在传统生活服务企业、生活服务场所普及应用,加强医疗、教育、交通等领域数字化融合发展,推广运用智能充电桩、物流车等智能设备,打造数字生活服务社区街区。有序推进国家4A级及以上景区、度假区数字应用改造,建设“未来景区”。鼓励金融机构研发数字化经营工具,创新数字金融服务。发展新型云制造服务,推动生产型制造向服务型制造转变。有序拓展“低空+”多元场景应用。
全方位提升智慧农业水平。建设山西省农业农村大数据平台,拓展耕地种植用途管控、生产托管、农机精准作业等各类应用。提升农机装备数字化水平,打造规模化数字农田。推动智能技术装备在农业生产经营、管理服务中集成应用,因地制宜建设智慧农场和智慧牧场。引导新型农业经营主体开展数字化、智能化改造,培育智慧农业领域科技领军企业,推进智慧农业技术研发转化和产业化应用。加强农产品质量安全追溯管理信息平台建设,实现农产品流向可查询、质量可追溯。
第二十五节 构建数字化治理新格局
聚焦数字政府、数字社会、数字生态建设,全面推进生活方式和治理方式数字化变革,构筑全域协同、全民畅享、智能安全的数字化治理新格局,夯实数字经济服务保障力。
提高政府治理数智化水平。有序推进政务领域人工智能大模型部署应用,探索构建精准识别需求、主动规划服务、全程智能办理的政府服务新模式。搭建全省经济决策大脑、重点产业大脑,建立经济趋势研判、社会民生保障、安全风险防控等应用场景,提升各级政府决策科学化水平。深化人工智能赋能公共安全治理,升级“互联网+监管”平台,提升动态感知、监测预警水平和指挥决策、精准管理、即时响应能力。完善网络生态长效治理,构建网络安全联合防御体系。提升空间数字化治理能力。
积极创造美好数智化生活。充分发挥数智技术和数据要素作用,发展新一代智能终端产品和服务,构建数智便民服务圈。推进“人工智能+医疗卫生”应用,提升医疗机构信息互通共享效能。加快山西教育公共服务平台建设,打造“3+1”国家智慧教育平台“山西频道”。深入开展“智慧助老”行动,构建五级联动的智慧养老服务平台,推动各类涉老从业人员和养老机构信息集中管理、共享开放,探索“智慧养老顾问”“虚拟养老院”等新模式。实施全民数字素养与技能提升行动,强化人工智能的就业创造效应。
全方位优化数字创新生态。完善数字经济企业分类培育机制,鼓励通过项目合作、战略重组、上市融资等方式,着力培育数创企业,发展壮大一批数字经济龙头企业。支持省内优质高校超前布局新一代信息技术、人工智能、集成电路等数字领域相关学科专业,探索开展大数据、量子信息、集成电路、数字标注、网络空间安全等产业职称评价,建设数据产业创新服务平台。建立完善数据质量评估、数据保险等增值服务,组建全要素创新联合体,积极融入京津冀数据协作圈。
第七章 全方位扩大内需 更好服务和融入全国统一大市场
坚持扩大内需这个战略基点,坚持惠民生和促消费、投资于物和投资于人紧密结合,以新需求引领新供给,以新供给创造新需求,促进消费和投资、供给和需求良性互动,持续激发有潜能的消费、扩大有效益的投资。
第二十六节 提升多元消费供给能力
统筹增强居民消费能力、改善消费意愿和扩大优质供给,深入实施提振消费专项行动,稳定扩大传统消费,培育壮大新型消费,深化拓展服务消费,促进全社会商品和服务消费较快增长。
促进服务消费扩容提质。以放宽准入、业态融合为重点,深入实施服务消费提质惠民行动,培育服务消费新增长点。挖掘基础型消费潜力,实施“晋菜晋味”推广活动,培育中高端酒店品牌,提升餐饮住宿服务品质。提高发展型消费比重,围绕个性化学习需求拓展教育消费,培育壮大健康管理、康复疗养等健康消费。鼓励员工制家政企业发展,扩大优质家政服务供给。大力发展银发经济,引导企业开展老年产品研发制造,打造一批适老化线上平台和线下商超。激发改善型消费活力,积极发展演唱会经济、赛事经济等。鼓励优质物业提供高品质服务,优化社区服务水平和居住体验。扩大入境消费,提高消费服务便利化水平。
加快培育新型消费业态。培育现代零售体系,支持直播电商、社交电商良性发展,适度布局无人零售店、云柜等新业态。开展“名品出晋”行动,促进跨境电商、进口商品直销等发展。加快自动驾驶、智能穿戴、机器人等新技术新产品开发应用,开辟高成长性消费新赛道。围绕宠物食品药品、宠物用品、宠物体验等,做大“宠物经济+”文章,推动与银发经济、文旅经济、悦己经济、会展经济等新业态融合。加强消费品牌培育,鼓励开展中华老字号、三晋老字号等特色品牌创建,发展周边衍生品消费。
优化拓展多元消费场景。提升太原国家区域消费中心城市能级,加快培育城市多层级消费中心。优化城市消费基础设施布局,改造提升城市步行街、商业综合体,发展总部经济。推动社区零售商业设施改造升级,鼓励零售企业探索多元化发展路径。聚焦国家级夜间文化和旅游消费集聚区、城市广场、特色商圈等重点场景,发展夜间经济。完善“首店”评价认定体系,出台首店招引激励政策,加快推进首店经济发展。完善城乡商业网络,健全乡村e镇运营机制。鼓励线上线下消费融合互动,加快构建智慧商圈、智慧街区和消费体验中心,培育“云逛街”“云购物”等消费新场景。
完善促进消费长效机制。支持汽车、家电、智能产品等商品消费扩容升级,促进大宗消费更新升级。支持汽车、电子产品、家电家具等回收体系建设,规范二手商品流通秩序。完善消费标准体系,健全产品质量监测制度,规范网络销售、直播带货领域经营行为。建立健全适应消费新业态新模式新场景的管理办法。积极创新消费金融产品,规范发展消费信贷。落实带薪休假等制度规定,探索推行中小学生春秋假,鼓励弹性错峰休假。强化市场秩序监管和消费者权益保护,营造安全友好消费环境。
第二十七节 积极稳妥扩大有效投资
准确把握投资发展变化趋势,坚持质量第一、效益优先,积极拓展有效投资空间,持续优化投资结构,有效激发投资活力,提高投资综合效益,保持投资合理增长,增强投资对优化供给结构、促进产业升级的关键作用。
稳步扩大重点领域投资。优化政府投资结构,提高民生类政府投资比重,谋划实施一批对促进全省经济社会发展具有基础性、先导性、全局性意义的重大项目。适度超前布局建设交通网络、能源、水网、应急保障、防灾减灾等领域基础设施,稳妥有序布局建设数字经济、低空经济等新型基础设施。聚焦能源转型、产业升级、适度多元发展,加大项目谋划和招商引资力度,实施一批高技术产业和战略性新兴产业投资。适应人口结构变化和流动趋势,完善育幼养老、教育医疗、公共卫生等基础设施和公共服务设施布局,加强人力资源开发和人的全面发展投资。
全面提升投资质量效益。严格实施政府投资全过程管理和年度计划管理,探索编制全口径政府投资计划,分领域分年度建立目录清单。统筹推进“硬投资”与“软建设”,加强重大项目配套政策建设和体制机制创新,确保项目可持续、见实效、助长远。充分发挥政府投资基金撬动作用,引导社会资本精准支持重大战略实施。鼓励吸引更多民间资本参与公共事业和重大项目建设,提高民间投资比重。实施重大项目全周期管理,加强前期研究论证,强化规划、产业政策和标准准入引导,充分考虑实际需求、财力保障和运营可持续性,科学确定建设时机、规模和标准,防范过度超前和低水平重复建设。
深化投融资体制机制改革。持续深化投资便利化改革,依托投资项目在线审批监管平台,推进投资审批“一网通办”,加强项目信息共享和全过程管理。科学优化各级政府部门审批、备案事项权限,全面推行“工作并联、集成办理”新路径。统筹加强中央预算内投资、地方政府专项债券、财政建设资金等政府投资使用监管,强化制度保障、项目示范、市场培育,切实发挥资金引导撬动作用。健全重大产业基金运作和监管机制,提高政府资金使用效率。规范实施政府和社会资本合作新机制(PPP),积极推动基础设施REITs市场扩围扩容。深入推进投贷联动试点,引导银行等金融机构加强对民营企业参与重大项目对接和信贷投放力度。
更好促进供需体系适配。以商品消费智能化、绿色化、高端化为方向,推动汽车、消费电子、家居等产业提质升级,加强酿造、陶瓷、纺织等消费品产业品牌建设。以满足综合性服务、定制化服务为目标,推动企业向“产品+服务”提供商转型。以养老托育、健康医疗、家政服务等民生短板为重点,扩大优质生活性服务产品供给。持续推进产业标准化建设,壮大“山西精品”公用品牌体系,加强地理标志产品使用管理,更好提升供给质量水平。
第二十八节 落实建设全国统一大市场要求
坚持系统谋划、重点攻坚,对标全国统一大市场“五统一、一开放”建设要求,坚决破除阻碍全国统一大市场建设卡点堵点,建设统一开放、竞争有序的高标准市场体系。
完善市场基础制度规则。健全产权保护法律制度,规范涉及产权的行政执法行为。完善市场准入制度,严格落实“全国一张清单”管理要求。细化信息披露标准,健全守信激励和失信惩戒机制,完善兼并重组、市场退出等制度,推动经营主体优胜劣汰。加快完善有利于统一大市场建设的统计、财税、考核制度。落实重点领域布局调控要求,分级强化风险预警与要素调控联动施策,综合实施产业政策、要素供给、价格、标准等举措,遏制“内卷式”竞争。
维护公平竞争市场秩序。统一政府行为尺度,规范招商引资等经济促进行为,破除地方保护和市场分割。统一市场监管执法,完善行政裁量权基准制度。加强质量管理,强化信用监管,优化“双随机、一公开”监管,推进“互联网+监管”。强化药品安全等领域执法力度,依法严惩破坏市场秩序行为。全面推进柔性执法,实施事前风险提示、事中整改指导和事后跟踪回访闭环管理。
促进市场设施高标准联通。推进流通物流、市场信息、交易平台等设施互联互通和规则衔接,强化商贸物流、电子商务、农产品流通等重点领域标准制定修订。深化综合交通运输体系改革,优化运输结构,大力发展多式联运、冷链物流、寄递物流。加强多式联运设施、标准建设和信息共享,大力推进“一单制”“一箱制”发展。完善仓储配送体系,发展供应链协同平台,有效降低全社会物流成本。鼓励有条件的特色园区建立区域交易市场、集散中心,持续优化升级商品交易市场,提升物流集散中心功能。
第八章 发挥经济体制改革牵引作用 激发高质量发展动力活力
坚持和完善社会主义基本经济制度,聚焦加快构建高水平社会主义市场经济体制,充分发挥市场在资源配置中的决定性作用,更好发挥政府作用,突出抓好标志性改革落地、重点领域改革见效和更多体现山西特色改革突破,为全省经济社会发展注入新动力、增添新活力。
第二十九节 深化国资国企改革
推进国有经济布局优化和结构调整,全面提升省属企业成本、科技、市场竞争力,优化完善国资管理监督体制机制,做强做优做大国有企业和国有资本,为转型发展提供坚实国有经济支撑。
优化国有经济布局和结构。聚焦主责主业,推动省属国有资本“三个集中”,更大力度推动优化国有上市公司结构,更好服务国家战略和我省发展全局。推动国有资本向关系国家安全、国民经济命脉的重要行业和关键领域等集中,增强省属企业对战略性矿产、能源资源、粮食等国家战略物资的保障能力。推动国有资本向关系国计民生的公共服务、应急能力、公益性领域等集中,支持省属企业优先布局公共服务、城乡基础设施等领域。推动国有资本向前瞻性战略性新兴产业集中,加强国有经济在新能源、新材料、低空经济等战略性新兴产业的投入布局,支持省属企业超前布局绿色氢能等前沿领域。推动国有资本运营公司服务国资国企改革创新和实体经济发展。推进全省能源、水利、公用事业等行业自然垄断环节独立运营和竞争性环节市场化改革。深化与央企全方位战略合作,支持驻晋央企深耕我省、加大投资。
增强国有企业核心竞争力。深化国有企业分类改革,进一步明晰不同类型国有企业功能定位,建立国有企业履行战略使命评价制度。持续实施“1551”创新工程,保持研发投入稳定增长,加大企业科创平台建设力度,纵深推进原创技术策源地建设,提升科技竞争力。健全国有企业全面预算与精益管理机制,统筹优化供应链与采购管理、产销协同与现金流管理,提升成本竞争力。支持企业灵活运用并购重组、再融资等整合升级,增强产业链协同发展水平,加强品牌管理,提升市场竞争力。推动国有企业完善市场化经营机制,加强国企债务、境外投资、安全生产等重大风险防控。
完善国资管理监督体制机制。加强主责主业管理,明晰不同类型国有企业功能定位,分类推进监管机制改革,实施差异化监管。健全国有企业分类考核评价体系,优化指标设置与考评机制,实现考核精准化、科学化。健全董事会与外部董事制度,动态更新省属企业外部董事人才库,强化董事会在重大决策中的作用。加强出资人监督与各类监督贯通协同,建立智能化穿透式监管系统,实现“放得活”与“管得好”有机统一。建立企业风险防范处置长效机制,有效防控重点高风险行业企业风险,严防风险向金融领域传导。
第三十节 促进民营经济发展壮大
坚持和落实“两个毫不动摇”,全面优化民营经济发展环境,持续提升民营企业核心竞争力,促进各种所有制经济优势互补、共同发展。
营造良好市场环境。全面落实《民营经济促进法》和《山西省民营经济发展促进条例》,有效保护民营经济合法权益。实施新版市场准入负面清单,健全完善具有地方特色的市场准入效能评估指标体系。全面落实公平竞争政策,持续推进基础设施竞争性领域向经营主体公平开放。完善民营企业参与重大项目建设长效机制,支持民营企业参与省内重点工程建设、重大技术攻关,向民营企业进一步开放重大科研基础设施,推动具备条件的项目进一步提高民营企业参股比例。健全民营经济发展综合服务体系,完善政企常态化沟通交流和问题解决机制。强化产权执法司法保护,加强对查封、扣押、冻结等强制措施的司法监督。
培育壮大经营主体。梯度培育各类民营经济主体,开展民营科技领军企业培育工程。支持中小企业和个体工商户发展,推动大中小企业协同融通发展,促进平台企业和平台内经营者、劳动者共赢发展。构建各具特色的民营产业集群,到2030年,全省重点产业链链主链核民营企业占比达到60%以上,全省专业镇民营主体达到80%以上,打造5—8个特色鲜明的国家级中小企业产业集群。引导民营企业完善治理机构和管理制度,促进民营经济健康发展和民营经济人士健康成长。培育一批民营经济管理标杆企业,加快建设一流企业。构建企业家培育体系,大力弘扬晋商精神、企业家精神。
全面强化要素保障。完善民营企业融资支持政策制度,鼓励企业通过债券、信托等方式融资,创新以信用信息为基础的融资增信模式,推广“信易贷”等服务模式。完善数据要素高效配置与流动“软环境”。打造“晋企投”服务品牌,用好向民间资本推介项目长效机制,完善民间投资调度机制。深入开展民营企业员工职业技能提升行动,探索赋予民营企业职称评审权。
第三十一节 深化要素市场化配置改革
聚焦能源、土地、劳动力、资本、技术、数据等重点领域,完善各类要素市场化配置体制机制,推动生产要素畅通流动、各类资源高效配置、市场潜力充分释放。
深化能源领域市场化改革。完善多层次电力市场体系,推进电力中长期、现货、辅助服务市场建设。有序推进各类电源上网电价市场化改革,稳妥有序推动电能量价格、容量价格和辅助服务价格由市场形成。探索绿色电力生产消费核算机制,按照相关政策要求推动带补贴类新能源项目参与绿电交易,拓展绿色电力消费核算应用场景。深入推进天然气上下游价格联动机制,理顺终端用气价格。完善天然气管道运输价格机制,进一步优化管网布局。健全招标、挂牌等出让矿产资源方式。深化央地合作与社会资本引入,鼓励民营企业等通过股权合作、特许经营等方式参与煤层气勘探开发。
优化土地要素市场化配置。建立健全城乡统一的建设用地市场,完善土地二级市场线上交易服务机制,推动土地混合开发利用、用途合理转换。健全城乡基准地价、标定地价的制定与发布制度,建立健全“同权同价同责”的建设用地市场。深化工业用地“标准地”与弹性出让改革。落实工商业用地使用权续期法律法规,依法稳妥推进续期工作。建立土地市场监测预警体系,及时处置违规交易行为。
促进新型要素高效流通使用。完善数据基础制度体系,健全数据产权合规登记、公共数据开发利用、公共数据授权运营、数据流通交易、数据收益分配等管理制度。健全资源环境要素市场化配置体系,积极对接全国碳排放权交易市场,完善水权交易平台功能,推进碳排放权、用水权、排污权等市场化交易。锚定提升科技创新资源配置效率的目标,推动山西技术市场加入全国技术交易网络。稳步推进省属高校试点科技成果单列管理、技术转移人才评价和职称评定、横向科研项目结余经费出资科技成果转化“三项改革”,打通科技成果从实验室到生产线的关键通道。
优化健全存量资源盘活机制。完善并购、破产、置换等政策,盘活用好低效用地、闲置房产、存量基础设施。全面摸清存量资源资产底数,加快全省存量资产确权,提高我省资产证券化率。探索低效用地再开发试点,完善促进盘活存量用地的规划管控、土地供应体系。推进全省行政事业单位存量国有资产盘活共享,完善资产估值、尽职尽责等配套政策,引入社会力量提升盘活利用效率,规范市场化运作流程。推动司法判决执行与破产制度有机衔接,依法有效盘活被查封冻结财产。
第三十二节 深化财税金融体制改革
围绕财政管理、金融供给等重点环节,促进财税提质增效、金融赋能转型,构建与山西转型发展相适配的财税金融体制。
深化财税体制改革。落实国家积极财政政策,增强财政可持续性。坚持党政机关带头过紧日子,勤俭办一切事业,降低公务活动成本,推动更多资金用于发展所需、民生所盼。加强财政科学管理,健全预算制度,将依托行政权力、政府信用、国有资源资产获取的收入纳入政府预算管理。深化零基预算改革,统一预算分配权,优化财政支出结构,健全支出标准体系和动态调整机制,加强预算绩效管理和执行监督。强化财会监督,促进财会监督与其他各类监督贯通协调。加快构建同高质量发展相适应的政府债务管理长效机制。
深化金融体制改革。完善多层次资本市场投融资功能,构建跨区域资本对接平台,促进资本市场健康稳定发展。积极发展股权、债券等直接融资,稳步发展期货、衍生品和资产证券化,创新开发新能源项目贷等特色产品。积极争取数字人民币试点。深入落实“五大监管”,强化央地监管协同。强化地方法人金融机构管理,深入推进地方中小金融机构减量提质,引导不合规机构应清尽清、应退尽退,鼓励合规优质机构做优做精。稳步扩大直接融资比例。深化省级政府投资基金管理改革,推进“拨改投”,探索设立绿电、非常规天然气等产业基金,持续培育壮大耐心资本。
第九章 坚定不移扩大高水平对外开放 开拓高质量发展新空间
坚持开放合作、互利共赢,以融入重大区域发展战略为牵引,以通道平台建设为支撑,稳步扩大制度型开放,协同推进对内对外开放,不断提升开放型经济水平,建设“一带一路”大商圈重要节点和综合交通枢纽,加快打造内陆地区对外开放新高地。
第三十三节 深度融入国家重大区域发展战略
把握国家重大区域战略融合集成机遇,深度参与“一带一路”高质量发展,深化与中部省份协同联动,对接融入京津冀、长三角、粤港澳动力源地区,着力提升在全国区域经济格局中的地位。
积极参与高质量共建“一带一路”。加快建设综合物流网络,巩固提升中欧(亚)班列效能。推进太原华北区域中欧班列节点城市建设,稳步拓展常态化线路,持续开辟新线路,推动覆盖更多国家和城市。深化与沿线国家交流合作,提升煤机装备、新能源产品等贸易往来占比。促进太原国际邮件互换局、武宿国际机场国际货站高效联动,提升跨境电商进出口规模。升级大同、临汾、运城等节点城市贸易通道,完善航空口岸功能,依托交通链打造供应链、产业链。与世界银行、亚洲开发银行等多边机构加强合作,在新能源、固废利用、智慧能源等领域深化技术创新与产业合作,谋划实施一批能源绿色低碳转型项目。
服务支撑中部地区崛起。联合中部省份推动能源廊道建设,探索建立煤炭产销区利益平衡长效机制。聚焦装备制造、新材料等领域,创新“项目在高校、成果返山西”模式,联合共建成果转化基地与技术转移中心。联合组建中部地区种业创新联盟,开展小麦、大豆等粮食作物种源攻关,打造“中部粮仓”区域农业公用品牌。深度参与中部省会交通枢纽集群建设,支持太原陆港型、生产服务型、商贸服务型国家物流枢纽与郑州、合肥共建智慧物流平台,推进多式联运建设。
主动融入京津冀协同发展。主动融入京津冀“六链”“五群”,支持有条件的研发中心与北京中关村等科创核心区建立常态化合作机制。深化能源等重点领域合作,加强绿电供需对接,共建AI算力设施。持续加强央地合作,促进重要骨干企业在晋投资布局。立足京晋文化旅游资源优势,共同促进文旅融合发展。支持大同发挥区位优势积极对接京津冀协同发展,推动阳泉主动融入石家庄都市圈,强化太原、忻州服务雄安新区能力,深化拓展京长合作。
深度融入长三角、粤港澳区域合作。依托晋陕豫黄河金三角承接产业转移示范区、山西转型综改示范区等,积极承接东部地区产业转移。聚焦氢能、半导体等前沿领域,与长三角共建产业协同创新中心。加强与粤港澳在文旅康养、科技创新等领域协作,推动优质资源与创新成果跨区域共享。主动对接上交所、深交所等金融平台,推动资本市场合作。吸引头部企业在晋设立区域总部,共建智能制造、数字经济产业园区。推动长三角、粤港澳等地高校在晋设立技术转移中心。深化省际交流合作。促进晋台经济文化交流合作。
第三十四节 打造开放大平台大通道大枢纽
统筹推进开放平台功能升级、通道体系完善、枢纽节点建设,加快形成支撑有力、高效便捷、内外贯通的开放新格局。
高标准申建中国(山西)自由贸易试验区。抢抓国家优化调整自由贸易试验区区域布局的政策机遇,积极申建中国(山西)自由贸易试验区。围绕绿色电力全链条发展,探索一批制度创新成果,申建高端产业集聚、辐射带动作用突出的自由贸易试验区。推动国家级经开区、高新区等率先复制推广自由贸易试验区先进经验。
高能级建设多元开放平台。拓展提升山西转型综改示范区开放平台功能,支持太原武宿综保区深化“管运分离”改革,推动与上海外高桥集团开展战略合作。用好国际互联网数据专用通道,促进外向型企业集聚。鼓励大同国际陆港、晋城兰花、侯马方略等拓展保税物流、仓储功能,支持符合条件的保税物流中心有序升级综合保税区。推进太原、大同、运城跨境电商综合试验区建设,引导企业合理布局建设海外仓。集成提升综合保税区、航空口岸、冷链物流基地等功能,打造临空经济区。
高水平构建开放通道网络。统筹硬设施与软建设,加强跨区域布局,加快建设开放通道。建设山西与京津冀互联互通大通道,构建多式协同的立体开放通道。发挥大秦铁路、朔黄铁路、瓦日铁路运力资源,打造西接陕蒙、东出环渤海的煤炭加工集散中心。推进晋冀鲁豫大宗商品骨干流通走廊建设,推动要素资源高效协同和产业高水平协作,构建辐射华北、华东的能源原材料流通大通道。主动对接秦皇岛港、唐山港、青岛港等,发展更多铁海联运线路,建设山西出海新通道。鼓励我省有条件的企业开展跨区域基础设施、能源资源、农业资源等投资合作,有序推动电信、互联网、教育、文化、医疗等领域交流合作。
高质量打造交通枢纽矩阵。加强跨方式一体衔接,加快太原、大同全国性综合交通枢纽城市建设,提升临汾、长治等区域性综合交通枢纽城市能级,建设一批综合客运枢纽。统筹推进全省国家物流枢纽、国家骨干冷链物流基地和省级重点物流基地、节点、通道建设,协同开展区域分拨、多式联运、跨境物流等业务,实现物流全流程智能化管理。依托太原国家综合货运枢纽建设,加强与国内外流通战略支点节点互联互通,构建覆盖全省、辐射全国的物流网络。依托大同国际陆港等,强化与京津冀、内蒙古商贸协作,建设标杆性陆港型国家物流枢纽。提升太原、临汾、长治等现代流通战略支点城市能级,建设晋中、运城国家骨干冷链物流基地,提升物流通道整体效能。
第三十五节 促进外贸外资外经高质量发展
坚持稳存量、扩增量、提质量,加快培育外贸新业态新模式,增强外贸发展动能,塑造吸引外资新优势,提升对经济发展的贡献度。
提振外贸外经质效。实施“千企百展”国际市场开拓行动计划,引育外贸主体,推动国际市场多元化。优化升级货物贸易,积极发展中间品贸易、绿色贸易、数字贸易,促进加工贸易提档升级。扩大战略性资源进口,促进“跨境电商+产业带”融合发展,支持跨境电商等新业态发展。发挥对外工程承包、对外投资带动作用,提升出口效益。坚持“危地不去、乱地不往、危业不投”,发挥我省能源、装备制造等领域比较优势,稳妥有序布局海外投资。深化内外贸标准认证改革,促进内外贸产品同线同标同质。
提升利用外资水平。落实外资企业国民待遇,全面清理与外商投资法不符的文件法规,促进外资再投资。发挥标志性外资项目示范效应,引导外资投向先进制造、现代服务、高新技术、节能环保等领域。支持外资参与产业链配套协作,吸引外资企业在晋设立研发中心。用好进博会、广交会、服博会、消博会、投洽会等开放平台,开展“投资中国·对话山西”系列活动,完善外商投资圆桌对话会议服务体系,打造“外企之家”山西服务品牌。健全海外综合服务体系,促进贸易投资一体化、内外贸一体化。完善外商投资统计、信息报告制度,加强信息共享。
创新发展服务贸易。深化“晋服全球”品牌推广,发展工程、运输、旅游、服务外包、中医药等服务贸易。落实跨境服务贸易负面清单管理制度,发展知识密集型服务贸易,提升服务贸易标准化水平。积极参与国家对外文化贸易“千帆出海”行动计划,探索在境外设立山西文化贸易展示平台。组织开展旅游境外推介,吸引境外客源。积极推动中医药服务贸易发展,拓展国际市场。优化建筑服务转型,鼓励创新“投建营”一体化模式。完善涉外知识产权保护体系,建立诉求响应和保护救济制度,加强海外合法利益保护。
第三十六节 持续推动营商环境优化升级
聚焦市场化、法治化、国际化目标,系统构建稳定公平、透明可预期的发展生态,打造营商环境新优势。
营造公平高效的政务环境。巩固“一枚印章管审批”改革成果,深入推进“承诺制+标准地+全代办”。推广涉企政策“一站式”综合服务平台,持续推进惠企政策直达快享、免申即享。持续拓展“高效办成一件事”改革覆盖广度与服务深度。全面构建亲清政商关系,健全常态化政企沟通机制。拓展信用在行政管理、社会治理、金融服务实体经济、民生保障等方面的深层次应用。推动涉企服务增值化改革,打造山西“企业之家”服务品牌。
营造公开透明的法治环境。有序推进涉企政策“立改废释”,构建山西涉企法治制度体系。严格规范涉企行政检查,落实“企业安静期”管理制度,最大限度减少对企业正常生产经营活动的不必要干扰。完善知识产权全链条保护机制,加大对专利、商标、地理标志等领域侵权行为的打击力度。强化知识产权宣传培训与普法教育,优化涉企法律服务供给多元化解机制,开通涉企行政复议“绿色通道”。健全涉企收费长效监管和拖欠企业账款清偿长效机制。
营造开放包容的贸易投资环境。对接国际高标准经贸规则,落实对外开放“1+N”政策体系,稳步扩大规则、规制、管理、标准等制度型开放,推动商品市场、服务市场、要素市场更大范围、更宽领域、更深层次开放,提升贸易投资便利化水平。深化外商投资促进体制机制改革,拓展双向投资合作空间。健全外商投资服务保障体系,落实国家缩减外资准入负面清单政策,持续扩大重点领域对外开放,营造透明稳定可预期的制度环境。
第十章 加快农业农村现代化 扎实推进乡村全面振兴
坚持农业农村优先发展和城乡融合发展,提升乡村产业发展水平、乡村建设水平、乡村治理水平,推动农村基本具备现代生活条件,推动农业增效益、农村增活力、农民增收入。
第三十七节 增强粮食和重要农产品供给保障能力
深入实施藏粮于地、藏粮于技战略,坚持产量产能、生产生态、增产增收一起抓,推进产需衔接、结构优化、品质提升,持续提升农业劳动生产率和科技进步贡献率。
持续增强粮食生产能力。落实新一轮千亿斤粮食产能提升任务,稳面积、增单产两手发力,确保粮食稳产丰产。强化耕地保护和质量提升,严守耕地红线,严格占补平衡管理。统筹农用地布局优化,分区分类高质量推进高标准农田建设,加强盐碱地综合利用。加快农田水利设施建设,推进大中型灌区续建配套与现代化改造,大力推进节水灌溉,分区布局灌溉模式,健全农业灌溉用水经营运维体系。深入实施种业振兴行动,加强农业种质资源保护利用,加强育种创新攻关,推动种业基地和南繁创新基地建设。加强粮食和重要农产品调控能力建设,强化气象监测预报预警,增强农业防灾减灾能力。
发展农业新质生产力。发挥晋中国家农高区、山西农大(省农科院)等作用,支持山西省后稷实验室、有机旱作省重点实验室等科创平台建设。加快杂粮基因编辑、有机旱作、土壤改良等关键核心技术攻关,大面积应用推广有机旱作集成技术。实施农机装备补短板行动,促进良田良种良机良法集成增效。健全农业科技推广体系,推广科技特派员制度和科技小院模式。加强农业废弃物资源化利用,构建生态循环农业体系。
构建多元化食物供给体系。坚持农林牧渔并举,促进“菜篮子”产业提质增效,全方位多途径开发食物来源。发展林下经济,壮大林草产业。推动畜牧业提质发展和水产养殖、食用菌等特色发展,深挖特色渔业潜力。调优水果生产布局和品种结构,发展现代果园。优化生猪产能调控机制,稳定牛羊肉、禽蛋基础生产能力,提升奶业竞争力。持续推进农业供给侧结构性改革,提升种养结构与资源格局适配性。健全粮食和食物节约长效机制,开展粮食节约和反食品浪费行动。严守农产品质量安全底线,加强全过程监管。
第三十八节 建设宜居宜业和美乡村
学习运用“千万工程”经验,分类有序、片区化推进乡村振兴,因地制宜完善乡村建设机制,逐步提高农村基础设施完备度、公共服务便利度、人居环境舒适度。
推进基础设施提档升级。统筹优化县村镇布局,持续建设精品村、提档升级村,集中连片建设一批宜居宜业和美乡村片区。盘活空心村、自然村、山区村闲置资源,探索具有地域特色的乡村建设模式。持续改善农村水电路气信等基础设施,全面推进农村供水“3+1”标准化建设和管护,推动新一轮农村公路提升工程,加强充电桩、冷链物流、寄递配送、商业网点设施建设。因地制宜推进农村厕所革命,加大农村生活污水治理力度,提升农村生活垃圾处理水平。持续保障农村清洁安全供暖。开展乡村绿化美化行动和村庄清洁行动,创造乡村优质生活空间。实施数字乡村发展行动,加快数字乡村建设。
完善农村公共服务体系。持续改善农村义务教育学校办学条件,提升寄宿制学校管理水平,办好规划保留的乡村小规模学校。推进紧密型县域医共体建设,补齐农村养老服务短板,加强村级养老服务网点建设,促进居家养老、互助养老、社会养老等多元发展。健全村级综合服务功能,提升农村应急管理能力。完善农民工就业支持体系,健全农民工终身职业技能培训制度。开展服务类社会救助试点,构建农村留守儿童、妇女、老年人和残疾人关心关爱服务体系。
加强和改进乡村治理。健全县乡村三级治理体系,加强乡镇(街道)、村(社区)党组织对本地区基层各类组织和各项工作的统一领导。深化法治乡村建设,完善村务公开和民主议事制度。实施文明乡风建设工程,持续推进农村移风易俗,有效治理婚丧嫁娶中的陋习等问题。实施文化产业赋能乡村振兴计划,组织开展好各类农村群众性文体活动,引导优质文化资源下沉乡村,丰富农村文化服务和产品供给。保护传承优秀农耕文化,推进传统村落特色保护区建设。

第三十九节 激发农业农村发展活力
以完善产权制度和要素市场化配置为重点,推动人力投入、物力配置和财力保障向农业农村倾斜,促进城乡要素平等交换、双向流动和公共资源合理配置。
落实强农惠农富农政策。巩固和完善农村基本经营制度,稳妥推进农村改革各项重点任务。发展新型农村集体经济,严格控制集体经营风险。健全财政优先保障、金融重点倾斜、社会积极参与的多元投入格局,确保乡村振兴投入力度不断增强。强化价格、补贴、保险、期货等政策支持和协同,健全种粮农民收益保障机制,保护和调动农民务农种粮积极性。落实产粮大县奖励政策,中央和省级预算内投资向产粮大县倾斜。加强粮食购销和储备管理。持续深化供销合作社综合改革。
推动城乡要素双向流动。优化农村人才引留用体系,健全乡村人才流通机制,激励各类人才下乡服务和创业就业。持续开展“万企兴万村”山西行动,引导民营企业助力乡村全面振兴。稳定土地承包关系,扎实推进第二轮土地承包到期后再延长三十年整省试点。稳妥推进农村集体经营性建设用地入市工作,分类保障乡村发展用地。深化承包地所有权、承包权、经营权分置改革,发展农业适度规模经营。以县域为统筹单元、乡镇为基本实施单元,因地制宜开展全域土地综合整治,规范有序做好农村各类资源盘活利用。创新乡村振兴投融资机制,完善科技成果入乡转化政策体系。建立健全城乡基础设施一体化规划建设管护机制,促进城乡基本公共服务标准统一、制度并轨。
完善常态化帮扶机制。聚焦防止返贫致贫对象和欠发达地区,统筹建立常态化防止返贫致贫机制。坚持精准帮扶,建立分类帮扶和动态调整机制,健全对防止返贫致贫对象的帮扶政策体系。完善兜底式保障,强化开发式帮扶,健全乡村振兴重点帮扶县支持政策,确保不发生规模性返贫致贫。加强易地搬迁后续扶持,强化安置区产业就业配套支持,提升基础设施和公共服务资源配置。优化消费帮扶政策,加强产区和销区协作。加大以工代赈实施力度,在重点工程项目和农业农村基础设施建设领域积极推广以工代赈方式。
第十一章 深入推进以人为本的新型城镇化 促进区域协调发展
发挥区域协调发展战略、区域重大战略、主体功能区战略、新型城镇化战略叠加效应,完善以城市群为主体形态、大中小城市和小城镇协调发展的城镇化格局,构建优势互补、高质量发展的区域经济布局和国土空间体系,拓展完善高质量发展空间格局。
第四十节 科学有序推进农业转移人口市民化
着眼便利人口高效有序流动,促进稳定就业居住的农业转移人口加快融入城市。持续深化户籍制度改革,建立以经常居住地登记户口制度。进一步健全“人地钱”挂钩机制,推动财政转移支付、新增建设用地指标、基础设施建设投资等与农业转移人口市民化规模挂钩。完善未落户常住人口平等享有城镇基本公共服务政策,逐步提高农民工参加城镇职工社会保险、享有保障性住房等比例。因地制宜放宽在流入地参加中考报名等条件,推进符合条件的随迁子女连续接受基础教育。依法维护进城落户农民工的土地承包权、宅基地使用权、集体收益分配权。
第四十一节 优化现代化城市体系
优化城市网络体系和产业转型发展空间布局,增强城市群、都市圈、城镇圈、中心城市等重点区域综合承载能力。
稳妥有序推动山西中部城市群一体化发展。探索经济区与行政区适度分离改革,围绕产业分工协作、基础设施互联、公共服务共享等领域重点突破,促进要素高效配置,打造牵引起全省高质量发展、全方位转型的核心引擎。构建山西中部科技创新走廊,打造城市群协同创新共同体。优化各市主导产业定位和空间布局,促进产业集聚和跨区域协作,建设全省产业发展高地。加快群内基础设施网络一体衔接,实施山西中部城市群路网工程,推动交通、水利、能源、新基建等高效融合。促进基本公共服务、社会保障、社会治理一体化,持续扩大“跨市通办”事项范围。健全中部城市群与省内城镇圈之间跨行政区合作发展机制,促进区域创新链产业链高效协作。
推动太原都市圈同城化发展。支持太原市建设国家区域中心城市,提升综合竞争力,更好发挥引领带动作用。率先推动太原市、榆次区、太谷区在规划管理、公共服务等领域同城化,做强太原-榆次-太谷核心区,增强忻定原、交汾文孝、平介祁等城镇组团发展动能。强化“总部+基地”“研发+生产”等分工协作,提升产业集中度和配套率,引导构建梯次配套的产业圈。打造太原普通国道一级公路环线,新增或改扩建一批高速公路出入口和连接线,建设高铁、轨道、公交无缝衔接的零距离换乘枢纽,推动形成便捷高效的通勤圈。促进优质教育资源延伸覆盖,推进优质医疗资源均衡化,加快政务服务“一网通办”,建设便利共享的生活圈。
推动城镇圈内聚外联发展。支持晋北、晋南、晋东南城镇圈依托各自区位优势,向内提升凝聚力,向外拓展影响力。晋北城镇圈加强与山西中部及京津冀、呼包鄂榆城市群内外联动,深化蒙晋冀长城金三角区域合作。支持大同发挥区位、能源、算力、文化等优势,积极承接京津冀产业转移、科技成果转化,重点发展算力、清洁能源、生物医药、文旅康养等产业,打造山西对接京津冀城市群的桥头堡,建设国家区域重点城市。晋南城镇圈加强与山西中部及关中平原城市群内外联动,深化晋陕豫黄河金三角区域合作。晋东南城镇圈加强与山西中部及中原城市群内外联动,高质量承接京津冀、粤港澳和长三角产业转移。
提升区域中心城市辐射能力。支持朔州、长治、晋城、临汾、运城等设区市,依托比较优势,不断提升要素集聚能力、产业承载能力和人口吸引力,打造我省区域中心城市。朔州做大做强陶瓷、医药、特色食品、煤化工、清洁能源、资源综合利用等特色优势产业,打造经济社会发展全面绿色转型典范城市。长治深化京长对口合作,促进精细化工、特色装备制造、生物医药、文旅康养等产业集聚创新,打造革命老区中国式现代化先行城市。晋城重点发展光机电、新材料、煤层气、文旅康养、物流等产业,打造融入中原城市群协同发展的重要引擎。临汾牵头建设晋冀鲁豫大宗商品骨干流通走廊,促进高端装备制造、新材料、新能源、数字经济、微短剧等产业集聚创新,建设活力之城和华夏文明根祖魅力之都。运城围绕钢铁、有色、特色农产品精深加工、装备制造、新能源汽车、生物医药、新材料等产业,建设全省黄河流域生态保护和高质量发展标杆城市。
支持特殊类型地区振兴发展。因地制宜推进资源型地区和资源枯竭型城市转型发展,积极培育发展新动能,壮大接续替代产业。加力支持革命老区振兴发展,以太行、吕梁革命老区为重点,传承红色基因,发展特色产业,增强创新活力,打造“红色+”多元融合发展新范式。深化革命老区重点城市对口合作,加大政策倾斜扶持力度。加强采煤沉陷区综合治理和独立工矿区改造提升。
第四十二节 以城市更新为抓手推动现代化人民城市建设
坚持城市内涵式发展,落实“五个转变”要求,高质量推动城市更新,深化城市建设、运营、治理体制改革,加快转变城市发展方式,建设创新、宜居、美丽、韧性、文明、智慧的现代化人民城市。
提升城市功能品质。系统推进好房子、好小区、好社区、好城区“四好”建设,加快城市开发建设方式转型。稳步推进“三区一村”更新改造,改善群众居住条件和生活环境。加快建设完整社区,有序推进社区嵌入式服务设施建设工程,提升“一老一小”服务供给。优化城市道路交通设施,优先补齐民生领域公共服务设施短板。改造城市公共空间,高效利用城市地下空间,因地制宜建设地下综合管廊。因城施策增强城市发展动力,建设创新型产业社区、商务社区。
彰显城市特色魅力。加强历史文化名城、街区、历史建筑等保护利用,塑造体现历史文脉、人文地理、自然景观的三晋魅力城市。发展特色城市文化标识,打造一批国家级旅游休闲城市和街区。增强城市文化软实力,提升文化场馆服务水平。推动城市发展绿色低碳转型,健全城市公园、绿道网络和慢行交通系统。建设连续完整的生态基础设施体系,加快实现城市生活污水管网全覆盖。推动工业固废、生活垃圾、建筑垃圾、危险废物等污染防治,改善城市生态环境。
创新城市治理体系。一体化推进城市体检和城市更新,建立可持续的城市更新模式和政策法规体系。以社区为单元,推动城市管理重心下移、服务下沉,打造一批城市系统治理“微阵地”。加强城市风貌管理和建筑设计管理,推进城市全域数字化转型,提升城市精细化智慧化治理水平。加快城市基础设施生命线安全工程建设,推进老旧管网和危旧房改造,系统化推进海绵城市建设,提升城市排水防涝能力。严控超高层建筑建设,提升高层建筑火灾防范和救援能力。健全多元化投融资方式,吸引社会资本参与城市更新。

第四十三节 分类推进以县城为重要载体的城镇化建设
坚持以产兴城、以城促产、产城融合,分类引导县域发展特色优势产业,提高县城综合承载能力和乡镇服务功能,构建以县城为枢纽、以小城镇为节点的县域经济体系。
加快发展各具特色的县域经济。推动兴业强县富民一体发展,“一县一策”引导各县精准定位主导产业,重点发展1—2个比较优势明显、带动能力强、就业容量大的特色产业集群。推动县域与区域城市功能衔接、产业协作和设施联通,着力建设一批现代产业园、现代农业示范区、制造强县、特色专业镇,推进县域产业集群发展。适时探索扩大经济规模大、人口增长较快的县级市和特大镇经济社会管理权限。促进人口持续减少的县人口和公共服务资源适度集中、持续健康发展。深化人口小县机构改革,建立健全人口小县分类考核评价体系。
增强县城综合承载能力和治理能力。分类引导县城发展方向,以城市融合型、专业功能型、文旅赋能型县城为重点,统筹推进新型工业化城镇化,形成各具特色的发展路径,有序促进人口向县城和中心镇合理集聚。实施县域城镇化水平提升行动,有序布局建设县城市政公用设施,增强基础公共服务、产业配套功能,引导人口进一步向县城集中。完成全省域普通国省道县城过境改线。推动城镇基础设施向乡村延伸、公共服务和社会事业向乡村覆盖,促进县乡村功能衔接互补,形成以县城为枢纽、重点镇为节点、中心村为支点的基础设施和公共服务网络。深化扩权赋能改革,赋予县级更多资源整合使用的自主权。实施潜力地区城镇化水平提升行动,引导重大产业项目在潜力地区集群布局。探索人口收缩县城乡融合模式,建立高效集约的建设用地利用机制,促进产业、人口和公共服务适度集中。

第四十四节 建设完善现代化基础设施
坚持适度超前、不过度超前,加强基础设施统筹规划,优化布局结构,促进集成融合,增强安全韧性和运营可持续性,全面提升基础设施对经济社会发展支撑能力,加快建设交通强省。
构建现代化综合交通运输体系。建成雄安新区至忻州高铁,加快推进青银通道太原至绥德高铁前期工作。推动国家高速公路网贯通和京昆、青银、二广等主骨架繁忙路段扩容改造,加密省级高速公路网,完善国省道干线路网功能和能级提升,推进公路交通基础设施数字化转型升级。完成太原武宿国际机场三期改扩建工程,推进新建晋城机场和长治机场迁建,打造辐射华北的区域性航空枢纽。提升省际交通互联互通能力,加快晋冀鲁豫大宗商品骨干流通走廊建设。加强低空基础设施布局建设,稳妥有序推动低空起降、飞行管理服务保障、安全防护、质量技术、智能网联系统等设施体系建设。
加强重大水利基础设施建设。扎实推进黄河古贤水利枢纽工程建设,加快构建“三纵九横、八河连通”的现代化水网,上接国家水网,提速省级水网,联通市县水网。开展“水网+”行动,促进水网融合联动发展。优化水资源配置,重点推进中部引黄、东山供水等水网骨干工程与县域配套水网建设和衔接,推动尽早贯通达效。加快开展黄河古贤山西水资源配置工程、吴家庄水库等项目前期工作,力争开工建设。到2030年,全省骨干水网基本建成。
适度超前建设新型基础设施。加快网络设施提质扩容,深入开展“双千兆”网络建设,推进“双万兆”网络演进发展,有序推进5G网络向5G-A升级演进,建设“空天地一体、通感一体”高水平信息基础设施,推动北斗导航地面基准站网、通信地面站和卫星数据中心建设。积极融入全国一体化算力网,优化智算建设布局,因地制宜推进绿色算力、先进算力、自主算力、边缘算力建设应用,建设环京津冀算力走廊。建设数据流通基础设施试点,建立完善数据基础设施运营机制和数据流通服务平台,推动重点城市、特色行业、龙头企业打造可信数据空间,探索建设跨境、个人可信数据空间,提升数据流通环节安全可靠水平。

第十二章 增强文化创新创造活力 加快建设新时代文化强省
坚持马克思主义在意识形态领域的指导地位,立足我省中华文明重要发祥地的深厚文化底蕴,积极把握数字化发展机遇,保护传承文化遗产,繁荣振兴文化事业,提质增效文化产业,推动三晋文化在传承与创新中焕发新的时代光彩。
第四十五节 开展“文化润晋”现代文明建设行动
坚定文化自信,弘扬富有山西特色的优秀传统文化、红色文化、社会主义先进文化,构筑中华民族共有精神家园,凝聚转型发展的强大精神力量。
弘扬和践行社会主义核心价值观。深化党的创新理论学习和宣传教育,坚持不懈用习近平新时代中国特色社会主义思想凝心铸魂,加强体系化、学理化研究阐释和大众化、通俗化宣传普及。创新实施马克思主义理论研究和建设工程,加强哲学社会科学研究。以社会主义核心价值观引领文化建设,发挥文化养心志、育情操的作用。加强和改进思想政治工作,推进校园文化建设,加强和改进未成年人思想道德建设。统筹推动文明培育、文明实践、文明创建,推进城乡精神文明建设融合发展,提升人民文明素养和社会文明程度。加强网络内容建设和管理,提升信息化条件下文化领域治理能力。
持续筑牢红色文化思想根基。传承弘扬太行精神、吕梁精神,鼓励革命博物馆纪念馆、革命旧址等联合高校院所深化革命文物价值研究阐释。更好发挥红军东征、八路军总部、百团大战等红色革命设施教育功能,构建红色文化宣传体系。落实“大中小幼”红色思政课一体化,推动红色文化进教材、进课堂、进头脑、进日常。实施“红色文化+”战略,统筹红色文化与体育、旅游、研学等产业融合项目,打造以红色研学、红色旅游线路为主体的全国红色教育和爱国主义教育基地。
提升三晋文化传播力影响力。积极参与中华文明标识体系构建,发展社会主义先进文化,弘扬革命文化。深入挖掘弘扬尧舜德孝文化、关公忠义文化、能吏廉政文化、晋商诚信文化等优秀传统文化,凝练一批体现山西文化底蕴、彰显时代特色的文化标识,推动三晋优秀传统文化创造性转化、创新性发展,讲好中国故事、山西故事。深化省市级国际传播中心建设,健全体制机制,创新载体方式,拓展三晋文化传播空间。搭建对外文化贸易平台和桥梁,开展区域国别研究,加强国际人文交流和对外展示推介,塑造山西良好形象。
第四十六节 强化文化遗产保护与传承利用
自觉扛起文物大省政治责任,突出做好专业化保护、特色化展示、创新性发展,全面提升文物保护利用和文化遗产保护传承水平。
深化文化遗产发掘阐释。深度参与中华文明探源工程、“考古中国”重大项目、夏商文明研究工程,支持陶寺等大遗址保护利用,提升考古遗址公园建设内涵。加强平遥古城、云冈石窟、五台山等世界文化遗产保护,深化“云冈学”研究。实施中华优秀传统文化传承发展工程,推动文化遗产系统性保护和统一监管督察,推进黄河、长城国家文化公园建设,推动盐湖文化传承和生态保护双向赋能、协同发展。加强档案文献遗产保护传承。加强历史文化名城、街区、村镇有效保护和活态传承。
加强文物保护利用传承。贯彻落实保护第一、加强管理、挖掘价值、有效利用、让文物活起来的工作要求,推进国保、省保文物本体保护、周边环境整治和文化价值研究阐释。实施“中国营造”山西计划,深化古建筑和彩塑壁画抢救性、预防性保护。持续指导地市加强低级别文物保护。推动博物馆资源整合与协同创新,实施中小博物馆提升计划。促进文物安全标准化建设。实施文物数字化战略,推动文博单位构建系列数字“云端”展示传播项目。

做强“晋字号”非遗品牌。健全非物质文化遗产保护传承体系,高标准建设晋中国家级文化生态保护区。完善非物质文化遗产名录体系。培育非遗传承体验新场景,开展非遗进景区、进校园、进社区活动,加强民歌、面食、剪纸、皮影戏等特色非遗代表性项目传播推广,布局建设非遗街区、非遗工坊,探索形成非遗与旅游深度融合创新发展模式。加大非遗技艺传帮带力度,加大青年非遗传承人培养力度。
第四十七节 繁荣文化事业和文化产业
坚持把社会效益放在首位、社会效益和经济效益相统一,完善文化管理体制和生产经营机制,不断扩大优质文化产品供给,以文化赋能经济社会发展。
大力繁荣文化事业。推动文化领域精品创作,加大戏曲振兴力度,繁荣互联网条件下的新大众文艺,推动太原建设华北地区重要演艺中心。加强高水平文化人才队伍建设。推进主流媒体系统性变革,优化省市县三级媒体融合发展布局,实施新闻宣传和网络舆论一体化管理,提高主流舆论引导能力。实施公共文化服务提质增效行动,盘活用好各类公共文化设施资源,完善文化基础设施条件。持续实施文化惠民工程,探索优质文化资源直达基层机制。推进“书香山西”建设。统筹推进群众体育和竞技体育发展,支持太原等建设高水平户外运动目的地。深化文化领域事业单位改革,完善文艺院团建设发展机制。
加快推动文化产业发展。完善文化管理体制和生产经营机制。持续健全文化产业市场体系,实施积极的文化经济政策,优化国有文化企业布局,培育优秀文化企业和品牌。实施重大文化产业项目带动战略,提升文化产业园区质效。推进实施文化数字化战略,改造提升传统文化业态,加快人工智能等前沿技术在文化领域的创新应用,开发建设“三晋文化大模型”,有序发展微短剧、数字动漫、沉浸式展演、线上演播等新业态。引导规范网络文学、网络游戏、网络视听等健康发展,加强未成年人网络保护。深化文化市场综合执法改革,建立符合文化新业态新模式特点的审批备案和监管机制。

第十三章 完善人口发展战略 促进人口高质量发展
积极应对老龄化、少子化等新趋势,完善新时代人口发展战略,健全覆盖全人群、全生命周期的人口服务和支持体系,优化人口结构,提高人口素质,以人口高质量发展支撑中国式现代化山西实践。
第四十八节 建设生育友好型社会
优化生育支持政策和激励机制,有效降低家庭生育养育教育成本,努力保持适度生育水平和人口规模,促进人口长期均衡发展。
完善生育支持政策。落实3岁以下婴幼儿照护、子女教育等个人所得税专项附加扣除政策。完善生育保险制度,扩大生育保险覆盖面。依法落实产假、护理假、育儿假、哺乳假等休假制度和待遇保障,鼓励用人单位对生育3岁以下婴幼儿父母职工实行弹性工作制。实施早孕关爱行动、孕育和出生缺陷防治能力提升计划,加强早孕关爱一站式服务。到2030年,全省孕产妇死亡率下降到12/10万以下,新生儿、婴儿和5岁以下儿童死亡率分别降至3.0‰、5.0‰和6.0‰以下。全力推进生育友好、儿童友好医院建设。强化出生缺陷综合防治,全面加强婚前保健工作,规范产前筛查和产前诊断,规范有序推进辅助生殖技术应用。
加强育幼服务保障体系。完善公办托育服务网络,着力增加公建托位供给,提高普惠托位占比和使用率。大力发展社区嵌入式托育,积极支持用人单位办托、家庭托育点等多种模式发展。深入开展托育服务补助示范试点,发展普惠托育和托幼一体化服务,完善普惠托育机构服务价格形成机制。实施托育服务质量提升行动,提升从业人员服务能力。加强服务质量评估和常态化综合监管,切实筑牢托育机构婴幼儿安全防线。
营造生育友好的社会环境。培育新型婚育文化,倡导积极婚育观,提倡适龄婚育、优生优育和夫妻共担育儿责任。支持多子女家庭子女同校就读,鼓励住房保障和购房政策向多子女家庭倾斜。推动公共空间适儿化改造和母婴设施配备。健全计划生育特殊家庭全方位帮扶保障制度,加强出生人口性别比综合治理。完善人口监测体系和预测预警制度。
第四十九节 办好人民满意的教育
落实立德树人根本任务,持续加大一般公共预算对教育的投入力度,深化教育综合改革,健全与人口变化相适应的教育资源配置机制,加快构建公平优质的高质量教育体系。
实施新时代立德树人工程。坚持不懈用习近平新时代中国特色社会主义思想铸魂育人,加强“大思政课”建设,完善课程教材体系。深入实施素质教育,促进学生健康成长、全面发展。创新实践育人形式,建立中小学校国情研学制度,促进思政课堂和社会课堂有效融合。实施学生体质强健计划,开展学校美育浸润行动、劳动习惯养成计划,普及心理健康教育。完善覆盖全学段学生资助体系。弘扬教育家精神,强化师德师风建设和待遇保障,着力提升教师教育能力,培养造就高水平教师队伍。引导规范民办教育发展。
推动基础教育扩优提质。优化基础教育布局,扩大学龄人口净流入地区教育资源供给,加强教育资源跨学段动态调配,有序应对学龄人口“梯次渡峰”。推动学前教育优质普惠发展,建立薄弱幼儿园帮扶机制,稳妥有序推行免费学前教育。推动义务教育优质均衡发展,加强义务教育学校标准化建设,支持有条件的地方推进“小班化”教学改革,探索延长义务教育年限。实施县域普通高中振兴计划,重点改善县域普通高中基本办学条件,健全城乡统筹、高校参与的县域普通高中托管帮扶体系。鼓励有条件的地区建设一贯制学校,推动小学、初中、高中一体化办学。健全特殊教育、专门教育保障机制,推进特殊教育学校标准化建设。坚持体教融合,加强中小学生体质健康监测,推动中小学校园五人制足球场地全覆盖。
推进高等教育提质扩容。按照研究型、应用型、技能型等基本办学定位,分类推进高校改革发展。以理工农医类专业为主有序扩大优质本科教育招生规模和研究生培养规模,高等教育毛入学率达到65%,稳步提高本科招生比例和研究生教育层次占高等教育在校生比例。大力发展专业学位研究生教育,提高工程硕博士培养比重。多渠道扩大优质高等教育资源,加大高水平研究型大学建设力度,建强应用型本科高校。
提升职业学校办学能力。推进现代职业教育体系建设,提高职业教育办学质量和吸引力。优化与我省区域发展相协调、与产业布局相衔接的职业教育布局,推动专业设置紧密对接全省产业链创新链需求。深化中等职业教育改革,办好少而精的中等职业学校。建设特色鲜明的高职院校,大力培养大国工匠、能工巧匠、高技能人才。建设高水平本科层次职业学校,推动职业教育本科与专业学位融合贯通。实行产教融合的人才培养模式,鼓励行业龙头企业举办或参与举办职业学校。
优化终身学习公共服务。建设全民终身学习的学习型社会,加强学习型城市、学习型社区建设,大力发展社区教育和老年教育,统筹学历继续教育和非学历教育改革发展。依托高等院校、科研院所和大型国有企业,建设一批省级示范性专业技术人员继续教育基地。实施教育数字化推进工程,遴选建设一批智慧校园示范校、人工智能教育基地。
第五十节 加快建设健康山西
全面贯彻新时代党的卫生与健康工作方针,锚定2035年建成健康山西战略目标,为人民群众提供公平可及、系统连续、优质高效的医疗卫生服务,提高人均预期寿命和人民健康水平。
实施健康优先发展战略。深入实施爱国卫生运动和健康山西行动,推动工作全面转向以健康为中心。开展全国健康城镇创建活动。加快推动健康影响评估制度建设,全方位干预健康影响因素,倡导文明健康生活方式。完善全民健身公共服务体系,推进体育公园、全民健身中心等社会体育场地建设,鼓励依法利用工业厂房等“金角银边”打造群众身边的体育运动空间,构建社区“15分钟健身圈”。
健全优质高效的医疗卫生服务体系。以均衡性为导向,持续优化医疗卫生机构功能定位和布局。高质量打造国家区域医疗中心和省级区域医疗中心,开展区域医疗中心和优质医疗资源扩容行动。实施医疗卫生强基工程,打造县域医疗卫生一体化改革升级版,健全以基层为重点的分级诊疗体系。实施“千名医师强基提能”行动,持续推动优质医疗资源下沉至市县和基层,提升基层医疗卫生机构诊疗量占比,方便群众就近就医。大力发展各级医疗机构之间的帮扶协同协作关系,全面建立巡回医疗制度,提高家庭医生服务覆盖率和感受度,丰富药品品种配备。
提升公共卫生能力。推动疾控事业高质量发展,加强三级疾控机构建设。深化医防协同、医防融合,推进重大传染病、地方病防控工作。开展心脑血管疾病、癌症、慢性呼吸系统疾病、代谢性疾病等“四大慢病”综合防治行动,提升全省慢性病防筛诊治康管“六位一体”综合防治能力。全面提升急诊急救、血液保障和应急能力。强化心理健康和精神卫生服务能力建设。
扎实推动中医药强省建设。健全以省级中医医疗服务高地建设为引领、市级中医特色重点医院建设为支撑、县级中医医院全覆盖为基础的中医药服务体系。坚持中西医并重,支持开展中西医临床协作,加强中医优势专科集群建设,提升中医药防病治病能力。促进中医药传承创新发展,推进国家中医药传承创新发展试验区和国家中医药传承创新发展示范项目建设。加快推进中医药现代化发展,促进中医药产业提质升级。
持续深化医疗卫生体制改革。健全医疗、医保、医药协同发展和治理机制。以公益性为导向深化公立医院编制、服务价格、薪酬制度、综合监管改革,加强县区、基层医疗机构运行保障。启动高水平人才兴医工程,加强医疗卫生队伍能力和作风建设。推动卫生健康科技创新与转化应用,支持创新药和医疗器械发展。推进全民健康数智化建设,推动医疗机构检查检验结果共享互认。优化药品集采、医保支付和结余资金使用政策,提高医保基金使用效率。引导规范民营医疗机构发展。
第五十一节 积极应对人口老龄化
深入实施积极应对人口老龄化国家战略,健全养老事业和产业协同发展政策机制,促进老有所养、老有所为、老有所乐。
完善城乡养老服务网络。优化基本养老服务供给,推进区域养老服务中心建设,加快健全覆盖城乡的县乡村三级养老服务网络。有序推进养老机构分类改革,健全公办养老机构运营机制。大力发展社区嵌入式养老服务,以助餐、助浴、助洁、助行、助急和助医服务为重点,培育一批专业化、连锁化、品牌化运营的社区养老服务机构。积极发展农村互助性养老服务。发展家庭养老床位。建立养老从业人员培训机制,设立省、市、县三级养老服务人才培训基地,定期开展养老服务人员职业技能培训。推行长期护理保险,健全失能失智老年人照护体系。发展医养结合服务,扩大康复护理服务供给。提升养老服务综合监管质效。
营造丰富多彩的老年生活。把积极老龄观、健康老龄化融入经济社会发展全过程,营造孝亲敬老社会环境。培育发展老龄协会等涉老社会组织和基层老年协会,加强高龄独居老人和空巢老人关爱服务,强化老年人优待和权益保障。稳妥实施渐进式延迟法定退休年龄,积极开发老年人力资源,持续开展新时代“三晋银龄行动”。加强人口老龄化国情省情宣传教育。推动公共设施适老化和无障碍改造。发展老年教育体育,持续开展“智慧助老”行动,满足老年人精神文化需求,建设老年友好型社会。

第十四章 加大保障和改善民生力度 扎实推进共同富裕
坚持在高质量发展中保障和改善民生,坚持尽力而为、量力而行,加强普惠性、基础性、兜底性民生建设,稳步推进基本公共服务均等化,着力解决好人民群众急难愁盼问题,畅通社会流动渠道,提高人民生活品质。
第五十二节 促进高质量充分就业
深入实施就业优先战略,坚持扩大就业容量和提升就业质量相结合,健全就业促进机制,持续拓宽就业空间,构建就业友好型发展方式。
健全就业创业促进政策。完善就业支持和公共服务体系,稳定和扩大高校毕业生、农民工、退役军人等重点群体就业。健全困难人员就业援助制度,发挥公益性岗位兜底安置作用。推进失业人员再就业,确保零就业家庭至少一人实现就业。加大创业支持力度,增强创业带动就业效应。强化择业和用人观念引导,着力解决结构性就业矛盾。完善就业影响评估和监测预警,营造公平有序就业环境。完善劳动关系协商协调机制,加强劳动者权益保障。
支持和规范发展新就业形态。加强产业和就业协同,聚焦先进制造、现代服务、康养托育等领域,积极发展吸纳就业能力强的产业和企业,培育新职业新岗位,支持企业稳岗扩岗。推动灵活就业、新就业形态健康发展,规范发展即时配送、网约出行等新就业形态。积极构建多层次工伤保障体系,推动新就业形态职业伤害保障试点,建立健全职业伤害保障制度。
健全终身职业技能培训制度。完善人力资源供需匹配机制,着力解决结构性就业矛盾。完善贯穿劳动者学习工作终身、覆盖职业生涯全程的技能培训制度。加强高技能人才培训基地建设,构建以市场化培训为主导、行业企业自主培训为主体的职业技能培训供给体系。完善劳务品牌发现培育、发展提升、壮大升级的促进机制和支持体系,打造家政服务、护理护工、烹饪烹调、建筑物流、非遗传承等劳务品牌,推动阳泉数智工、榆社古建工匠、吕梁山护工、永济面师等省级劳务品牌建设提质升级。

第五十三节 提升城乡居民收入水平
坚持按劳分配为主体、多种分配方式并存,实施城乡居民增收计划,提高居民收入在国民收入分配中的比重,提高劳动报酬在初次分配中的比重,努力缩小城乡居民收入与全国平均水平的差距。
深化收入分配制度改革。健全各类要素由市场评价贡献、按贡献决定报酬的初次分配机制,促进多劳者多得、技高者多得、创新者多得。完善劳动者工资决定、合理增长、支付保障机制,推行工资集体协商制度,完善全省最低工资标准动态调整机制,加强企业工资分配宏观指导。规范国有企业薪酬管理,强化工资效益、薪酬业绩“双联动”,深入推进公立医院、高等院校和科研院所薪酬制度改革。加强税收、社会保障、转移支付等再分配调节。充分发挥第三次分配作用,引导和规范有意愿有能力的企业、社会组织和个人积极参与公益慈善事业。
扩大中等收入群体规模。拓宽城乡居民增收渠道,有效提高中等收入群体比重,增加低收入群体收入。聚焦重点群体精准实施增收政策,提高高校毕业生就业匹配度,推动技术工人薪酬和技能“双提升”,全面落实农民工工资支付保障制度,多措并举促进中小企业主和个体工商户稳定经营持续增收,积极培养高素质农民和农村致富带头人。规范收入分配秩序和财富积累机制,支持勤劳创新合法致富,鼓励先富带后富促共富。合理调节过高收入,取缔非法收入。
第五十四节 健全社会保障体系
以强化重点群体保障、增强制度可持续性为重点,健全覆盖全民、统筹城乡、公平统一、安全规范、可持续的社会保障体系。
稳步提高社会保障水平。实施高质量参保行动,持续扩大社会保险覆盖面。加快发展多层次、多支柱养老保险体系,健全待遇确定和调整机制,逐步提高城乡居民基础养老金,扩大企业年金覆盖范围,支持商业养老保险有序发展。健全多层次医疗保障体系,基本实现基本医疗保险省级统筹,完善异地就医结算,发挥商业医疗保险补充保障作用。落实国家灵活就业人员、农民工、新就业形态人员社保制度。扩大失业、工伤保险覆盖面,建立健全职业伤害保障制度。推动划转国有资本充实社保基金,健全社保基金长效筹集、统筹调剂、保值增值和安全监管机制。完善社保关系转移接续政策,加强社会保险与社会救助、社会福利制度衔接。优化社保公共服务平台和管理服务。
健全社会救助体系。健全城乡统筹、分层分类的社会救助体系。完善基本生活救助制度和专项救助制度,落实最低生活保障标准动态调整机制,加强低保边缘家庭、刚性支出困难家庭救助。建立“动态监测、需求评估、资源匹配、精准服务、监管有力”的服务类社会救助运行机制,健全各类社会救助政策统筹衔接。健全临时救助制度,推行由急难发生地直接实施临时救助和急难事项“小额快救”的临时救助政策。健全救助对象认定监测机制,加强基本生活救助与就业救助、产业帮扶等政策有效衔接,激发救助对象脱困解困内生动力。
第五十五节 推动房地产高质量发展
坚持“租购并举”,因城施策控增量、去库存、优供给,加大保障性住房建设力度,增加改善性住房供给,加快构建房地产发展新模式,推动实现更高水平住有所居、住有宜居。
优化保障性住房供给体系。坚持以需定建、以需定购,积极盘活闲置资源,多渠道增加保障性住房供给,满足城镇工薪群体和各类困难家庭基本住房需求。提升公租房、保障性租赁住房和配售型保障性住房保障能力,鼓励收购存量商品房重点用于保障性住房。培育和发展住房租赁市场,鼓励个人出租住房、盘活存量房源和新建租赁住房,培育专业化、规模化的住房租赁企业。
提升改善性住房供给能力。加快构建房地产发展新模式,建立人房地钱要素联动机制,完善商品房开发项目公司制、主办银行制、现房销售制、房屋全生命周期安全管理制度等基础性制度。实施房屋品质提升工程和物业服务质量提升行动。深化住房公积金制度改革,因城施策增加改善性住房供给,建设安全舒适绿色智慧的“好房子”。
第五十六节 稳步推进基本公共服务均等化
健全基本公共服务制度,增强基本公共服务均衡性可及性,推动基本公共服务均等化取得更为明显的实质性进展。
建立基本公共服务均等化制度体系。制定实施基本公共服务均等化规划,加快实现常住人口同等享受基本公共服务,有序推进县域范围内城乡基本公共服务均等化,逐步缩小区域基本公共服务资源差距。依据国家基本公共服务均等化评价标准,完善我省基本公共服务范围和内容,推动更多公共服务向基层下沉、向农村覆盖、向生活困难群众倾斜。加强县域基本公共服务供给统筹,完善投入保障长效机制,健全水、电、气、热等公用事业价格机制,优化居民阶梯价格制度。建立健全基本殡葬服务制度,加强殡葬行业综合监管。
全面推进居民常住地提供基本公共服务。健全与常住人口相匹配的公共资源配置机制,按照服务半径合理、规模适度、功能适用、保障有力要求,优化服务设施建设和运行管理,推动城镇基本公共服务覆盖全部常住人口。在人口集中流入城市,规范实施以就业居住年限为主要条件的紧缺基本公共服务梯度供应,逐步减少梯度层次和差异。推动更多城市将稳定就业居住的未落户常住人口困难家庭纳入公租房保障范围。落实持居住证参加城乡居民医疗保险政策。逐步将未落户常住人口纳入常住地儿童关爱、社会救助等范围。全面深化事业单位改革,优化公共服务领域事业单位结构布局。
第五十七节 保障各类群体发展权益
健全关爱服务体系,营造有效保障妇女、未成年人、青年人、残疾人等发展权益的社会环境,提升退役军人服务保障水平。
促进妇女全面发展。坚持男女平等基本国策,保障妇女依法平等参与经济社会发展、平等行使民主权利、平等享有改革发展成果。完善妇幼健康服务体系,加强乳腺癌、宫颈癌综合防治。保障妇女平等受教育权利和就业权益,依法保障农村妇女集体经济组织成员权和土地承包经营权,支持妇女参与基层治理。持续预防和制止家庭暴力,依法严厉打击侵害妇女权益的违法犯罪行为。健全家庭发展支持政策,加强家庭教育指导服务。
强化未成年人关爱保护。坚持儿童优先发展,切实保障儿童生存权、发展权、受保护权和参与权。推进儿童近视、超重肥胖和孤独症等早筛查早干预。提高儿童医疗保健服务水平,丰富儿童用药品种。加强困境儿童福利保障,推进流动儿童、留守儿童分类帮扶。制定实施儿童伤害防控行动计划,强化未成年人违法犯罪预防和治理,加强专门学校建设和教育矫治工作。推进儿童友好建设,健全青少年综合服务平台,营造关心关爱下一代的社会环境。
支持青年成才发展。健全促进青年发展的规划和政策,为青年成长成才、建功立业创造良好条件。加强对广大青年的理想信念教育,支持青年在各领域各方面工作中争当排头兵和主力军。帮助青年解决求学工作、创新创业、婚恋生育、住房保障、社会融入等实际困难。完善青年群体利益表达和诉求响应机制,拓展青年有序参与基层治理渠道。
加强退役军人服务保障。深化退役军人管理保障改革,健全优抚待遇确定和调整机制。完善退役军人帮扶援助和法律服务体系,健全优抚医疗康养体系。推进退役军人高质量安置就业,完善安置办法,强化政策支持和服务指导。加强双拥模范创建管理,大力弘扬英烈精神风尚。
提高残疾人保障和发展能力。强化对重度残疾、多重残疾、一户多残等群体兜底保障,健全困难残疾人生活补贴和重度残疾护理补贴制度及补贴标准动态调整机制。完善残疾人社区和家庭支持,推进精神障碍社区康复服务体系建设。完善残疾儿童康复救助制度,健全残疾人辅助器具适配补贴制度。健全残疾人就业服务体系,推进社会服务无障碍环境建设。
第十五章 加快经济社会发展全面绿色转型 建设美丽山西
牢固树立和践行绿水青山就是金山银山的理念,深入实施黄河流域生态保护和高质量发展战略,协同推进降碳、减污、扩绿、增长,一体推进治山治水治气治城,谋划实施重焕“山西好风光”工程,建设黄河中游和华北地区生态屏障。
第五十八节 积极稳妥推进和实现碳达峰
落实国家推动煤炭和石油消费达峰要求,实施碳排放总量和强度双控制度,深入开展温室气体减排系列行动,确保2030年前如期实现碳达峰目标。
全面实施碳排放双控新机制。加强碳排放指标分配管理。稳步实施地方碳考核、行业碳管控、企业碳管理、项目碳评价、产品碳足迹等政策制度。按照国家重点行业领域碳排放管理要求,协同推进产能治理和碳排放双控。落实固定资产投资项目节能审查和碳排放评价制度,对新建和改扩建高能耗高排放工业项目实施碳排放等量或减量置换。探索开展近零碳排放示范项目,鼓励煤电企业开展CCUS全流程示范。建设山西省碳计量中心,加强碳计量基础能力建设,强化重点排放企业计量器具监管校准,保障碳排放数据真实可溯。做强绿色认证认可,推广碳标识、节能低碳产品认证,严打虚假认证行为,规范涉碳认证市场秩序。推进国家碳达峰试点城市、试点园区、长治第二轮国家生态产品价值实现机制试点和国家级零碳园区建设。
推动重点领域节能降碳。持续提高非化石能源占能源消费总量比重,推动实现煤炭和石油消费达峰,力争“十五五”末年度新增清洁能源电量覆盖全社会新增用电量。有力有效管控高耗能高排放项目,加快落后产能淘汰和绿色低碳技术装备创新应用。围绕煤电、钢铁、化工、水泥、有色冶金等重点行业,开展节能减碳技术攻关示范。夯实创新平台基础,攻关关键核心技术,加大绿色技术推广应用力度。加强既有建筑和市政设施节能降碳改造,推动超低能耗和装配式建筑规模化发展。促进热力系统绿色低碳改造,推动供热计量改造和按热量收费。在交通领域推动营运货车等电能、氢能替代,在重点物流区域、通道建设零排放货运廊道,因地制宜推进“公转铁”。实施能效标识和能效“领跑者”制度,加快节能降碳标准更新升级。
主动融入全国碳市场建设。健全数据管理与履约机制,全面贯彻《碳排放权交易管理暂行条例》,有序扩大覆盖行业范围和温室气体种类,稳妥推行免费和有偿相结合的配额分配方式。逐步扩展碳市场参与主体,丰富交易产品。加强碳排放权交易、温室气体自愿减排项目监督管理,保障碳排放数据质量。规范开展与碳市场有关的金融活动,支持碳金融产品和衍生工具发展。强化碳市场基础设施建设,有效减少和控制重点行业碳排放。探索制定碳普惠、公益性碳交易等激励政策。落实全国碳市场与绿电、绿证等市场化机制的政策协同、制度衔接。支持温室气体自愿减排项目开发交易及减排量应用。
提升应对气候变化能力。坚持减缓与适应并重,有效控制温室气体排放,积极应对气候变化不利影响和风险。健全温室气体统计核算能力,夯实温室气体监测基础。提升碳足迹管理能力,加快气候投融资发展。提升应对气候变化特别是极端天气能力,强化气候变化风险评估预警及响应能力,提高人工影响天气能力。加强非二氧化碳温室气体管控,实施煤炭行业甲烷限排强制标准。高质量办好太原能源低碳发展论坛,积极参与全球气候治理,深化气候变化合作。
第五十九节 持续深入推进污染防治攻坚
全面落实精准科学依法治污,更加注重源头治理,强化减污降碳协同、多污染物控制协同、区域治理协同。加快补齐黄河、海河流域生态环境治理保护短板,深入打好蓝天、碧水、净土保卫战。
全面改善大气环境质量。以持续降低PM2.5浓度为主线,深化产业、能源、交通运输结构优化调整。严控“两高”项目新增产能,加快钢铁等重点行业限制类装备退出。持续开展重点行业及燃煤锅炉超低排放改造。实施挥发性有机物源头替代和全流程治理。推动传统产业集群综合整治,全面提升工业污染治理能力。推进重型柴油货车新能源化替代,建设完善充电加氢基础设施,提高重点行业大宗货物清洁运输比例。扎实推进“五尘同治”,持续强化大气面源污染防治。深入开展秋冬季大气污染综合治理,完善污染天气应对机制。持续推进汾渭平原和汾河谷地大气污染综合治理。加强噪声污染治理。
巩固深化水环境治理。以美丽河湖建设为统领,统筹水资源、水环境、水生态治理,提升河湖生态系统健康水平。深化黄河干流流经县生态环境综合治理,高标准谋划实施“一泓清水入黄河”巩固提升工程。开展黄河干流及主要支流入河排污口专项整治,提升入河排污口水环境质量。聚焦农业农村、工业、城镇等重点领域,全面提升污废水收集处理能力。深入开展农业水污染防治,实施农田灌排系统生态化改造,推进农田退水净化利用。升级工业集聚区污水集中处理设施,提升尾水利用率,严格工业园区水污染管控要求。实施“清河”专项行动,全力推动水库清淤扩容,清除水体内源污染。
加强土壤生态环境保护。强化源头预防、风险管控、水土共治,严控土壤污染风险,巩固提升土壤安全利用水平。动态更新土壤污染重点监管单位名录,压实企业土壤污染防治主体责任。加强农用地分类管理,提升受污染耕地安全利用成效。严格建设用地准入管理,强化暂不开发利用地块土壤污染管控。以“一区两场”为重点,开展重点污染源地下水污染风险管控。优化土壤、地下水监测网络,建立基础数据库与信息化平台。加强土壤生态环境保护执法检查。
强化固体废物污染防治。实施固体废物综合治理行动,持续提升固体废物源头减量、资源化利用、无害化处置水平。全面摸底排查工业固体废物堆存场所,建立全省大宗工业固废堆场全口径清单及全省堆场“一张图”。推进固体废物堆存场所、非法倾倒处置固体废物排查整治。强化危险废物全过程监管,重点管控重金属污染风险,开展历史遗留隐患排查。加强环境风险防控,推进加密监测及重点地区、重点行业、典型工业园区试点新污染物环境调查监测。以园区、企业、工厂等为重点,引导各类社会主体参与“无废细胞”建设。持续推动太原、晋城、吕梁“无废城市”建设。

健全生态环境治理体系。完善环评源头预防管理体系,强化生态环境分区管控的实施运用。加快落实以排污许可制为核心的固定污染源监管制度。深化环境信息依法披露制度改革,构建环境信用监管体系。持续推进生态环境损害赔偿工作,加强环境司法联动。推动数字技术赋能生态环境治理,建设完善生态环境监测监控网络,构建生态环境数据资源体系。加快生态安全体系建设,强化生物多样性保护工作协调机制。坚持标本兼治,健全长效机制,扎实做好突出生态环境问题整改。全面落实地方党政领导干部生态环境保护责任制,持续完善生态环境考核评价和责任追究制度,强化考核评价结果运用。
第六十节 统筹推进生态保护修复
发挥我省黄河中游省份和“华北水塔”作用,坚持山水林田湖草沙一体化保护和系统治理,全方位、全地域、全过程加强生态保护修复,守住自然生态安全边界,促进人与自然和谐共生。
科学开展大规模国土绿化。合理配置林草植被类型和密度,宜林则林、宜草则草。坚持整体保护、系统修复、综合治理,高质量推进“三北”工程六期建设。全面推进黄河“几字弯”、汾河上游等重点区域生态保护修复,布局开展重点领域项目,持续增加森林面积,提升森林质量。加强荒漠化综合治理,推进晋北、晋西北风沙区开展沙化土地和盐碱地综合治理。健全以国家公园为主体的自然保护地体系,推进太行山国家公园候选区创建,提高自然保护地生态产品供给能力。在黄河沿岸、汾河谷地发展特色林草产业,加强古树名木保护。
全面加强水土流失综合治理。划定全省水土流失重点预防区、重点治理区,实行差别化预防保护治理,促进水土资源协调。聚焦黄河多沙粗沙区、中条山区、太行山区、永定河上游等国家级水土流失重点治理区,持续开展小流域综合治理,到2030年黄河流域水土保持率达到68%。统筹推进高标准农田建设与水土保持工程、农田防护林工程建设,系统提升土壤保持能力。推进城市水土保持。全覆盖、常态化开展水土保持遥感监管,精准研判处置人为水土流失情况。强化水土保持科技攻关,推进智慧水保建设。
加快构建河湖泉域复苏体系。持续推进“两山七河五湖”和岩溶大泉、湿地生态修复治理。充分发挥河湖长制作用,推进母亲河复苏与幸福河湖建设。以汾河等流域为重点,实施河湖岸线管控,加快河流生态保护与修复。开展小水电生态流量监测,确保河流生态基流健康稳定。健全湿地分级管理体系,加快退化湿地修复。实施泉域保护,巩固提升晋祠泉成果。开展水生态调查评估,推进水生生物保护恢复。开展重点河湖水质监测评估,建立全链条监测溯源体系。加强生物多样性保护,规范引导动物放生活动,依法严厉打击非法捕猎贩卖野生动物等行为。
扎实开展矿山生态修复。坚持自然恢复和人工修复相结合,围绕有证矿山和历史遗留废弃矿山,开展地质环境恢复治理、地貌重塑、植被恢复、土地复垦,实施矿区生态修复。充分利用采煤沉陷区、排土场、复垦区等场地,加快光伏电站建设。以河湖岸线、饮用水水源地、地质灾害易发多发区等为重点,加强尾矿库生态治理修复。依法严厉打击生态敏感区违法采矿,推进共伴生矿产资源、尾矿、废石等综合利用,培育“生态修复+”新业态。督促企业严格落实主体责任,足额提取矿区生态修复费用,确保专款专用。

第六十一节 严格落实“四水四定”
坚持节水优先、空间均衡、系统治理、两手发力,全面系统做好治水兴水节水工作,有效提升水资源节约集约利用水平,努力变水瓶颈为水支撑。
加强水资源刚性约束。强化取用水总量控制、监测管理和执法监督。健全省、市、县三级行政区域用水总量管控指标体系,开展流域区域可用水量确定工作,严格流域区域可用水量管理。优化城镇空间格局,到2030年城镇开发边界总规模控制在4479.1平方千米以内。深化地下水超采区综合治理,实施水源置换、关井压采,推动地下水位止降回升,“十五五”期间,地下水开采量年均控制在27亿立方米以内。严格取水许可审批管理和节水评价,将经济社会活动严格控制在水资源承载能力范围内。依法严厉打击违法取水。
合理高效配置水资源。在大水网等工程覆盖区加大黄河水等地表水用水量。在地下水超采区,实施地下水关井压采,压减地下水开采量。合理确定河湖生态流量,保障基本生态用水。推进国家再生水利用重点城市建设,扩大再生水等使用规模,提升非常规水资源利用水平,到2030年,全省非常规水年利用量不低于6.2亿立方米,再生水利用率达到30%以上。超前谋划区域水网与国家骨干水网互联互通,统筹省级水网骨干工程及县域水网配套工程建设,加快大小水网贯通达效,增强洪涝灾害防御、水资源统筹调配、城乡供水保障能力。
深化重点领域节水。优化农田灌溉规模,推动农业节水增效,到2030年全省农田灌溉水有效利用系数提高到0.6。深化工业节水减排,推广使用先进技术装备,实行黄河流域强制性用水定额管理,完成国家下达的“十五五”用水强度控制目标。严控高耗水服务业用水,从严管控重点行业用水,积极推广循环用水技术、设备与工艺。深化城镇节水降损,加快城乡供水设施升级改造,发展节水技术,建设节水型社会。深化涉水改革,加快健全合理水价形成机制,激发市场机制节水活力。
第六十二节 加快形成绿色生产生活方式
深入实施“美丽山西·全民行动”,加强绿色科技创新和先进技术推广应用,大力发展循环经济,形成绿色生产新方式和生活新风尚。
加强资源集约绿色利用。严格建设用地总量控制与指标约束,推进地上地下空间立体综合开发。落实用地增存挂钩机制,强化单位生产总值耗地量考核。促进循环经济发展,健全废弃物循环利用体系。推进固废基道路材料研发,推动固废治理向“源头减量+综合利用+末端处置”转变。加强煤矸石分质分类利用处置,推进规模化、无害化、高值化利用。探索实施生态回填,鼓励煤矿开展离层充填,实现矿区生态重建与资源循环利用。推动农作物秸秆等主要农业废弃物资源化利用。提高垃圾分类和资源化利用水平,到2030年城市生活垃圾分类实现全覆盖。
健全绿色发展激励机制。健全自然资源资产产权制度体系,推进自然资源统一确权登记,形成生态产品目录清单。完善多元化生态保护补偿制度,推动长治国家生态产品价值实现机制试点建设。以流域为重点开展横向市场化生态补偿,探索生态综合补偿。创新基于生态产品价值的绿色金融服务。落实促进绿色低碳发展的财税、金融、投资、价格、科技、环保政策,完善绿色消费激励机制。构建生态产品品牌培育管理体系。
开展绿色低碳全民行动。推动工业、城乡建设、交通运输、能源、公共机构等重点领域绿色低碳转型。大力倡导简约适度、绿色低碳、文明健康的生活理念。引导公众节约用水用电,反对铺张浪费,推广“光盘行动”,抵制过度包装,减少一次性用品使用,倡导“以竹代塑”,优先选择绿色出行方式。鼓励企业提高设计和制造水平,降低产品全生命周期能源消耗、碳排放和生态环境影响。优化政府绿色采购政策,拓展绿色产品采购范围和规模。
第十六章 更好统筹发展和安全 建设更高水平平安山西
坚定不移贯彻总体国家安全观,完善维护国家安全体制机制,有效防范化解重点领域风险,牢牢守住安全稳定底线,实现高质量发展和高水平安全良性互动,确保社会生机勃勃又井然有序。
第六十三节 推进国家安全体系和能力现代化
推动国家安全法治实施,落实国家安全战略和政策,完善国家安全风险防控体系。强化国家安全重点领域和重要专项协调机制,提高应急应变效能。落实国家安全责任制,促进全链条全要素协同联动,形成体系合力。强化国家安全教育,增强全民国家安全意识,筑牢人民防线。锻造实战实用的国家安全能力,坚定维护国家政权安全、制度安全、意识形态安全,当好首都“护城河”。保障粮食、能源资源、重要产业链供应链、重大基础设施安全,加强战略性矿产资源勘探开发和储备。统筹传统安全和非传统安全,加强网络、数据、人工智能、生物、生态、低空等新兴领域国家安全能力建设。严密防范敌对势力渗透、破坏、颠覆、分裂活动,推进反恐维稳法治化常态化,坚决抵御防范非法宗教渗透,圆满完成重大活动敏感节点维稳安保任务。坚持党管武装,加强新时代人民武装工作。深化跨军地改革,构建各司其职、紧密协作、规范有序的跨军地工作格局。扩大低空空域资源供给,推动完善军地民协同运行保障机制。坚持平战结合,提升一体化国防动员能力,强化重要目标防护和后备力量支撑。统筹建设国防动员与应急管理体系,推动力量资源协同共享。巩固军政军民团结良好局面,深化全民国防教育,全面提高双拥工作水平,更好助力国防和军队现代化建设。
第六十四节 持续提高公共安全治理水平
坚持人民至上、生命至上,完善公共安全体系,提高以安全生产为重点的公共安全治理水平,保障人民生命安全。
强化安全风险源头管控。优化重大安全风险防控空间布局,健全重大安全风险空间管控机制。强化安全监管部门、行业主管部门和行政审批部门联动,实行高危行业建设项目多部门联合审查。严格执行建设项目安全设施“三同时”和安全生产许可制度,严把安全准入关和竣工验收关。加强应急管理、监测预警平台系统建设,实现跨层级、跨部门信息共享和业务协同。落实安全风险分级管控和隐患排查治理双重预防机制,实现自查自改自报闭环管理。
持续提高安全生产水平。坚持党政同责、一岗双责、齐抓共管、失职追责,严格落实“三管三必须”要求,夯实安全生产责任体系。加强安全生产制度建设,创新事前预防型公共安全治理模式,持续提升本质安全水平。以煤矿为重点,统筹非煤矿山(尾矿库)、危险化学品、燃气、道路交通、低空、消防、经营性自建房、民爆物品、建筑施工、冶金工贸、特种设备、文化旅游等重点行业领域和高层建筑、学校、医院、养老院、大型商超、集贸市场等人员密集场所,强化风险隐患排查整治,坚决防范和遏制重特大事故发生。持续推动高危行业、重点领域安全生产标准化建设和智能化改造,管控氢能产业全链条重大安全风险。实施安全技能提升行动,培育全社会安全文化,提升全民安全素质。
优化应急管理体系建设。完善统一指挥、专常兼备、反应灵敏、上下联动的应急管理体制,健全重大突发公共事件处置保障体系,提升应急响应快速处置、队伍力量指挥调度、救灾物资储备调拨等效率。健全应急预案体系,建立完善预案动态调整机制,组织开展应急演练。强化基层应急基础和力量,健全应急救援力量体系,完善应急通讯网络。积极发挥社会救援力量作用,加强应急救援救护救助培训,健全航空应急救援体系。优化应急物资储备布局,建立储备充足、反应迅速的应急物流体系。加强应急避难场所建设,宣传普及应急防灾避险知识。
提高防灾减灾救灾能力。坚持以防为主、防抗救相结合,统筹常态减灾和非常态救灾,全面提升全社会抵御自然灾害的综合防范应对能力。健全自然灾害防治体系,建设完善自然灾害风险综合监测感知网络,加强气象、水文、地震、地质灾害监测预报预警,深入开展自然灾害风险隐患排查整治。严格野外火源管控,规范动火施工作业管理,加强隐患排查和应急准备处置,有效防范森林草原火灾风险。聚焦崩塌、滑坡、泥石流等地质灾害重点防治区,加快地质灾害避险搬迁和工程治理,加强洪涝干旱、地震等重点领域防灾减灾能力建设。
严格食药生物安全监管。进一步理清食品安全监管责任,建立健全协同监管机制,形成覆盖生产、流通、储存、使用等全链条监管合力,坚决守牢食品安全底线。加强网络食品销售新业态监管,健全食品寄递安全和配送安全管理,强化网络销售食品安全问题协同治理。完善食品安全检测网络,健全食品安全检测体系。完善药品追溯制度,强化重点品种、重点领域、重点环节监管。建立健全生物安全风险防控和治理体系,加强海关检验检疫监管能力建设,提高应对生物安全事件的能力水平。深化外来物种入侵调查评估。
第六十五节 有效防范化解重点领域风险
提高防范化解重点领域风险能力,统筹推进房地产、地方政府债务、中小金融机构等风险有序化解,严防系统性风险。
有效防范化解房地产风险。优化房地产全过程监管,加快建立房地产逾期交付动态排查机制,用好房地产融资“白名单”制度,对合规房企项目贷款应贷尽贷,保障项目及时保质建成交付。对难以化解的房地产风险,支持各市采用司法重整、破产清算等措施予以处置。加强企业经营状况监测和风险预警,严控房地产开发中盲目加杠杆行为,避免新的风险。
切实防范化解地方政府债务风险。准确把握政府债务管理变化趋势,健全政府债券全周期管理机制,落实建设地方债务监测监管体系。强化专项债券“借用管还”全生命周期管理,加强专项债券还本付息资金管理,规范专项债券投资项目形成资产管理。完善全口径地方债务监测机制、风险预警和应急处置机制,坚决遏制隐性债务增量,妥善化解存量。用足用好中央化债政策资金,有效化解存量隐性债务、棚改债务、拖欠企业账款等。按期完成融资平台压降任务,严禁通过各类企事业单位新增隐性债务。加强国有企业债务约束和经营风险管理,确保融资平台如期清零。
持续防范化解中小金融机构风险。坚持“一行一策”精准治理,深化地方中小金融机构改革化险,推进高风险金融机构处置化险,有效压降高风险机构数量。持续监测全省地方金融机构不良贷款变化形势,及早干预防止“健康机构”突变为高风险机构。压降非银金融机构风险资产规模,稳妥审慎推动高风险农合机构化险,基本实现动态清零。强化省级统筹协调,提升地方中小金融机构不良资产清收处置效率。
第六十六节 推进治理体系和治理能力现代化
坚持系统治理、依法治理、综合治理、源头治理,健全党组织领导的自治、法治、德治相结合的城乡基层治理体系,完善共建共治共享的社会治理制度,推进社会治理现代化。
夯实基层社会治理根基。强化党建引领基层治理和基层政权建设,推动社会治理和服务重心向基层下移。全面实施乡镇(街道)履行职责事项清单,健全村(社区)工作事项准入制度。开展社区治理试点,统筹协调属地资源力量参与基层治理。加强基层服务管理力量配置,完善服务设施和经费保障机制。加强基层治理平台建设,推进网上网下协同治理。发挥市民公约、村规民约等作用,促进家庭家教家风建设。完善凝聚服务群众工作机制,引导各方有序参与社会治理。加强社会工作者队伍建设,提高专业化服务水平。进一步规范和提升12345热线服务,推动“民有所呼、我有所应”。
提升新兴领域治理效能。加强新经济组织、新社会组织、新就业群体党的建设,深化新兴领域党的组织覆盖和工作覆盖。发挥群团组织在社会治理中的作用,改进各类社会群体服务管理。巩固提升非公有制企业党建工作质量,分类推进混合所有制企业党建工作。健全商圈楼宇和园区党建体制。加强社会组织培育管理,推动行业协会商会加强党的建设。加强志愿服务组织管理,健全志愿服务体系。打造“1+10+N”新就业群体综合服务网络,加强新就业群体服务管理和关心关爱。
有效维护社会安全稳定。坚持和发展新时代“枫桥经验”,完善正确处理新形势下人民内部矛盾机制,深入推动矛盾纠纷源头化解、多元化解、有序化解。健全人民建议征集制度,畅通和规范群众诉求表达、利益协调、权益保障通道。优化社会心理服务体系和危机干预机制。推进信访工作法治化、规范化、信息化建设,促进信访问题源头治理、合理诉求有效化解。加快综治中心规范化建设。深化社会治安整体防控体系和能力建设,落实维护社会稳定责任,健全扫黑除恶常态化机制,加大预防和打击电信网络诈骗、毒品犯罪等力度。加强自发性聚集活动安全管理,有效预防和处置群体性事件。加强无人机驾驶航空器整体防控,提升预警和反制能力。健全重大舆情和突发事件网上舆论引导机制,推进“清朗”“净网”专项行动,营造风清气正的网络空间。
第十七章 坚持和加强党的全面领导 凝心聚力实现规划目标任务
实现“十五五”规划目标,必须坚持党的全面领导,提高党领导经济社会发展能力和水平,充分调动一切积极因素,广泛团结一切可以团结的力量,形成推进中国式现代化山西实践的强大合力。
第六十七节 坚决维护党中央权威和集中统一领导
深入学习贯彻习近平新时代中国特色社会主义思想,持续用党的创新理论统一思想、统一意志、统一行动,深刻领悟“两个确立”的决定性意义,增强“四个意识”、坚定“四个自信”、做到“两个维护”。全面贯彻落实习近平总书记对山西工作的重要讲话重要指示精神,健全习近平总书记重要指示批示办理闭环工作机制,推进政治监督具体化精准化常态化,发挥巡视巡察利剑作用,确保党中央决策部署落到实处。发展党内民主,健全和落实民主集中制,严格执行请示报告制度,做到科学决策、民主决策、依法决策。
坚决贯彻落实省委决策部署,强化党对规划实施全过程的领导,将党的政治优势、组织优势和社会主义集中力量办大事的制度优势转化为推进规划实施的强大动力和根本保证。完善党中央重大决策部署落实机制,加强规划实施的统筹协调和指导推动,促进形成分工明确、协同联动、广泛参与的规划实施工作格局,确保上下贯通、执行有力。各级规划中期评估、总结评估和规划实施中的重大情况及时向各级党委请示报告,各级各部门要把相关目标任务落实情况作为年度重要工作向各级党委党组织报告。充分发挥全面从严治党引领保障作用,把完善党和国家监督体系融入规划实施之中。
第六十八节 持之以恒推进全面从严治党
坚持以党的自我革命引领社会革命,全面落实新时代党的建设总要求,增强党的政治领导力、思想引领力、群众组织力、社会号召力。
激发干部队伍内生动力活力。坚持正确用人导向,坚持把政治标准放在首位,大力选拔政治过硬、敢于担当、锐意改革、实绩突出、清正廉洁的干部,加大年轻干部和专业化干部培养、选拔、使用力度,着力加强各级领导班子建设,优化干部队伍结构。进一步完善高质量发展考核体系和干部政绩考核评价体系,推动树立和践行正确政绩观。构建分级分类党员、干部教育培训体系,建强用好各级党校,提高党员、干部队伍现代化建设本领。严管厚爱结合、激励约束并重,推进干部能上能下常态化。
推进作风建设常态化长效化。统筹推进各领域基层党组织建设,增强党组织政治功能和组织功能,发挥党员先锋模范作用。锲而不舍落实中央八项规定精神,狠刹各种不正之风。深入开展整治形式主义为基层减负工作。将厉行节约反对浪费要求融入各地各部门“十五五”规划制定执行和年度工作谋划落实全过程。纵深推进清廉山西建设,深化权力运行制约体系建设,加强新时代山西廉洁文化体系建设,营造风清气正的政治生态。
完善党和国家监督体系。持续深化纪检监察体制改革,加强对权力配置、运行的规范和监督。推动健全主体明确、要求清晰的全面从严治党责任体系,持续完善“两个责任”贯通推进机制,突出加强对“一把手”等关键少数和年轻干部等重点群体的监督,深入推进政治监督具体化精准化常态化,切实发挥巡视利剑作用。持续完善一体推进不敢腐、不能腐、不想腐工作机制,坚决打好反腐败斗争攻坚战、持久战、总体战。
第六十九节 推进社会主义民主法治建设
坚定不移走中国特色社会主义政治发展道路,坚持党的领导、人民当家作主、依法治国有机统一,巩固和发展生动活泼、安定团结的政治局面。
发展全过程人民民主。坚持好、完善好、运行好人民代表大会制度,确保国家机关依法行使权力、履行职责,确保人民群众民主权利、合法权益得到维护和实现。坚持和完善中国共产党领导的多党合作和政治协商制度,加强人民政协专门协商机构建设,加强各种协商渠道协同配合,推进协商民主广泛多层制度化发展。健全基层民主制度,保障人民依法管理基层公共事务和公益事业。健全吸纳民意、汇集民智工作机制。促进人权事业全面发展。完善大统战工作格局,支持民主党派、工商联和无党派人士履行职能、发挥作用,加强党外代表人士队伍建设,完善党外人士选育管用机制。更好发挥工会、共青团、妇联等群团组织作用,加强产业工人队伍建设、青少年发展、妇女儿童事业发展政策保障。铸牢中华民族共同体意识,推进中华民族共同体建设。坚持我国宗教中国化方向,加强宗教事务治理法治化。做好对口援疆工作。做好港澳台侨和海外统战工作,探索打造“根魂梦”教育基地。
全面推进法治山西建设。协同推进科学立法、严格执法、公正司法、全民守法。保证全面有效实施宪法法律,统筹做好地方性法规的立改废等工作,加强重点领域、新兴领域立法,加大“小切口”立法探索力度。扎实推进法治政府建设,全面落实行政规范性文件备案审查,严格行政决策合法性审查。提升执法司法工作智能化水平,强化跨部门执法司法协同和监督。规范司法权力运行,完善司法公正实现和评价机制。强化检察监督,加强公益诉讼。依法保障人身权、财产权、人格权,健全规范涉企执法长效机制,防止和纠正违规异地执法、趋利性执法。深化审判权和执行权分离改革,健全执行体制。加强领导干部依法办事监督检查,完善综合性法治评价工作机制。加快涉外法治体系和能力建设。
第七十节 完善规划实施保障机制
落实国家发展规划法,加强对本规划实施的组织、协调和督导,建立健全规划实施监测评估、政策保障和监督机制。
严格落实实施主体责任。建立健全规划实施机制,明确各项任务分工,各地区各部门要制定可操作可评估的具体实施方案,对约束性指标和公共服务、生态环保、安全保障等任务,强化责任分解落实。对预期性指标和产业发展、结构调整等任务,创造良好政策环境、体制环境和法治环境。细化规划重大工程项目清单,分类推进单体项目、打捆项目落地实施,“十五五”期间开展前期工作和研究论证的项目,条件成熟的按程序推动开工建设。
形成统一规划体系合力。统筹各级各类规划编制,依据省级发展规划同步部署、同步编制、同步实施一批省级专项规划。精简数量、提高质量,根据实际建立完善市、县全口径规划编制目录清单,避免交叉重复、增加基层负担。健全工作协同机制,规范各类规划衔接报审程序,报请省委、省政府批准的规划须经省级发展改革部门与省级发展规划进行衔接,市级发展规划须按程序报送省级发展改革部门进行衔接并做好落实。年度计划要滚动落实规划各项任务,将规划主要指标分解纳入年度计划指标体系并做好跨年度平衡。
强化各类政策协同保障。增强宏观政策取向一致性和有效性,优化完善预期管理工作机制。健全发展规划与宏观政策协同机制。将发展规划作为实现政策取向一致性评估的重要依据,确保各类政策发力方向符合发展规划要求。强化中期财政机制和年度预算安排对规划实施的财力保障,财政资金优先投向规划确定的重点任务和重大工作项目。金融政策要积极支持规划确定的重点领域和薄弱环节。坚持项目跟着规划走、资金和要素跟着项目走、监管跟着项目和资金走,加快规划确定的重大工程项目审批,优化保障规划选址、用地和资金需求。
健全实施监测评估机制。开展规划实施情况动态监测、中期评估和总结评估,中期评估和总结评估情况按程序提请省委常委会会议审议,并依法向省人民代表大会常务委员会报告规划实施情况,自觉接受人大监督。发挥纪检监察机关和审计机关对规划实施的监督作用。把发展规划实施情况纳入各有关部门、各级领导班子和领导干部评价体系,作为改进政府工作的重要依据。需要对本规划进行调整时,由省政府提出调整方案,报省人民代表大会常务委员会批准。
实现“十五五”规划目标意义重大、任务艰巨、前景光明。全省上下要更加紧密地团结在以习近平同志为核心的党中央周围,坚持以习近平新时代中国特色社会主义思想为指导,牢记嘱托、感恩奋进,顽强拼搏、真抓实干,坚定不移推动高质量发展,奋发有为深化全方位转型,奋力谱写三晋大地推进中国式现代化新篇章。
来源:山西省人民政府





