4月17日,工信部等五部门联合印发《工业产品绿色设计指南(2026年版)》。其中,围绕汽车、工程机械、机床、轴承、风电装备、氢能装备、光伏、锂电池、家用电器;包装、洗涤用品、纺织、生物制造、甲醇、轮胎等行业,针对绿色设计重点方向,开发技术先进、经济可行、供需适配的绿色设计解决方案,形成一批可复制可推广的绿色设计解决方案典型示例。
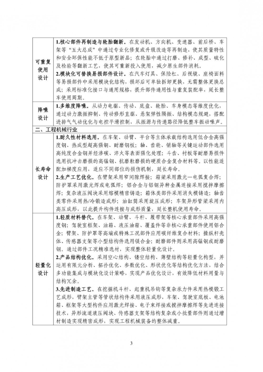
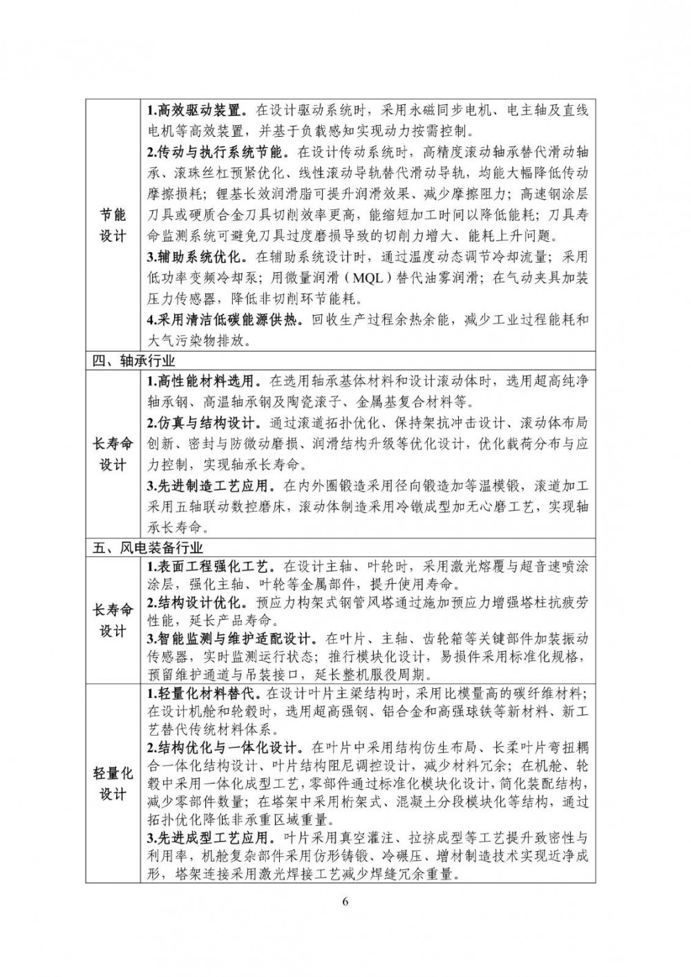
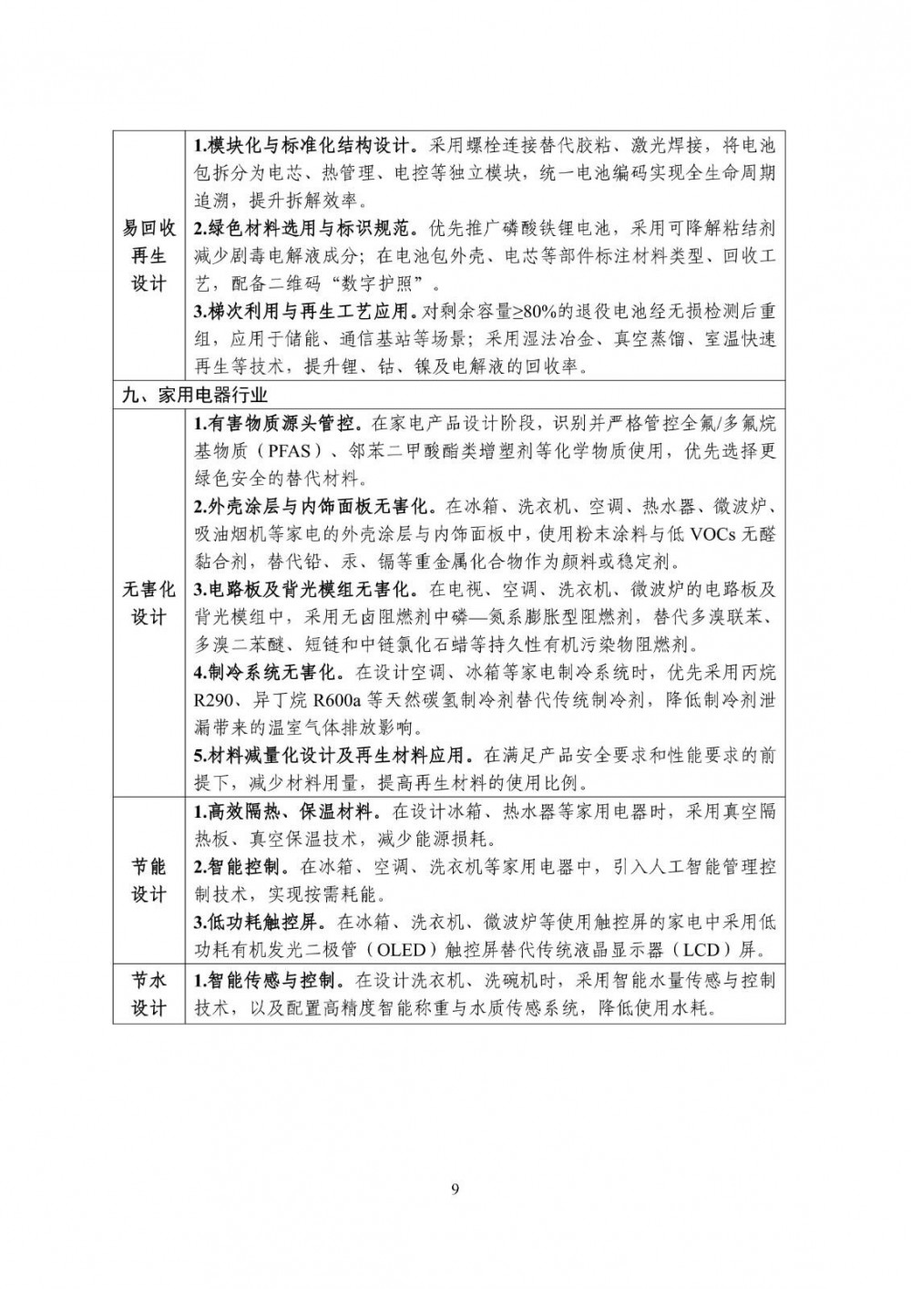
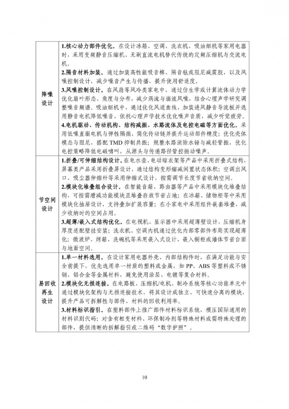
在实践中要求,针对产品全生命周期各环节特点,聚焦长寿命、无害化、轻量化、节能、节水、节材、降噪、节空间、易回收再生、可重复使用、零碳等绿色设计重点方向,结合重点行业需求,开发推广绿色设计解决方案,拓展典型应用场景,构建完善工业产品绿色设计体系架构。
原文如下:
工业和信息化部办公厅 国家发展改革委办公厅 教育部办公厅 生态环境部办公厅 市场监管总局办公厅关于印发《工业产品绿色设计指南(2026年版)》的通知
工信厅联节〔2026〕15号
各省、自治区、直辖市及计划单列市、新疆生产建设兵团工业和信息化主管部门、发展改革委、教育厅(局)、生态环境厅(局)、市场监管局(厅、委),有关行业协会:
现将《工业产品绿色设计指南(2026年版)》印发给你们,请结合实际抓好贯彻落实。
附件:工业产品绿色设计指南(2026年版).pdf
工业和信息化部办公厅
国家发展改革委办公厅
教育部办公厅
生态环境部办公厅
市场监管总局办公厅
2026年4月1日
























