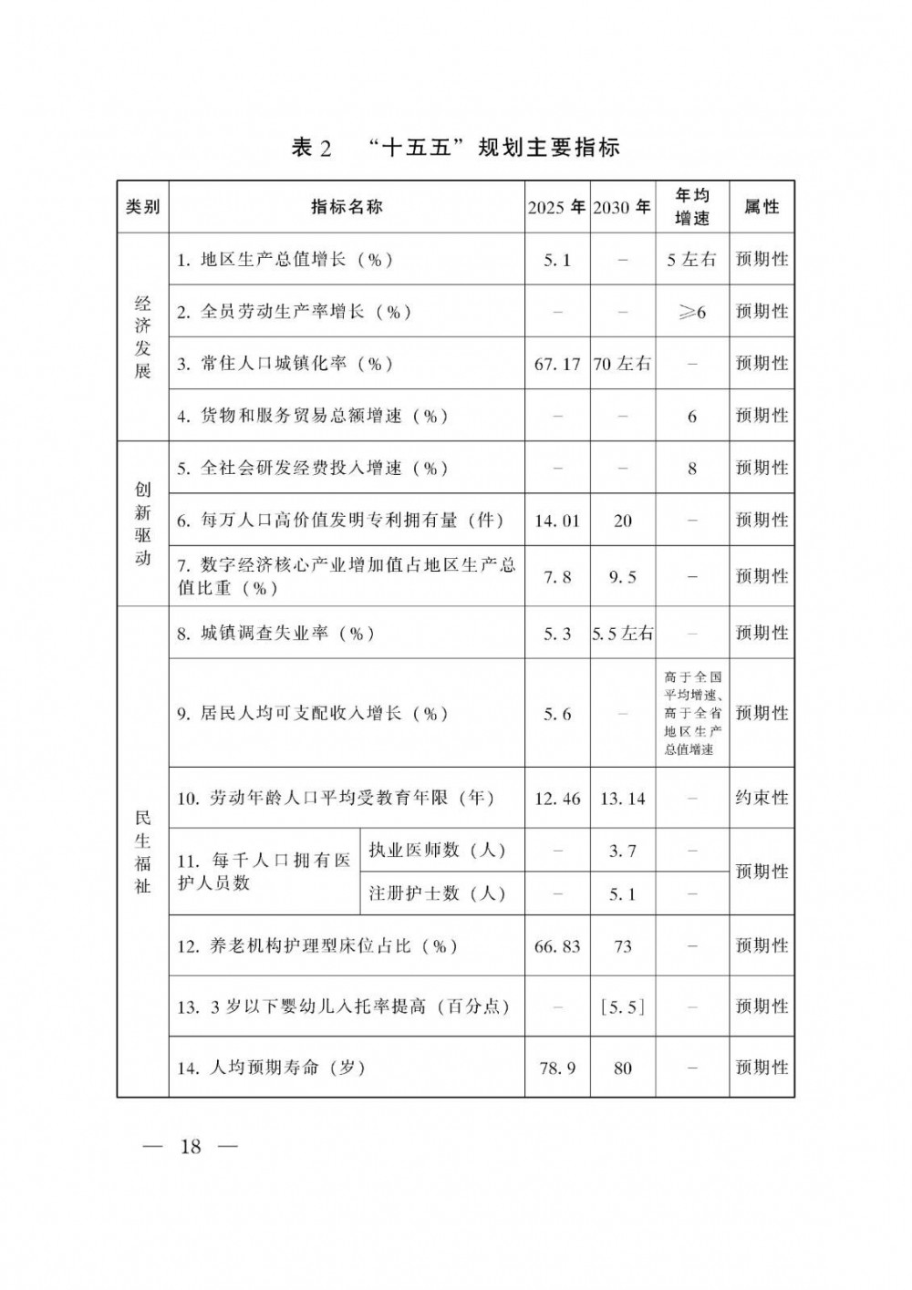
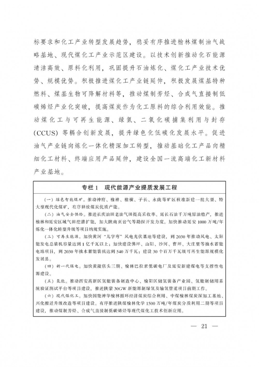
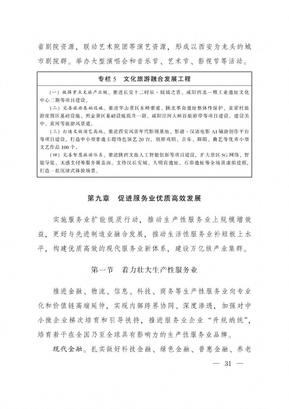
4月13日,陕西省人民政府发布关于印发全省国民经济和社会发展第十五个五年规划纲要的通知。
规划纲要明确,有序发展抽水蓄能和锂电池、全钒液流、压缩空气等新型储能,推动“新能源+储能”协同发展。到2030年可再生能源装机规模达到1.2亿千瓦,省内自用非化石能源装机占比达到60%左右。
推进储能基础设施建设,构建适应新型电力系统稳定运行的多元储能体系。
推进铜川350兆瓦/1400兆瓦时压缩空气储能、宝鸡300兆瓦/1200兆瓦时混合储能电站、商洛全钒液流储能电池等项目建设。
加快抽水蓄能电站等项目建设,完善骨干网架和跨省联网通道,打造中西部地区重要的储能基地。
原文如下:
陕西省人民政府关于印发全省国民经济和社会发展第十五个五年规划纲要的通知
各市、县、区人民政府,省人民政府各工作部门、各直属机构:
《陕西省国民经济和社会发展第十五个五年规划纲要》已经省十四届人大四次会议批准,现印发给你们,请认真贯彻实施。
附件:陕西省国民经济和社会发展第十五个五年规划纲要.pdf
陕西省人民政府
2026年4月2日





































