近日,甘肃省人民政府印发甘肃省国民经济和社会发展第十五个五年规划纲要的通知。
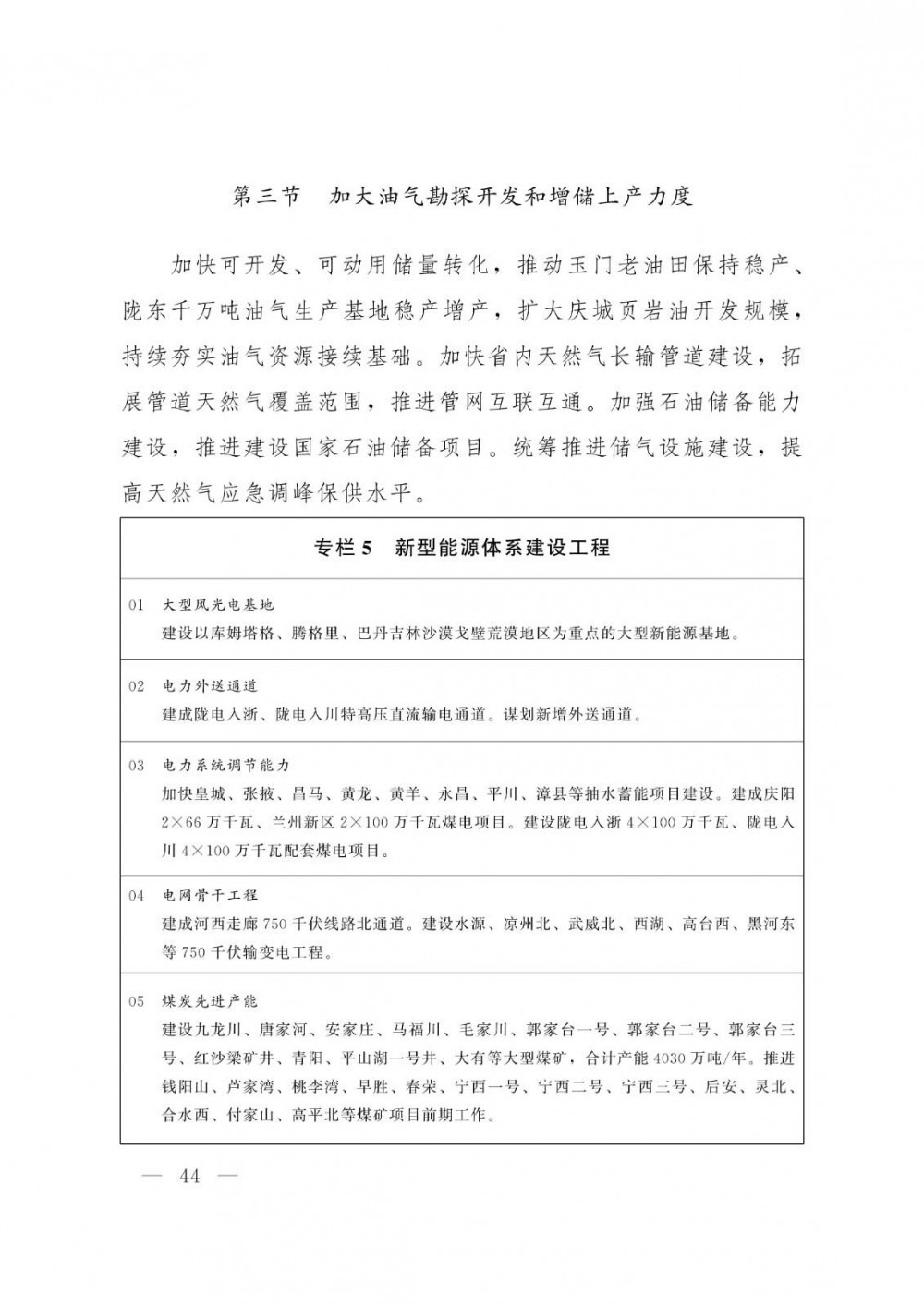
《纲要》指出:科学布局抽水蓄能电站,实现首台机组并网发电。在风光资源富集区域、大型风光电外送基地、电力负荷中心,谋划布局一批生态友好、建设条件成熟的抽水蓄能电站。加快推进新型储能基地建设,在以“沙戈荒”为重点的大型风电光伏基地合理规划电源侧新型储能,在大规模新能源汇集、特高压直流接入等关键电网节点建设电网侧独立储能,在工业园区、商业综合体、光储充放一体化充电站等场景推广用户侧新型储能。开展全钒液流、压缩空气、重力、飞轮、超级电容等多种技术路线试点示范,推动新型储能规模化、多元化发展,到2030年装机达到1500万千瓦。
原文如下:































































































































































