2026年4月7日,吉林省人民政府发布关于印发《吉林省省级零碳园区建设方案》的通知,文件明确提出,积极开发利用园区及周边可再生能源,推广以高比例绿电直供为主的供电模式,园区内符合条件的负荷优先采取绿电直连、公网绿电专变等模式满足电力需求,因地制宜发展增量配电网,科学配置新型储能,鼓励参与绿证绿电交易,不断提升绿电就近消纳与自主平衡能力。
到2030年,建成10个左右省级零碳园区。
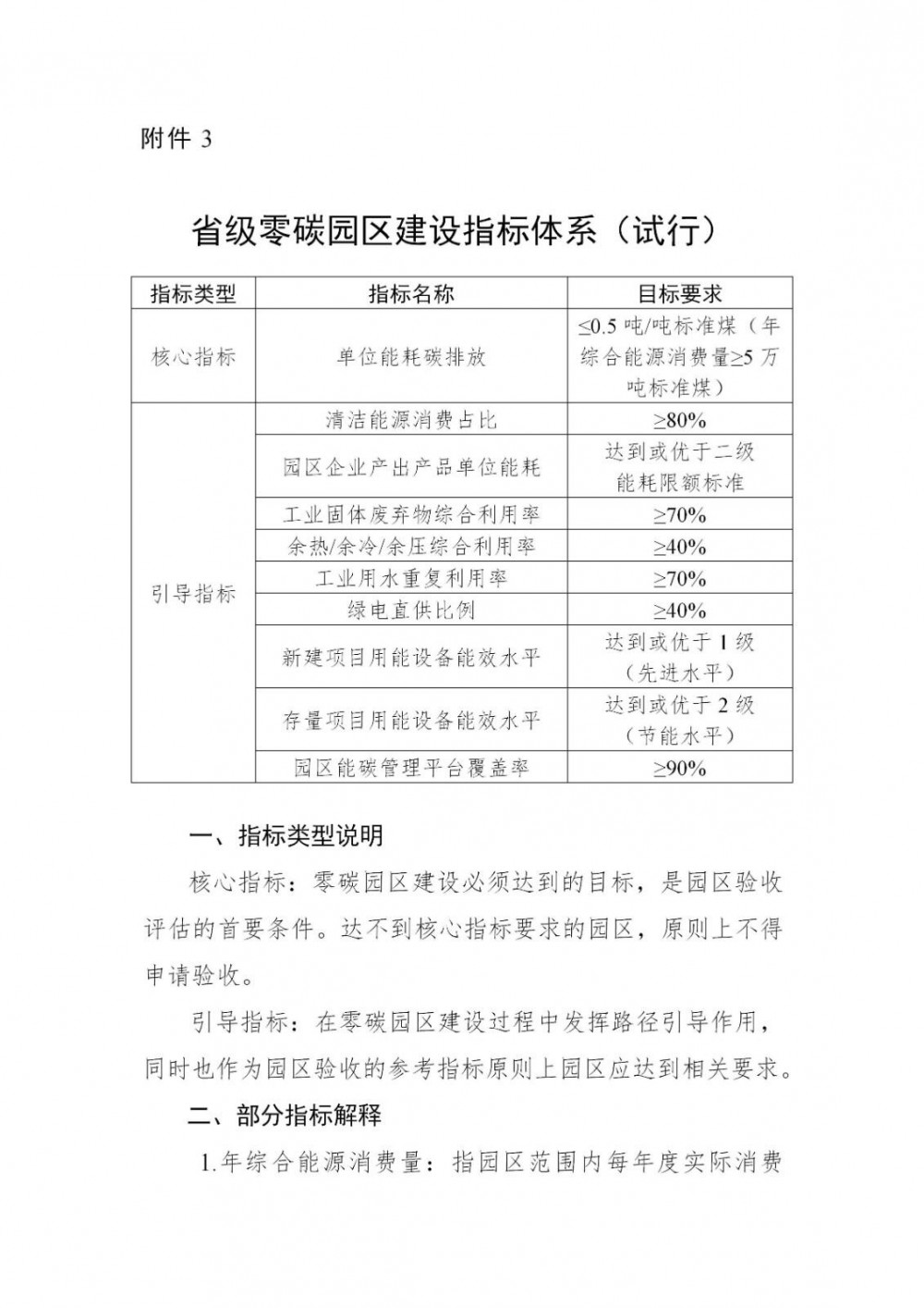
原文如下:
省发展改革委 省工业和信息化厅 省能源局关于印发《吉林省省级零碳园区建设方案》的通知
吉发改环资联〔2026〕
各市(州)发展改革委(能源局)、工业和信息化局,长白山管委会经发局,梅河口市发展改革局、工业和信息化局;省直相关部门单位:
按照省委、省政府关于零碳园区建设工作部署,为积极稳妥推进碳达峰,加快经济社会发展全面绿色转型,省发展改革委、省工业和信息化厅、省能源局制定了《吉林省省级零碳园区建设方案》,请结合实际抓好落实。
附件:吉林省省级零碳园区建设方案.docx
省发展改革委
省工业和信息化厅
省能源局
2026年3月26日
























