能源圈获悉,近日,河南省发展和改革委员会印发2026年河南省重点建设项目名单的通知。
据介绍,2026年省重点项目1418个、总投资约3.2万亿元,力争年度完成投资1万亿元以上。
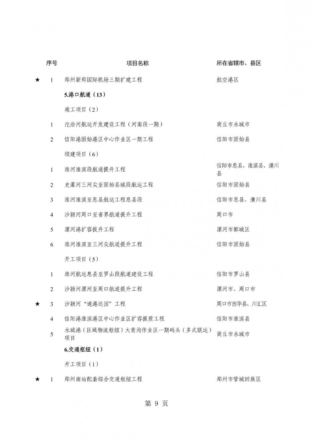
从分项目类型看,竣工项目249个,续建项目468个,新开工项目700个,前期项目1个。
其中包括储能电站、抽水蓄能项目、压缩空气储能、源网荷储项目等共36个储能相关项目。

附项目清单原文:
河南省发展和改革委员会
关于印发2026年河南省重点建设项目名单的通知
各省辖市发展改革委,济源示范区发展改革和统计局,航空港区发展和统计局,省直和中央驻豫有关单位:
经省政府同意,现将2026年河南省重点建设项目名单印发给你们。2026年省重点项目1418个、总投资约3.2万亿元,力争年度完成投资1万亿元以上。各地各有关单位要聚焦“1+2+4+N”目标任务体系,把重点项目建设作为加快建设现代化产业体系的有效载体,作为纵深推进融入服务全国统一大市场、推进高质量发展的强力抓手,从项目切入、以项目推动、用项目支撑,完善重点项目协调推进机制,在审批服务、要素保障、进展调度、问题协调等方面靠前发力、持续用力,切实营造良好建设环境,保障每一个省重点项目顺利实施,为圆满完成全年目标任务提供强力项目支撑。
各省辖市和济源示范区、航空港区及省行业主管单位,要强化责任意识,对标项目年度建设目标抓好建设责任细化分解和督促落实;要强力推动省领导牵头推进重点项目“双百工程”,确保每一个省重点项目都有一名领导同志负责牵头推进;要用好重大项目“月调度”“白名单”“核查”工作机制,坚持问题导向,及时帮助项目单位化解项目建设中的矛盾和问题,着力保障不间断施工,为项目顺利实施营造良好外部环境。
各级行政审批服务部门,要把最大程度服务项目单位建设需求作为工作标准,按照深化“放管服”改革和优化投资项目审批要求,在省重点项目建设领域大胆尝试,积极推行“容缺办理”“多评合一”“一网通办”等措施,持续优化流程、压缩时限、提升效率,全力为项目加快实施创造条件。各级发展改革、财政、自然资源、生态环境、住房城乡建设、金融等要素资源保障单位,要按照“有限资源保重点”的理念,主动对接项目需求,强化服务指导,出台优惠政策,努力把有限的土地、资金、环境容量、用能等要素资源,向省重点项目倾斜、集聚,为项目加快建设提供有力保障。
各重点项目建设单位,要切实承担起项目建设主体责任,严格遵守法律法规,依法履行建设手续,自觉接受行政监督,科学加强项目管理,积极筹措建设资金,着力抓好工程质量和安全生产,严格落实污染防控要求,推动项目尽早开工建设、加快进度、如期建成、早日见效,确保年度建设目标任务圆满完成;每月25日前,要通过河南省重点项目“挂图作战”平台系统,及时准确填报项目建设信息,客观真实反映项目进展,为各级党委、政府协调调度提供有效参考。
各级重点项目办、项目建设推进(服务)中心,要充分发挥统筹调度和协调服务职能,强化现场协调,实行专人服务,向项目单位公布服务人员、联系方式和服务事项,做好相关方面协调调度,及时发现、反映、解决好项目建设过程中的困难问题,要对所辖重点项目建设情况了如指掌,认真做好项目建设情况汇总、分析,督促指导重点项目单位圆满完成项目建设目标任务。
附件:2026年河南省重点建设项目名单.pdf
2026年3月30日



















































































