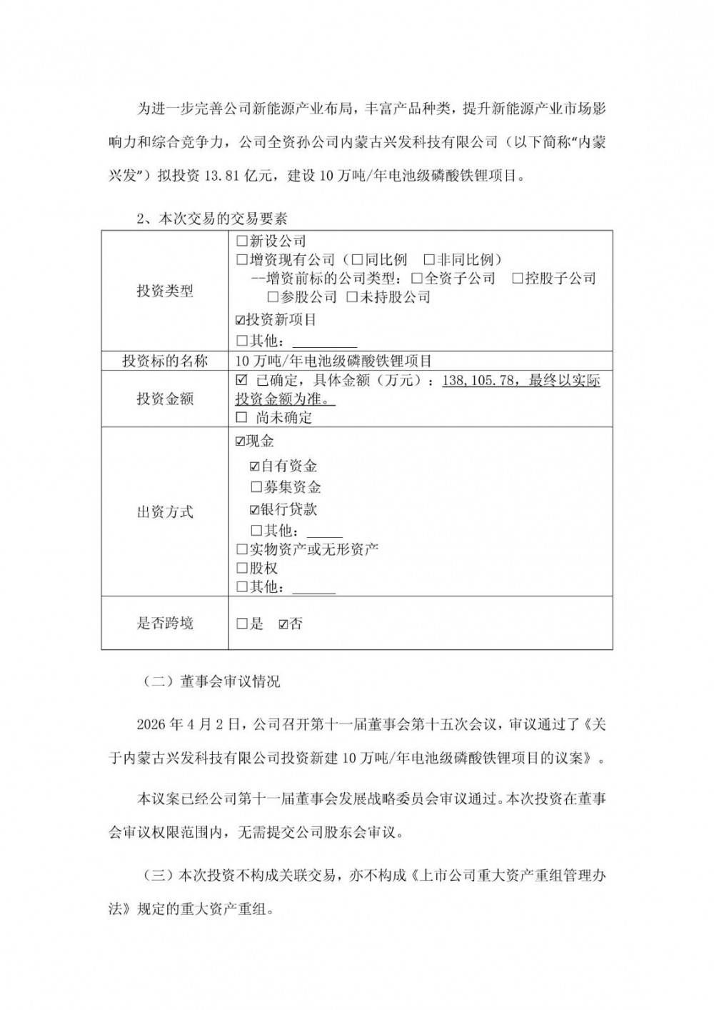
近日,兴发集团发布公告称,为进一步完善公司新能源产业布局,丰富产品种类,提升新能源产业市场影响力和综合竞争力,公司全资孙公司内蒙古兴发科技有限公司拟投资13.81亿元,建设10万吨/年电池级磷酸铁锂项目。
兴发集团表示,本次项目的实施,有利于进一步优化公司新能源产业布局、丰富产品矩阵,完善磷化工—新能源材料上下游一体化产业链,提升公司在新能源领域的市场影响力与综合竞争力,助力公司加快向高端新能源材料产业转型升级。
原公告如下:




近日,兴发集团发布公告称,为进一步完善公司新能源产业布局,丰富产品种类,提升新能源产业市场影响力和综合竞争力,公司全资孙公司内蒙古兴发科技有限公司拟投资13.81亿元,建设10万吨/年电池级磷酸铁锂项目。
兴发集团表示,本次项目的实施,有利于进一步优化公司新能源产业布局、丰富产品矩阵,完善磷化工—新能源材料上下游一体化产业链,提升公司在新能源领域的市场影响力与综合竞争力,助力公司加快向高端新能源材料产业转型升级。
原公告如下:




资讯来源:
免责声明: 本站内容转载自合作媒体、机构或其他网站的信息,转载此文仅出于传递更多信息的目的,但这并不意味着赞同其观点或证实其内容的真实性。本站所有信息仅供参考,不做交易和服务的根据。本站内容如有侵权或其它问题请及时告之,本网将及时修改或删除。凡以任何方式登录本网站或直接、间接使用本网站资料者,视为自愿接受本网站声明的约束。
上一篇: 两部门:引导供销合作社再生资源回收企业规
下一篇: 海希通讯全资孙公司签订4.2亿元储能系统
Copyright © 2025-2030 能源圈 版权所有
联系电话:18633565233
联系邮箱:nengyuanquanwang@163.com
冀ICP备2024050450号 冀公网安备13030202003761号 增值电信业务许可证:冀B2-20250646




