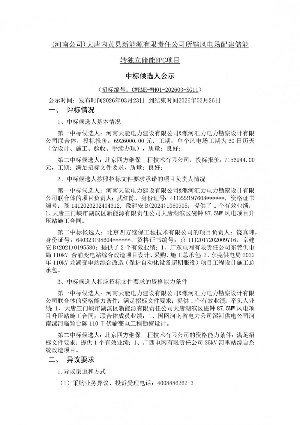
3月23日,大唐内黄县新能源有限责任公司所辖风电场配建储能转独立储能EPC项目中标候选人公示。
第一中标候选人为河南天能电力建设有限公司&漯河汇力电力勘察设计有限公司联合体,投标报价为6926000元;第二中标候选人为北京四方继保工程技术有限公司,投标报价为7156944元。

招标公告显示,虎风风电场项目规模95MW,配建储能30MW/60MWh,飒风风电场项目规模100MW,配建储能20MW/40MWh。
为提高风电场配建储能利用效率,根据《河南省新能源配建储能转为独立储能管理办法(豫发改电力【2024】807号)等文件要求,大唐虎风风电场、飒风风电场配建储能转为独立储能。
企业业绩要求,投标人须具有下列业绩中的其中一项:
投标人近5年(自2021年1月至投标截止日,以合同签订时间为准)须具有至少1个35kV等级及以上变电工程EPC已完工业绩;
投标人近5年(自2021年1月至投标截止日,以合同签订时间为准)须具有至少1个电压等级35kV及以上变电工程设计和投标人近5年(自2021年1月至投标截止日,以合同签订时间为准)须具有至少1个电压等级35kV及以上变电工程施工已完工业绩。
原公告如下:






