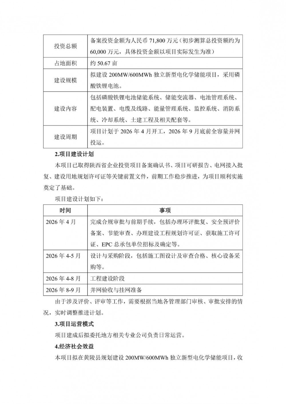
近日,天宏锂电发布公告称,为进一步发展公司独立储能项目,公司子公司陕西易简天宏科技有限公司拟投资建设易简天宏黄陵县200MW/600MWh独立储能项目。项目备案投资金额为人民币71,800万元(初步测算总投资额约为60,000万元,具体投资金额以项目实际发生为准),资金来源为企业自筹及银行贷款。
项目地点位于陕西省延安市黄陵县黄陵高新技术产业开发区,拟占地约50.67亩。本项目拟建设200MW/600MWh独立新型电化学储能项目,采用磷酸铁锂电池。包括磷酸铁锂电池储能系统、储能变流器、电池管理系统、配电装置、电缆及线路、能量管理系统、监控系统、消防系统、冷却系统、土建工程及相关配套等。
天宏锂电表示,本次投资对公司的整体偿债能力和财务状况的影响总体可控,不会导致公司出现重大偿债风险。本项目是公司在新能源储能领域的战略性布局,有利于优化公司产业结构。项目建成后将形成稳定的经营性现金流,提升公司长期盈利能力和抗风险能力,符合公司及全体股东的长远利益。
原公告如下:












