2026年3月6日,福建电力交易中心转发国网福建电力调控中心关于印发的福建两个细则文件,文件明确独立储能可参与多种有偿辅助服务获取收益。
《福建省电力辅助服务管理实施细则》指出,基本辅助服务包括基本一次调频、基本调峰、基本无功调节、基本转动惯量。有偿辅助服务包括有偿一次调频、自动发电控制(AGC)、低频调节、有偿调峰、有偿无功调节、自动电压控制(AVC)、旋转备用、有偿转动惯量、爬坡、稳定切机、黑启动、快速甩负荷(FCB),其中前六类均明确了独立储能参与提供服务。
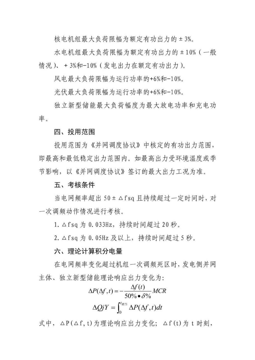
有偿一次调频:有偿一次调频补偿实际动作积分电量超过理论动作积分电量70%,补偿标准为600元/MWh。
低频调节:频率低于49.933Hz时,短时快速增加发电出力,1分钟内增发电量超过一次调频理论积分电量的80%,补偿标准为800元/MWh。
有偿调峰:最高10万元/台次;
超功率因素无功调节:补偿标准取30元/兆乏时;
调相运行服务:单台机组采用“容量补偿+调用补偿”的方式,调相容量补偿标准取20元/MWh,调相调用补偿标准,取30元/兆乏时;
AVC:补偿标准取0.5元/MWh;
独立新型储能旋转备用:补偿标准取10元/MWh,参与现货市场并网主体取50元/MWh,其余并网主体仍取10元/MWh;
有偿转动惯量:补偿标准按0.1元/MWh计算;
爬坡:补偿标准最高120元/兆瓦天,爬坡补偿:

稳定切机功能:补偿标准取10元/MW·月;
快速甩负荷(FCB):补偿标准取500元/MW·次;
黑启动:黑启动动作补偿标准,取2000元/MW·次;黑启动试验补偿标准为50元/MW·次;
有偿辅助服务补偿所需费用由并网主体按当月上网电量的比例分摊。
《福建省电力并网运行管理实施细则》提到,并网主体包括发电侧并网主体、可调节负荷和独立新型储能等。独立新型储能主要为福建省调直调及许可范围的电化学、压缩空气、飞轮等独立新型储能电站。具有法人资格的新型储能项目,可转为独立储能,作为独立主体参与电力市场。鼓励以配建形式存在的新型储能项目,通过技术改造满足同等技术条件和安全标准时,可选择转为独立储能项目。
自动发电控制(AGC)考核:独立新型储能应具备完善的AGC功能,并按要求投入闭环运行,调节性能满足要求。未按规定时间具备AGC功能或联调测试报告不满足调度机构要求,每月每万千瓦考核1万元。
原文如下:
转发国网福建电力调控中心关于印发《福建省电力辅助服务管理实施细则》《福建省电力并网运行管理实施细则》的通知
(调计〔2026〕29号)
各经营主体:
为保障福建省电力系统安全、优质、经济运行,以及电力市场有序运营,进一步规范福建省电力辅助服务管理及电力并网运行管理,根据《电力并网运行管理规定》(国能发监管规〔2021〕60号)、《电力辅助服务管理办法》(国能发监管规〔2021〕61号)、《发电机组进入及退出商业运营办法》(国能发监管规〔2023〕48号)以及国家相关政策文件有关规定,国网福建电力调控中心组织制定了《福建省电力辅助服务管理实施细则》《福建省电力并网运行管理实施细则》。制定过程充分征求各经营主体的意见建议,经福建省电力市场管理委员会审议通过,并经福建能源监管办最终审定。
现根据《国家能源局福建监管办公室关于福建省电力并网运行管理实施细则及福建省电力辅助服务管理实施细则的复函》相关要求,印发《福建省电力辅助服务管理实施细则》《福建省电力并网运行管理实施细则》。《国网福建电力关于修订福建省电力调峰、调频辅助服务市场规则及电力并网运行管理实施细则若干条款的通知》(闽电调〔2024〕386号)、《国网福建电力调控中心关于修订电力辅助服务管理实施细则中燃气机组启停调峰补偿条款的通知》(调计〔2025〕2号)、《国网福建电力调控中心关于修订电力辅助服务管理实施细则中有偿无功服务补偿条款的通知》(调计〔2025〕77号)同时废止,《福建省电力调峰辅助服务市场交易规则(试行)(2022年修订版)》(闽监能市场规〔2022〕37号)中止执行。
执行过程中有问题或工作建议请及时反馈。
国网福建电力调度控制中心
2026年2月28日













































































