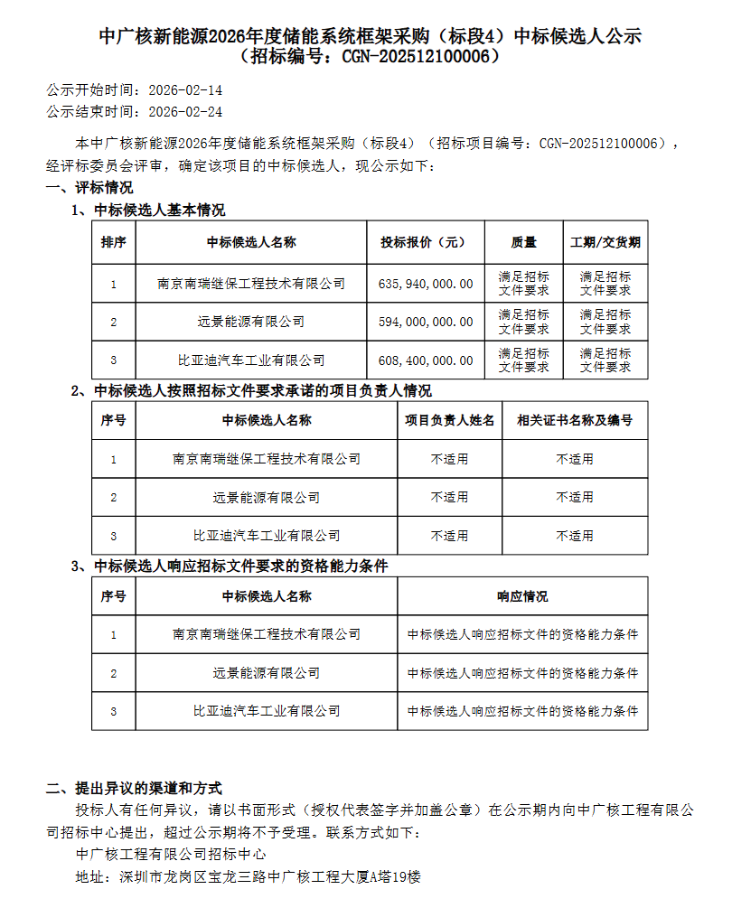
能源圈获悉,2月14日,中广核新能源2026年度储能系统框架采购(标段1-标段6)中标候选人公示。
远景能源、比亚迪、中车株洲所、科陆电子、南瑞继保、天诚同创6家企业入围,投标单价处于0.491-0.53元/Wh。
据招标公告中提到的授标原则:投标人必须同时参加六个标段的投标,且相同型号及技术要求的设备在不同标段中的报价相同。此次6家企业共6个投标报价。

其中,远景能源、比亚迪分别入围6个标段,中车株洲所入围3个标段,科陆电子、南瑞继保、天诚同创分别入围1个标段。
具体报价如下:

据12月12日公布的中广核新能源2026年度储能系统框架采购(标段1-标段6)招标公告,中广核新能源2026年度储能系统框架采购共划分为6个标段,每标段招标容量1.2GWh,6个标段总规模达到7.2GWh。(7.2GWh!中广核2026年度储能系统框采)
招标规模以及范围如下:

本次招标不限制单个储能单元的容量,招标方可根据项目容量及自身产品特点,选择技术性价比最优的产品进行投标;投标方的储能集成方案在满足标准规范要求的前提下,尽量减少占地。
单个项目储能设备的供货范围包括磷酸铁锂电池、电池管理系统(BMS)、能量管理系统、汇流设备、集装箱及其配套设施(含液冷温控机组、配电、消防、照明、视频监视等)、储能变流器、中压升压系统、集装箱之间的电力电缆及通信线缆(不包含35kV储能系统间连接电缆、35kV储能系统与升压站连接电力电缆与通讯光缆)、能量管理系统(能量管理系统及其协调控制器满足电力接入及电力调度的要求)。
框架合同的有效期自2026年1月至2027年1月。
授标原则:投标人必须同时参加六个标段的投标,且相同型号及技术要求的设备在不同标段中,不得出现不相同报价,否则将作废标处理。每个标段单独评标,但一家投标单位最多只能中一个标段,不得兼中。当六个标段中N个标段(N≥2)的第一名为同一投标人时,依据该N个标段总中标金额最低的原则确定各标段最终中标人。并且同一标段中,综合排名靠前的投标人未在本标段或其他标段中被推荐为第一中标候选人,则排名靠后的投标人不得在本标段中推荐为第一中标候选人。除因上述原则调整第一中标候选人外,其余中标候选人仍按综合排名顺序推荐。
附6个标段公告:












来源:中广核电子商务平台





