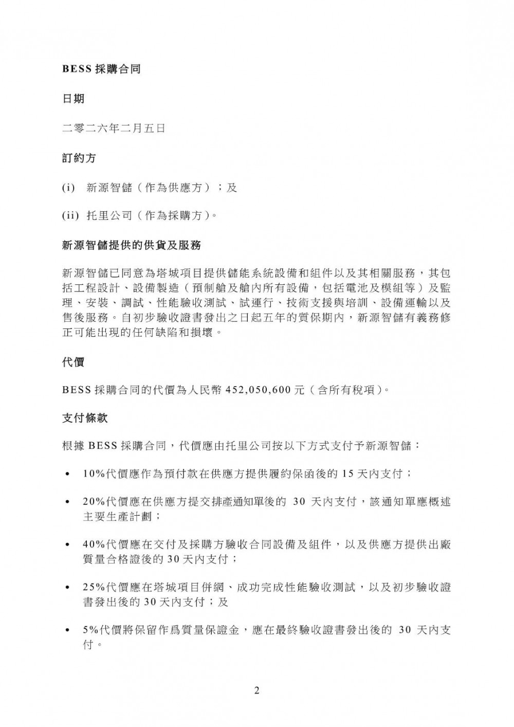
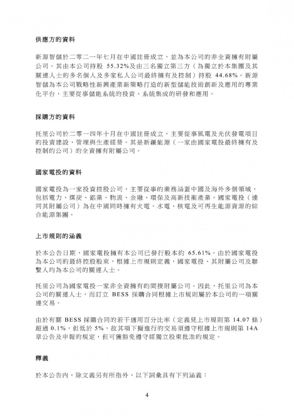
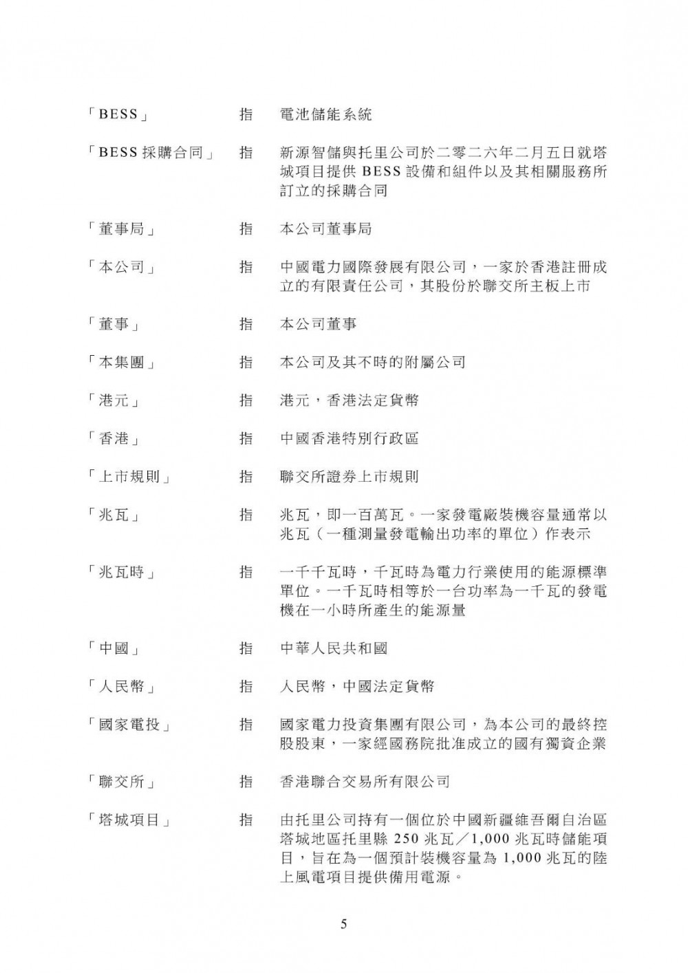
2月5日,中国电力发布公告称,本公司非全资拥有附属公司新源智储作为供应方与托里公司订立了一份BESS采购合同,据此新源智储将为塔城项目提供储能系统设备和组件以及其相关服务,代价人民币452,050,600元(约相等于507,922,000港元)。
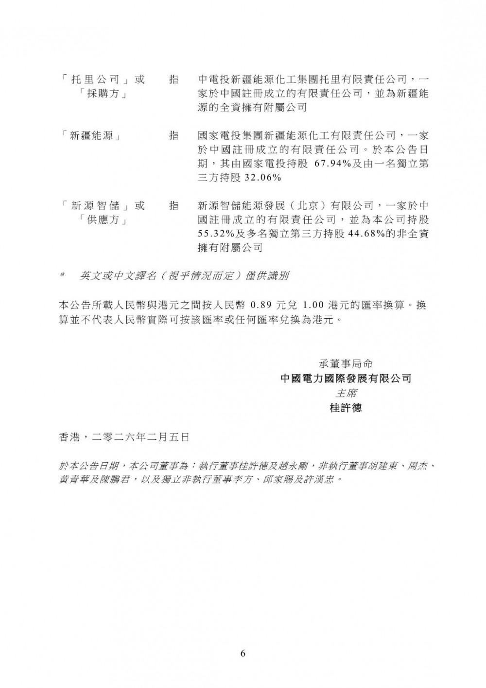
于本公告日期,国家电投拥有本公司已发行股本约65.61%。由于国家电投为本公司的最终控股股东,根据上市规则定义,国家电投、其附属公司及联系人均为本公司的关连人士。托里公司为国家电投一家非全资拥有的间接附属公司。
原公告如下:






2月5日,中国电力发布公告称,本公司非全资拥有附属公司新源智储作为供应方与托里公司订立了一份BESS采购合同,据此新源智储将为塔城项目提供储能系统设备和组件以及其相关服务,代价人民币452,050,600元(约相等于507,922,000港元)。
于本公告日期,国家电投拥有本公司已发行股本约65.61%。由于国家电投为本公司的最终控股股东,根据上市规则定义,国家电投、其附属公司及联系人均为本公司的关连人士。托里公司为国家电投一家非全资拥有的间接附属公司。
原公告如下:






资讯来源:
免责声明: 本站内容转载自合作媒体、机构或其他网站的信息,转载此文仅出于传递更多信息的目的,但这并不意味着赞同其观点或证实其内容的真实性。本站所有信息仅供参考,不做交易和服务的根据。本站内容如有侵权或其它问题请及时告之,本网将及时修改或删除。凡以任何方式登录本网站或直接、间接使用本网站资料者,视为自愿接受本网站声明的约束。
上一篇: 招标 | 山西大同市浑源县亨源洪200M
下一篇: 孚能科技预计2025年亏损5.8亿元-8
Copyright © 2025-2030 能源圈 版权所有
联系电话:18633565233
联系邮箱:nengyuanquanwang@163.com
冀ICP备2024050450号 冀公网安备13030202003761号 增值电信业务许可证:冀B2-20250646




