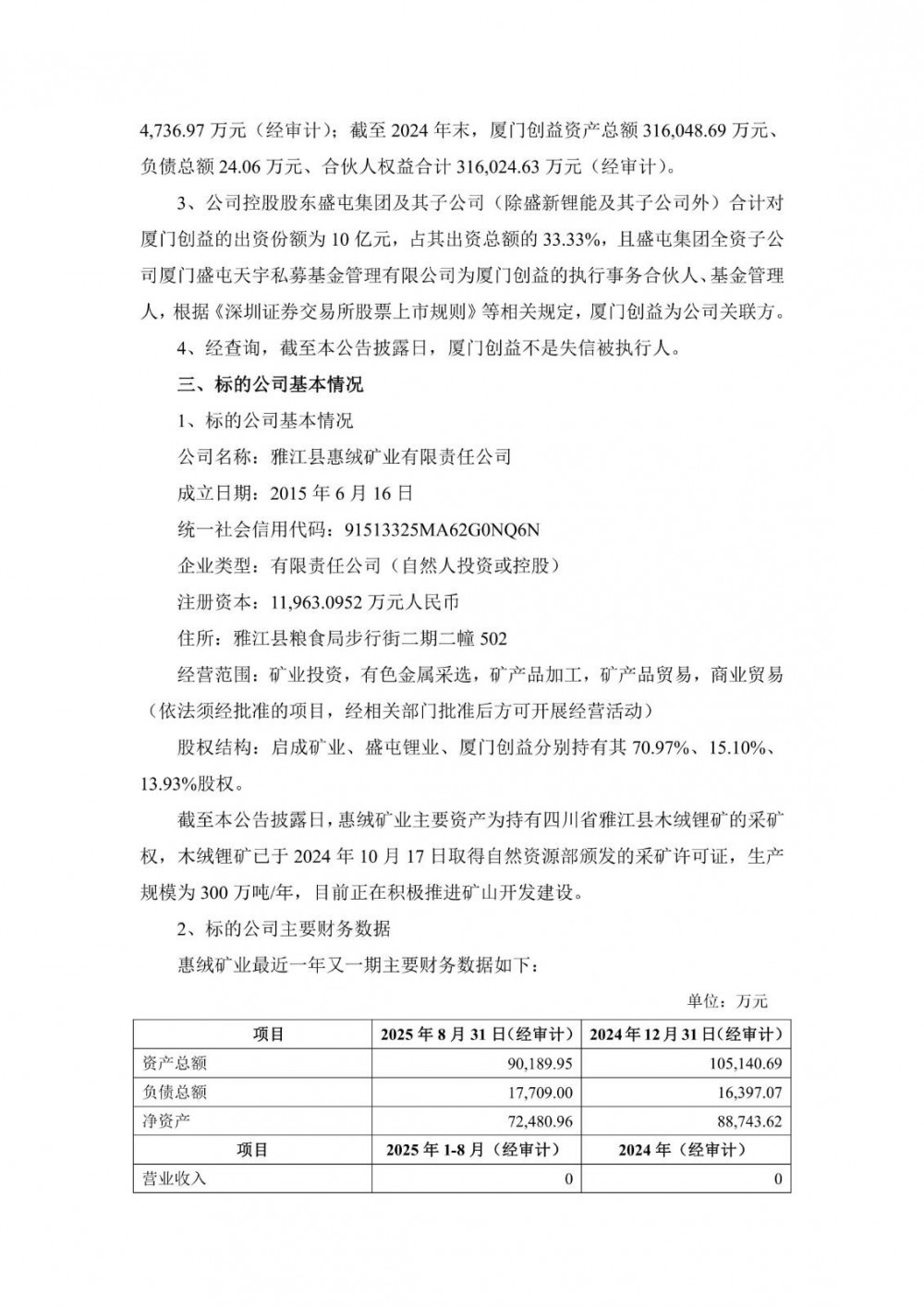
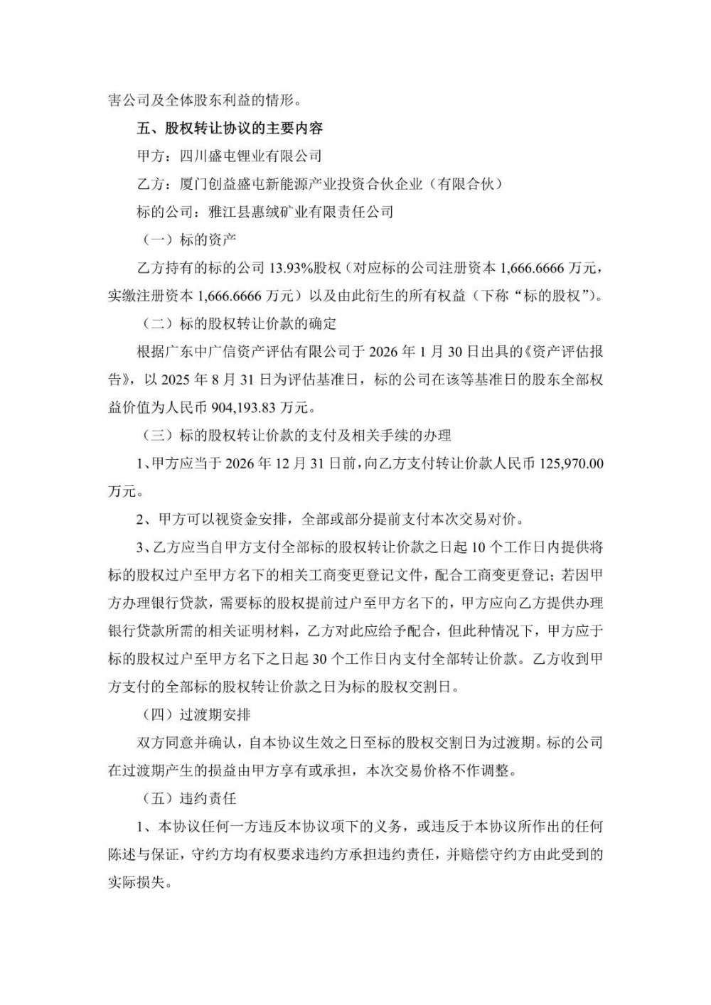
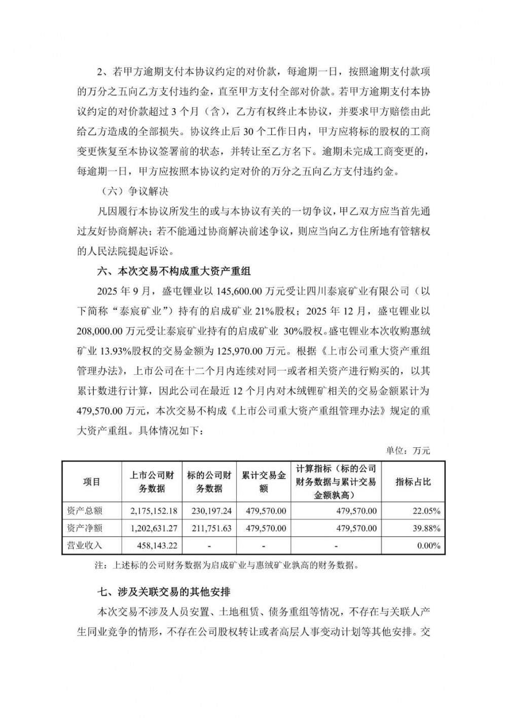
2月4日,盛新锂能发布公告称,公司全资子公司四川盛屯锂业有限公司拟以现金人民币125,970.00万元收购厦门创益盛屯新能源产业投资合伙企业(有限合伙)持有的雅江县惠绒矿业有限责任公司13.93%股权,本次交易完成后,公司将100%控股惠绒矿业。
随着全球新能源汽车和储能行业的快速发展,锂产品市场需求持续增长,锂资源战略地位日益凸显;同时随着全球范围内锂矿资源的开发力度不断加大,以及新建锂盐项目产能释放,锂盐行业竞争逐渐加剧,因此拥有持续稳定且低成本的锂资源供应保障将成为锂盐生产企业的核心竞争力,对锂盐生产企业的长期稳定发展至关重要。盛新锂能作为领先的锂盐生产企业,跟随行业的快速发展也在不断扩大锂盐产能,因此需要更多优质的锂矿资源保障原材料的稳定供应,一方面公司大力保障自有在产矿山项目稳定高效生产,另一方面公司持续在全球范围内积极寻求优质的锂资源项目,不断加大锂资源储备,持续提升锂矿原料的自给率。
木绒锂矿拥有优质的锂矿资源和良好的开发前景,为自然资源部新一轮找矿突破战略行动的重要成果之一。盛新锂能本次收购惠绒矿业股权完成后,公司将完全掌握对木绒锂矿的控制权。公司将充分发挥在四川高海拔地区开发锂矿项目的经验,积极推进木绒锂矿开发建设,尽快实现公司锂矿资源自给率的显著提升,并形成稳定可靠的资源供给体系。
此外,全球锂盐加工产能主要集中在中国,但上游锂矿资源供应高度依赖澳大利亚、南美等海外地区,根据中国有色金属工业协会锂业分会数据,2024年中国锂盐企业约60%的原料依赖进口,供应链安全面临严峻挑战。盛新锂能本次进一步加大对木绒锂矿的控股权,将有效降低公司原料成本波动风险,并增强公司抵御地缘政治冲击的能力。
综上,本次交易有利于提升盛新锂能在新能源材料领域的竞争力,促进公司可持续发展。
原公告如下:





















