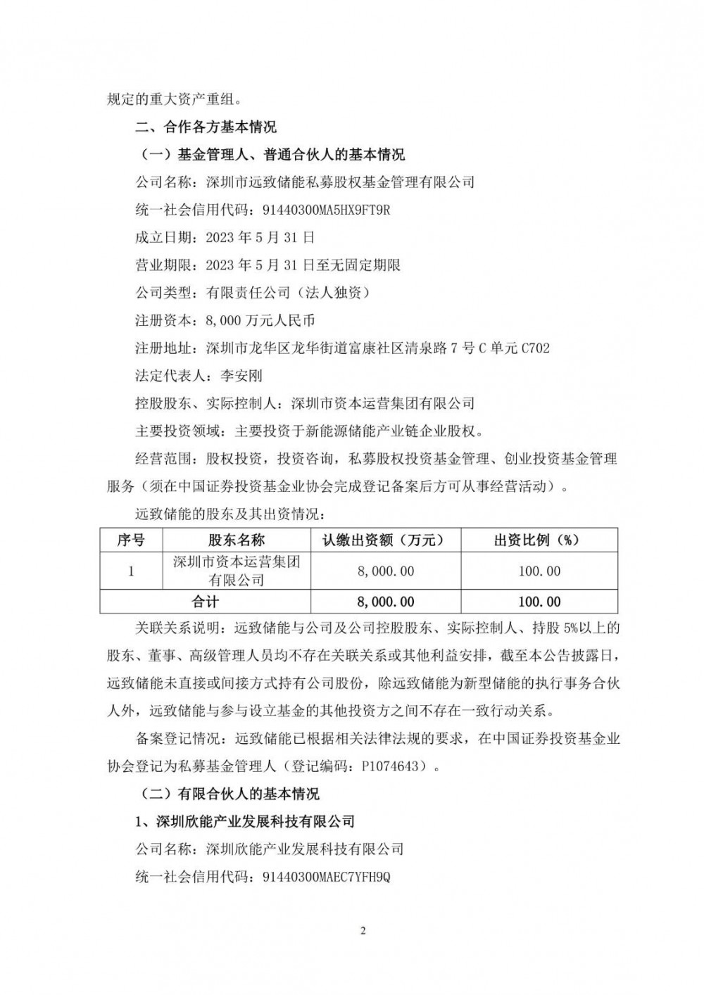
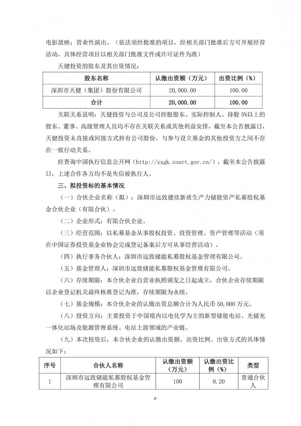
1月28日,欣旺达发布公告称,公司全资子公司深圳欣能产业发展科技有限公司拟与普通合伙人深圳市远致储能私募股权基金管理有限公司、有限合伙人深圳市新型储能产业股权基金合伙企业(有限合伙)(、有限合伙人深圳市天健投资发展有限公司签署《深圳市远致健欣新质生产力储能资产私募股权基金合伙企业(有限合伙)合伙协议》,拟共同投资深圳市远致健欣新质生产力储能资产私募股权基金合伙企业(有限合伙)(以设立时核准的名称为准,下同)。
该合伙企业认缴出资总额为人民币50,000万元,其中有限合伙人欣能科技认缴出资额为人民币10,000万元,认缴比例为20%;有限合伙人新型储能认缴出资额为人民币19,900万元,认缴比例为39.80%;有限合伙人天健投资认缴出资额为人民币20,000万元,认缴比例为40%;普通合伙人远致储能认缴出资额为人民币100万元,认缴比例为0.20%。以上出资方式均为人民币货币出资。专业投资机构远致储能担任远致健欣的私募基金管理人。投资方向主要为投资于以电化学为主的新型储能电站、光储充一体化站场及能源管理系统、电站上游领域的产业链。
欣旺达表示,本次全资子公司与专业投资机构共同投资设立合伙企业,是为了通过利用专业投资机构在储能领域的资源和优势,在合理控制风险的前提下开展产业投资业务,提升公司的竞争力和投资效益。本次投资与公司主营业务协同,有利于公司为新型储能产业链协同发展探索新路径,利用欣旺达的产业能力及资产运营能力,通过“资产+运营+产业”闭环模式,推动能源科技企业转型,开拓公司储能业务,提升公司综合竞争力,符合公司战略发展需求及全体股东的利益,不存在损害广大中小股东利益的情形。
原公告如下:




















