1月16日,万润新能发布公告称,公司全资子公司湖北宏迈高科新材料有限公司拟投资建设“7 万吨/年高压实密度磷酸铁锂项目”。本项目总投资金额为 107,906.59 万元(最终投资金额以实际投资为准),其中固定资产投资 69,541.76 万元,铺底流动资金 38,364.83 万元,资金来源为公司自筹资金。
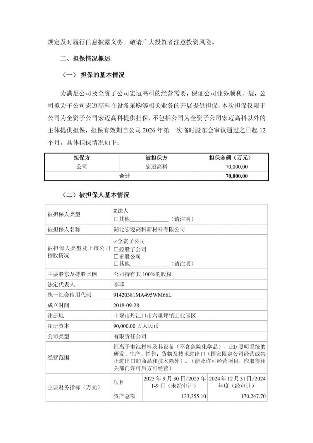
万润新能为该项目提供7亿元担保,截至目前公司及其控股子公司对外担保总额为36.08亿元,占最近一期经审计净资产的64.23%。
原公告如下:









1月16日,万润新能发布公告称,公司全资子公司湖北宏迈高科新材料有限公司拟投资建设“7 万吨/年高压实密度磷酸铁锂项目”。本项目总投资金额为 107,906.59 万元(最终投资金额以实际投资为准),其中固定资产投资 69,541.76 万元,铺底流动资金 38,364.83 万元,资金来源为公司自筹资金。
万润新能为该项目提供7亿元担保,截至目前公司及其控股子公司对外担保总额为36.08亿元,占最近一期经审计净资产的64.23%。
原公告如下:









资讯来源:
免责声明: 本站内容转载自合作媒体、机构或其他网站的信息,转载此文仅出于传递更多信息的目的,但这并不意味着赞同其观点或证实其内容的真实性。本站所有信息仅供参考,不做交易和服务的根据。本站内容如有侵权或其它问题请及时告之,本网将及时修改或删除。凡以任何方式登录本网站或直接、间接使用本网站资料者,视为自愿接受本网站声明的约束。
上一篇: 浙江低(零)碳园区建设实施方案:推动储能
下一篇: 科士达2025年净利润预计增长52.21
Copyright © 2025-2030 能源圈 版权所有
联系电话:18633565233
联系邮箱:nengyuanquanwang@163.com
冀ICP备2024050450号 冀公网安备13030202003761号 增值电信业务许可证:冀B2-20250646




