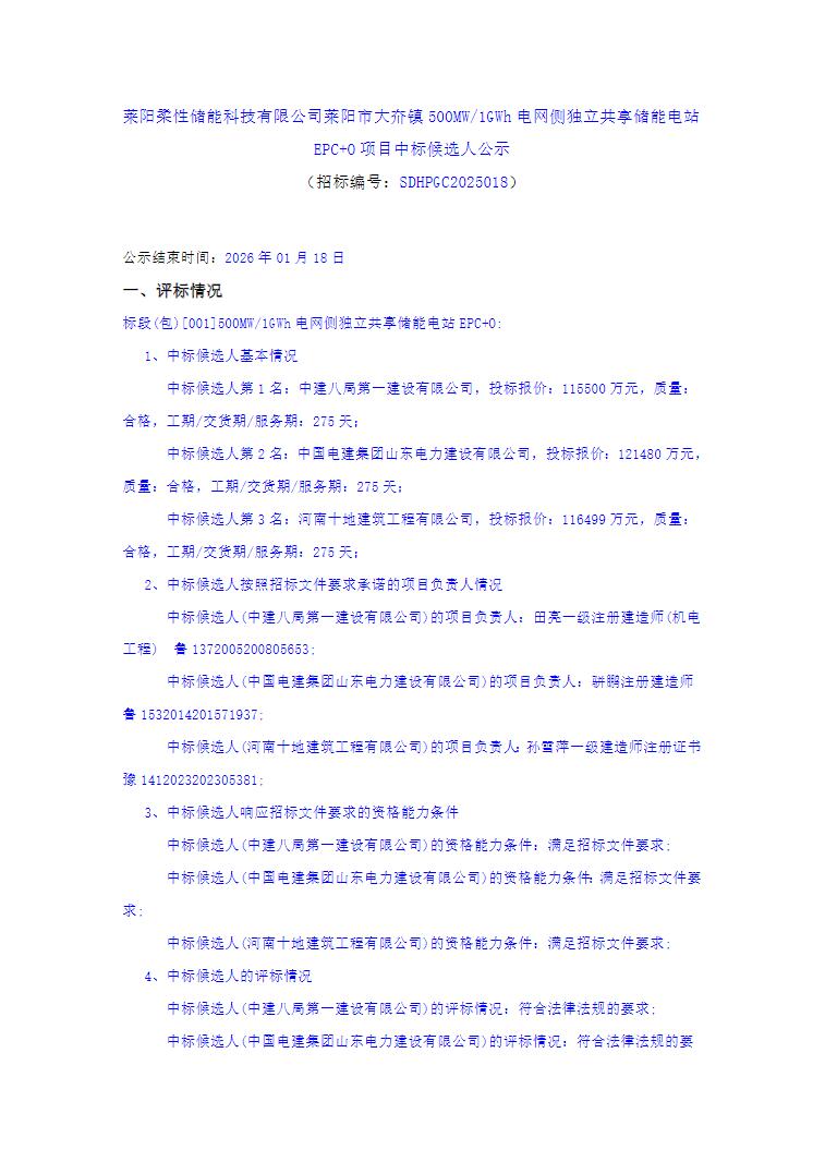
1月15日,莱阳柔性储能科技有限公司莱阳市大夼镇500MW/1GWh电网侧独立共享储能电站EPC+O项目中标候选人公示。
第一中标候选人为中建八局第一建设有限公司,投标报价115500万元,投标单价1.155元/Wh;第二中标候选人中国电建集团山东电力建设有限公司,投标报价121480万元,投标单价1.2148元/Wh;第三中标候选人河南十地建筑工程有限公司,投标报价116499万元,投标单价1.165元/Wh。

项目位于山东省烟台市莱阳市,资金来源为自筹资金130000万元,招标人为莱阳柔性储能科技有限公司。项目规模为500MW/1GWh电网侧独立共享储能电站EPC+O。
原公告如下:







