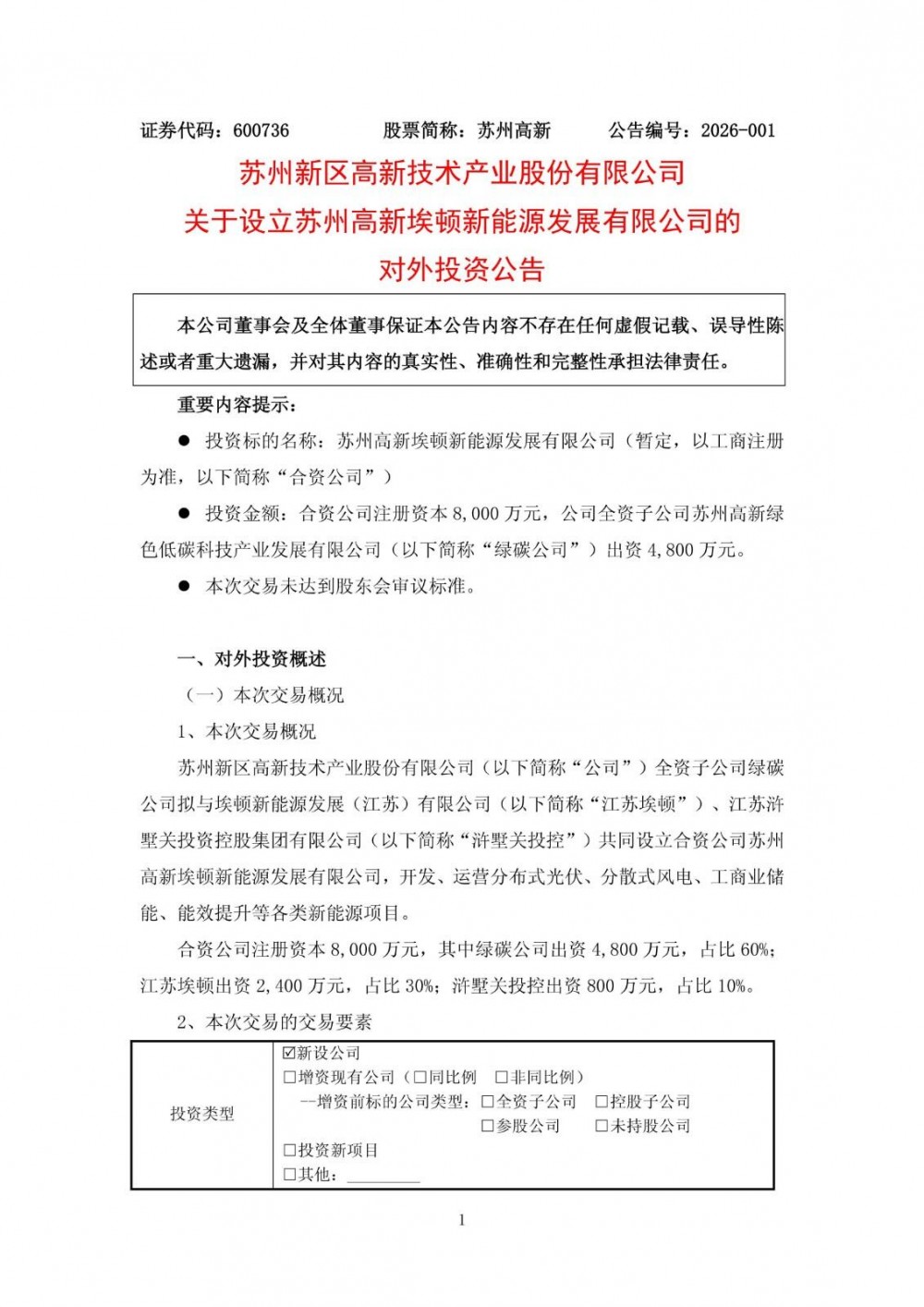
近日,苏州高新发布公告称公司全资子公司绿碳公司拟与埃顿新能源发展(江苏)有限公司、江苏浒墅关投资控股集团有限公司共同设立合资公司苏州高新埃顿新能源发展有限公司,开发、运营分布式光伏、分散式风电、工商业储能、能效提升等各类新能源项目。
合资公司注册资本8,000万元,其中绿碳公司出资4,800万元,占比60%;江苏埃顿出资2,400万元,占比30%;浒墅关投控出资800万元,占比10%。
原公告如下:



近日,苏州高新发布公告称公司全资子公司绿碳公司拟与埃顿新能源发展(江苏)有限公司、江苏浒墅关投资控股集团有限公司共同设立合资公司苏州高新埃顿新能源发展有限公司,开发、运营分布式光伏、分散式风电、工商业储能、能效提升等各类新能源项目。
合资公司注册资本8,000万元,其中绿碳公司出资4,800万元,占比60%;江苏埃顿出资2,400万元,占比30%;浒墅关投控出资800万元,占比10%。
原公告如下:



资讯来源:
免责声明: 本站内容转载自合作媒体、机构或其他网站的信息,转载此文仅出于传递更多信息的目的,但这并不意味着赞同其观点或证实其内容的真实性。本站所有信息仅供参考,不做交易和服务的根据。本站内容如有侵权或其它问题请及时告之,本网将及时修改或删除。凡以任何方式登录本网站或直接、间接使用本网站资料者,视为自愿接受本网站声明的约束。
上一篇: 浙江天台抽水蓄能电站2号机组顺利投产
下一篇: 武汉天源拟5.5亿元投建储能项目
Copyright © 2025-2030 能源圈 版权所有
联系电话:18633565233
联系邮箱:nengyuanquanwang@163.com
冀ICP备2024050450号 冀公网安备13030202003761号 增值电信业务许可证:冀B2-20250646




