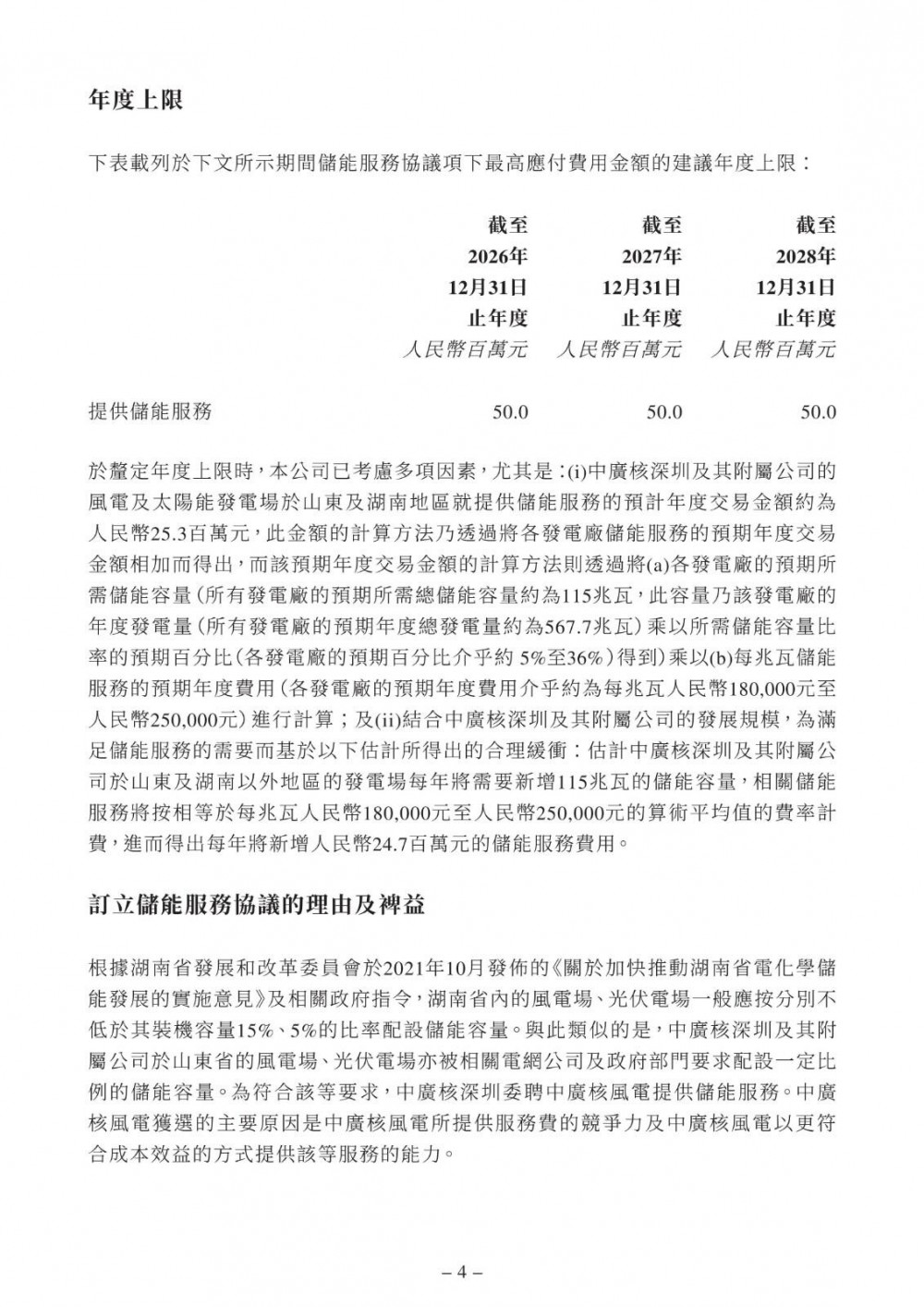
12月30日,中广核新能源发布公告称,公司全资附属公司中广核深圳与中广核风电订立储能服务协议,据此,中广核风电同意向中广核深圳提供储能服务。
根据储能服务协议,中广核风电同意就中广核深圳于中国山东省及湖南省以及订约方将予确定的其他省份的若干风电及光伏发电场向中广核深圳提供储能服务。
储能服务协议的年期自2026年1月1日起至2028年12月31日止为期三年,除非根据其条款另行提早终止则作别论。储能服务协议可于其年期届满前三十日由其订约方以书面形式重续。
原公告如下:









12月30日,中广核新能源发布公告称,公司全资附属公司中广核深圳与中广核风电订立储能服务协议,据此,中广核风电同意向中广核深圳提供储能服务。
根据储能服务协议,中广核风电同意就中广核深圳于中国山东省及湖南省以及订约方将予确定的其他省份的若干风电及光伏发电场向中广核深圳提供储能服务。
储能服务协议的年期自2026年1月1日起至2028年12月31日止为期三年,除非根据其条款另行提早终止则作别论。储能服务协议可于其年期届满前三十日由其订约方以书面形式重续。
原公告如下:









资讯来源:
免责声明: 本站内容转载自合作媒体、机构或其他网站的信息,转载此文仅出于传递更多信息的目的,但这并不意味着赞同其观点或证实其内容的真实性。本站所有信息仅供参考,不做交易和服务的根据。本站内容如有侵权或其它问题请及时告之,本网将及时修改或删除。凡以任何方式登录本网站或直接、间接使用本网站资料者,视为自愿接受本网站声明的约束。
上一篇: 招标 | 河北邢台经济开发区200MW/
下一篇: 万里股份全资子公司拟900万元收购普凯世
Copyright © 2025-2030 能源圈 版权所有
联系电话:18633565233
联系邮箱:nengyuanquanwang@163.com
冀ICP备2024050450号 冀公网安备13030202003761号 增值电信业务许可证:冀B2-20250646




