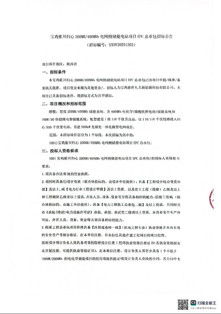
12月29日,宝鸡雍川归心200MW/400MWh电网侧储能电站项目EPC总承包招标公告发布。
项目建设200MW/400MWWh储能系统,含400MWh电化学(磷酸铁锂电池)储能系统和10MW/30秒超级电容储能系统,配套建设1座110千伏升压站,以1回110千伏线路接入归心330千伏变电站。另建500kW光储充一体化微型电网项目。
本项目允许联合体投标。
原公告如下:



12月29日,宝鸡雍川归心200MW/400MWh电网侧储能电站项目EPC总承包招标公告发布。
项目建设200MW/400MWWh储能系统,含400MWh电化学(磷酸铁锂电池)储能系统和10MW/30秒超级电容储能系统,配套建设1座110千伏升压站,以1回110千伏线路接入归心330千伏变电站。另建500kW光储充一体化微型电网项目。
本项目允许联合体投标。
原公告如下:



资讯来源:
免责声明: 本站内容转载自合作媒体、机构或其他网站的信息,转载此文仅出于传递更多信息的目的,但这并不意味着赞同其观点或证实其内容的真实性。本站所有信息仅供参考,不做交易和服务的根据。本站内容如有侵权或其它问题请及时告之,本网将及时修改或删除。凡以任何方式登录本网站或直接、间接使用本网站资料者,视为自愿接受本网站声明的约束。
上一篇: 广西首座抽水蓄能电站全面建成投产
下一篇: 招标 | 宁夏100MW/400MWh共
Copyright © 2025-2030 能源圈 版权所有
联系电话:18633565233
联系邮箱:nengyuanquanwang@163.com
冀ICP备2024050450号 冀公网安备13030202003761号 增值电信业务许可证:冀B2-20250646


