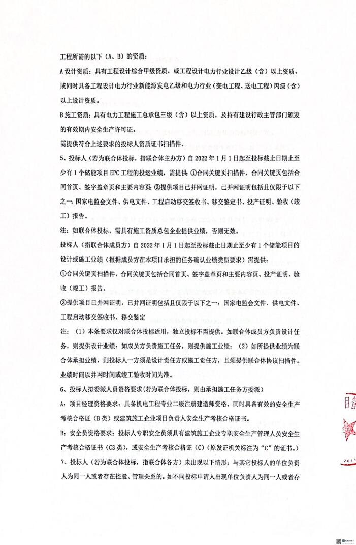
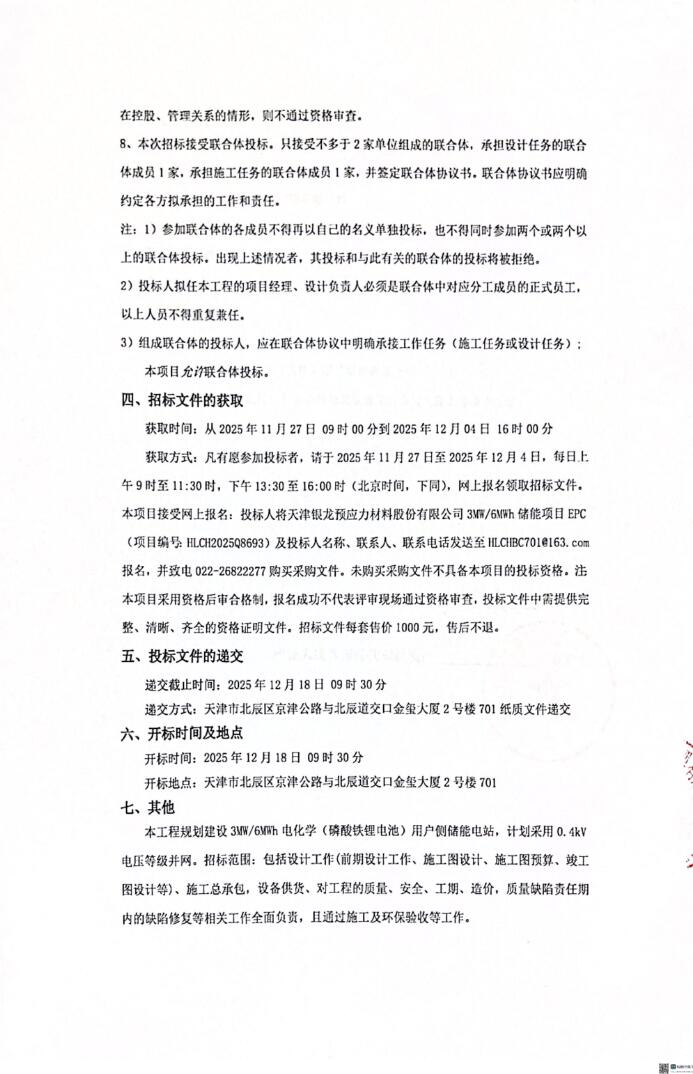
11月27日,天津银龙预应力材料股份有限公司3MW/6MWh储能项目EPC公开招标公告发布。
本工程规划建设3MW/6MWh电化学(磷酸铁锂电池)用户侧储能电站,计划采用0.4kV电压等级并网。
招标范围包括设计工作(前期设计工作、施工图设计、施工图预算、竣工图设计等)、施工总承包,设备供货、对工程的质量、安全、工期、造价,质量缺陷责任期内的缺陷修复等相关工作全面负责,且通过施工及环保验收等工作。
原公告如下:




11月27日,天津银龙预应力材料股份有限公司3MW/6MWh储能项目EPC公开招标公告发布。
本工程规划建设3MW/6MWh电化学(磷酸铁锂电池)用户侧储能电站,计划采用0.4kV电压等级并网。
招标范围包括设计工作(前期设计工作、施工图设计、施工图预算、竣工图设计等)、施工总承包,设备供货、对工程的质量、安全、工期、造价,质量缺陷责任期内的缺陷修复等相关工作全面负责,且通过施工及环保验收等工作。
原公告如下:




资讯来源:中国招标投标公共服务平台
免责声明: 本站内容转载自合作媒体、机构或其他网站的信息,转载此文仅出于传递更多信息的目的,但这并不意味着赞同其观点或证实其内容的真实性。本站所有信息仅供参考,不做交易和服务的根据。本站内容如有侵权或其它问题请及时告之,本网将及时修改或删除。凡以任何方式登录本网站或直接、间接使用本网站资料者,视为自愿接受本网站声明的约束。
上一篇: 招标 | 飞轮储能+磷酸铁锂!中国能建山
下一篇: 招标 | 山西大同云冈合邦200MW/4
Copyright © 2025-2030 能源圈 版权所有
联系电话:18633565233
联系邮箱:nengyuanquanwang@163.com
冀ICP备2024050450号 冀公网安备13030202003761号 增值电信业务许可证:冀B2-20250646




