近日,瑞泰新材发布公告称,公司拟与关联方天际新能源科技股份有限公司的全资子公司江苏新泰材料科技有限公司以货币资金方式向江苏泰瑞联腾材料科技有限公司增资20,000万元,本次新增注册资本按1元/股计入注册资本。其中新泰材料出资15,000万元,公司出资5,000万元。
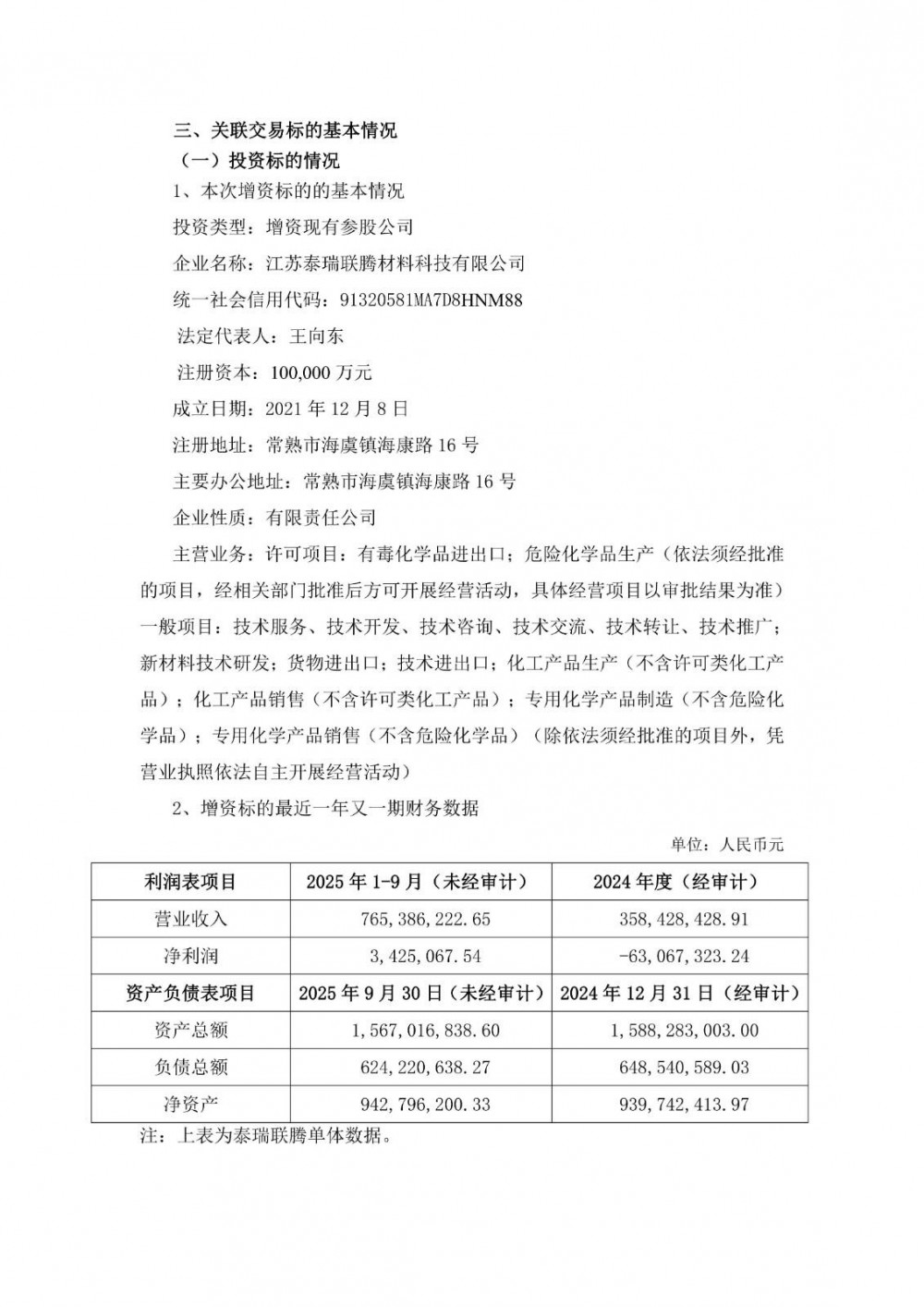
根据目前产能释放情况及未来发展趋势,泰瑞联腾拟推进并完成二期1.5万吨六氟磷酸锂项目建设。基于上述项目的资金需求,公司拟与关联方天际股份的全资子公司新泰材料以货币资金方式向泰瑞联腾增资20,000万元,本次新增注册资本按1元/股计入注册资本。其中新泰材料出资15,000万元,公司出资5,000万元。本次增资完成后,公司仍持有泰瑞联腾25%股权。
瑞泰新材表示,本次增资主要是为推进并完成泰瑞联腾二期1.5万吨六氟磷酸锂的项目建设。近期,受益于新能源汽车和储能产业的双轮驱动,六氟磷酸锂供求关系发生明显变化,市场价格快速上升。本次交易是公司基于当前行业景气度和未来发展趋势做出的战略决策,有利于公司在锂电材料领域的产业链布局,完善供应链,提升公司的综合竞争力。
原公告如下:












