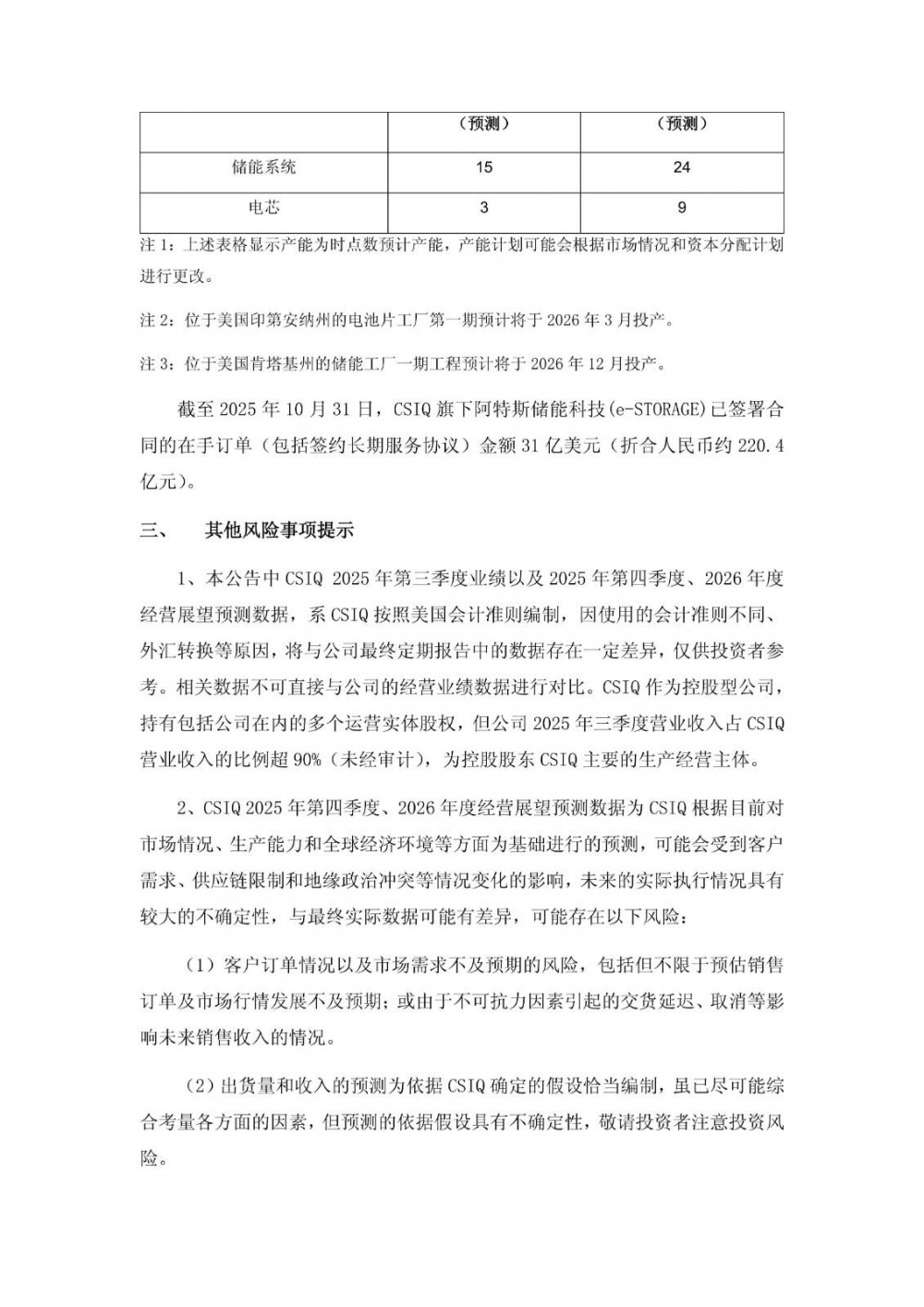
11月13日,阿特斯发布公告称,公司控股股东CSIQ预计2025年第四季度预计总收入在13亿至15亿美元(折合人民币约92.4亿至106.7亿元)之间,毛利率预计在14%至16%之间。CSIQ2025年四季度预计组件出货量在4.6至4.8吉瓦之间,预计储能系统出货量在2.1至2.3吉瓦时之间。
原公告如下:




11月13日,阿特斯发布公告称,公司控股股东CSIQ预计2025年第四季度预计总收入在13亿至15亿美元(折合人民币约92.4亿至106.7亿元)之间,毛利率预计在14%至16%之间。CSIQ2025年四季度预计组件出货量在4.6至4.8吉瓦之间,预计储能系统出货量在2.1至2.3吉瓦时之间。
原公告如下:




资讯来源:阿特斯
免责声明: 本站内容转载自合作媒体、机构或其他网站的信息,转载此文仅出于传递更多信息的目的,但这并不意味着赞同其观点或证实其内容的真实性。本站所有信息仅供参考,不做交易和服务的根据。本站内容如有侵权或其它问题请及时告之,本网将及时修改或删除。凡以任何方式登录本网站或直接、间接使用本网站资料者,视为自愿接受本网站声明的约束。
上一篇: 招标 | 重庆15MW/30MWh储能电
下一篇: 中标 | 和顺电气中标约4000万元储能
Copyright © 2025-2030 能源圈 版权所有
联系电话:18633565233
联系邮箱:nengyuanquanwang@163.com
冀ICP备2024050450号 冀公网安备13030202003761号 增值电信业务许可证:冀B2-20250646



