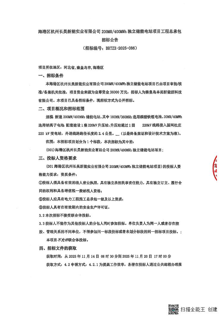
11月13日,海港区杭州长昊新能实业有限公司200MW/400MWh独立储能电站项目招标公告发布。
其中180MW/360MWh选用磷酸铁锂电池,20MW/40MWh选用钠离子电池,配套建设1座220kV升压站,升压站通过1回220kV线路接入国网杜庄220kV变电站。项目总投资36000万元,合单价0.9元/Wh,资金来源为自筹资金。
本次招标不接受联合体投标。
原公告如下:



11月13日,海港区杭州长昊新能实业有限公司200MW/400MWh独立储能电站项目招标公告发布。
其中180MW/360MWh选用磷酸铁锂电池,20MW/40MWh选用钠离子电池,配套建设1座220kV升压站,升压站通过1回220kV线路接入国网杜庄220kV变电站。项目总投资36000万元,合单价0.9元/Wh,资金来源为自筹资金。
本次招标不接受联合体投标。
原公告如下:



资讯来源:中国招标投标公共服务平台
免责声明: 本站内容转载自合作媒体、机构或其他网站的信息,转载此文仅出于传递更多信息的目的,但这并不意味着赞同其观点或证实其内容的真实性。本站所有信息仅供参考,不做交易和服务的根据。本站内容如有侵权或其它问题请及时告之,本网将及时修改或删除。凡以任何方式登录本网站或直接、间接使用本网站资料者,视为自愿接受本网站声明的约束。
上一篇: 中标 | 0.635元/Wh!星际方舟2
下一篇: 中标 | 1.0484元/Wh!山东省济
Copyright © 2025-2030 能源圈 版权所有
联系电话:18633565233
联系邮箱:nengyuanquanwang@163.com
冀ICP备2024050450号 冀公网安备13030202003761号 增值电信业务许可证:冀B2-20250646




