-
2026年4月10日,以“绿动西部·赋能未来”为主题的“2026沙戈荒清洁能源大基地(三北)高质量发
发布时间:2026-04-20 12:08:02 -
近日,含山县委书记刘志远率队赴骊能新能源科技(北京)有限公司考察交流,与公司董事长姚锦丽女士举行座谈
发布时间:2026-04-20 12:08:00 -
-
-
近日,安徽易新能科技有限公司与煜邦智源科技(嘉兴)有限公司年度战略合作签约仪式圆满举行。双方正式签订
发布时间:2026-04-20 12:07:53 -
近日,吉林省人民政府发布关于印发《吉林省国民经济和社会发展第十五个五年规划纲要》的通知。文件提出,加
发布时间:2026-04-20 12:07:23 -
4月1日,全球储能行业的年度风向标——第十四届储能国际峰会暨展览会(ESIE 2026)在北京首都国
发布时间:2026-04-20 09:03:47 -
2026年第一季度,湖南洛柳智能装备有限公司与土耳其大储能能源客户隆重举行10GWH全自动模组pac
发布时间:2026-04-20 09:03:39 -
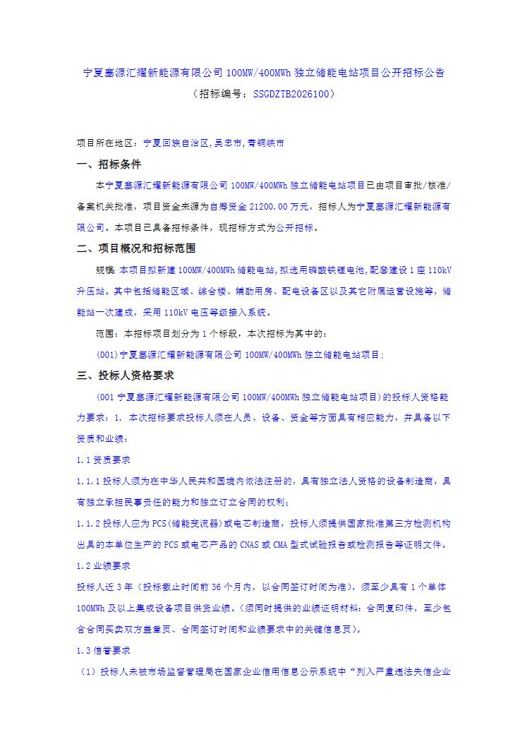
4月15日,宁夏塞源汇耀新能源有限公司100MW/400MWh独立储能电站项目公开招标公告发布。本项
发布时间:2026-04-17 17:06:03 -
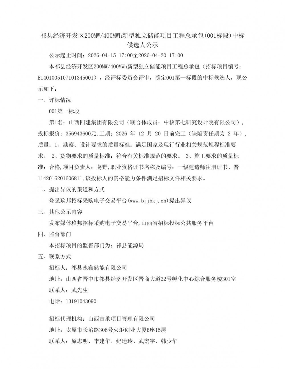
4月15日,祁县经济开发区200MW/400MWh新型独立储能项目工程总承包中标候选人公示。第一中标
发布时间:2026-04-17 17:06:00 -
4月15日,辽宁朝阳200兆瓦/333兆瓦时调峰调频储能电站项目工程施工中标候选人公示。第一中标候选
发布时间:2026-04-17 17:05:54 -
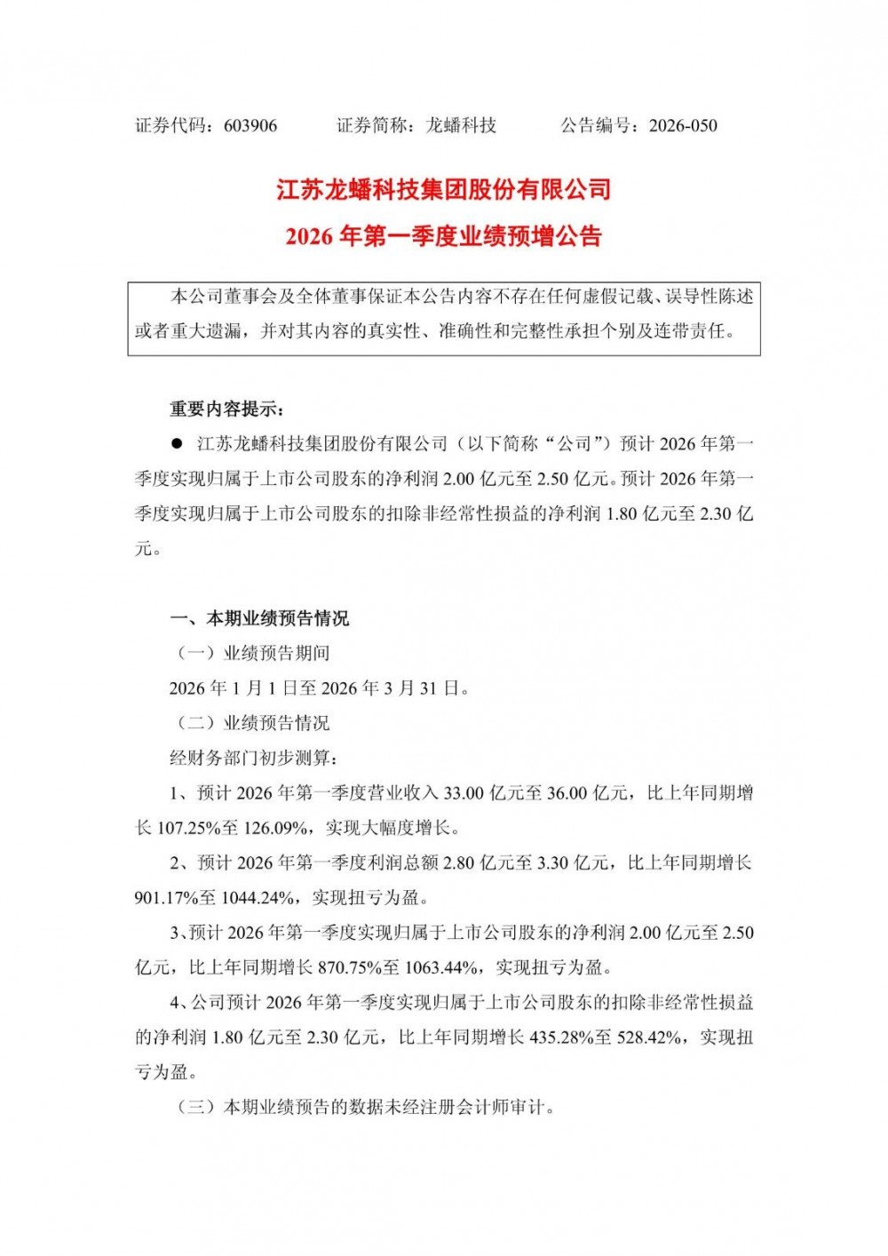
4月15日,龙蟠科技发布2026年第一季度业绩预增公告。预计2026年第一季度实现归属于上市公司股东
发布时间:2026-04-17 17:05:52 -
2026年,一场意义深远的电力市场化改革正加速推进。随着国家发改委、国家能源局印发《电力中长期市场基
发布时间:2026-04-17 17:05:48 -
-
