-
-
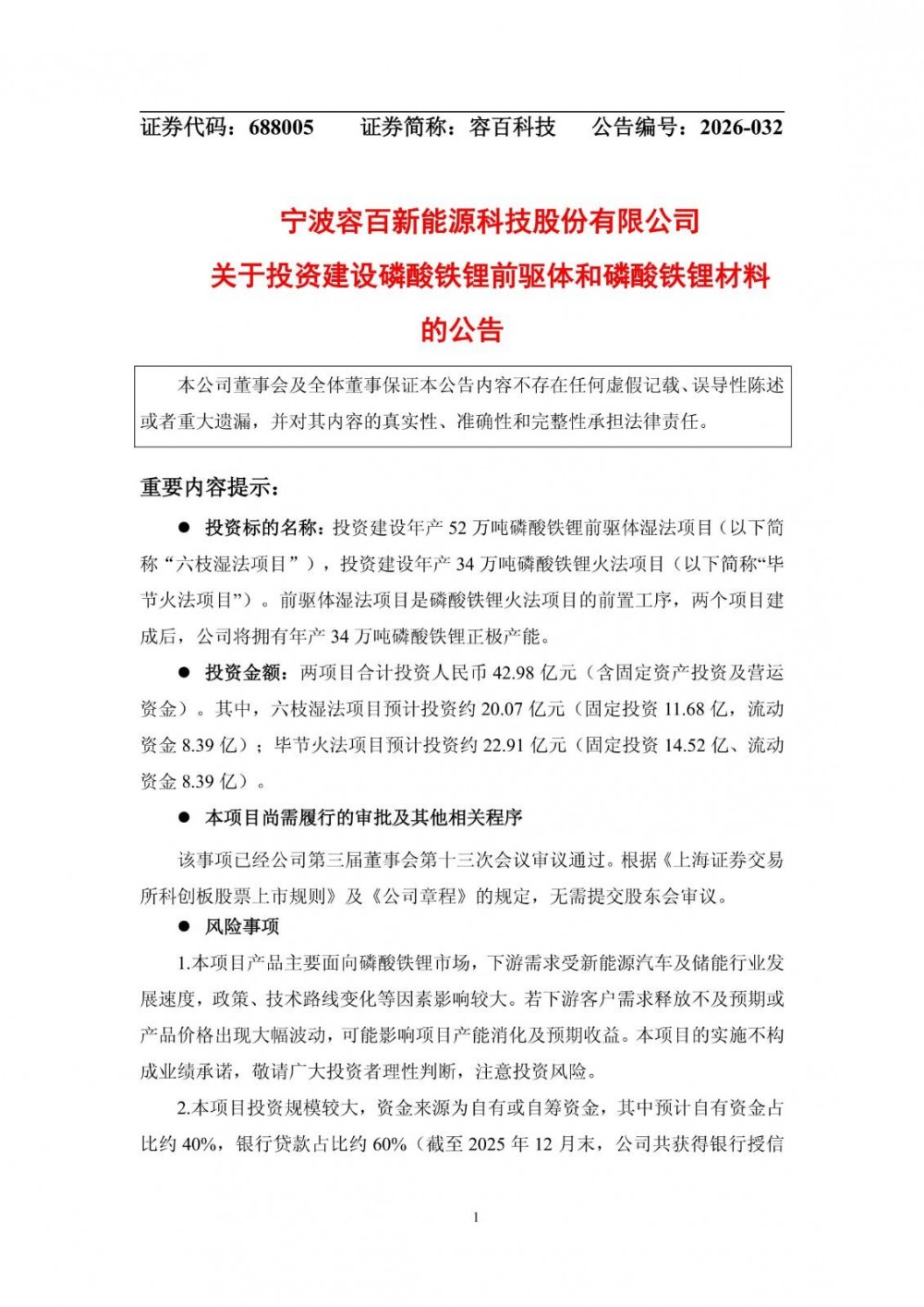
4月15日,容百科技发布公告称,为保障客户订单交付并把握行业发展机遇,公司拟投资共计约42.98亿元
发布时间:2026-04-17 17:05:35 -
-
-
4月15日,江西省发展改革委、江西省能源局印发《江西省有序推动绿电直连发展实施方案》。文件提出,做好
发布时间:2026-04-17 17:05:30 -
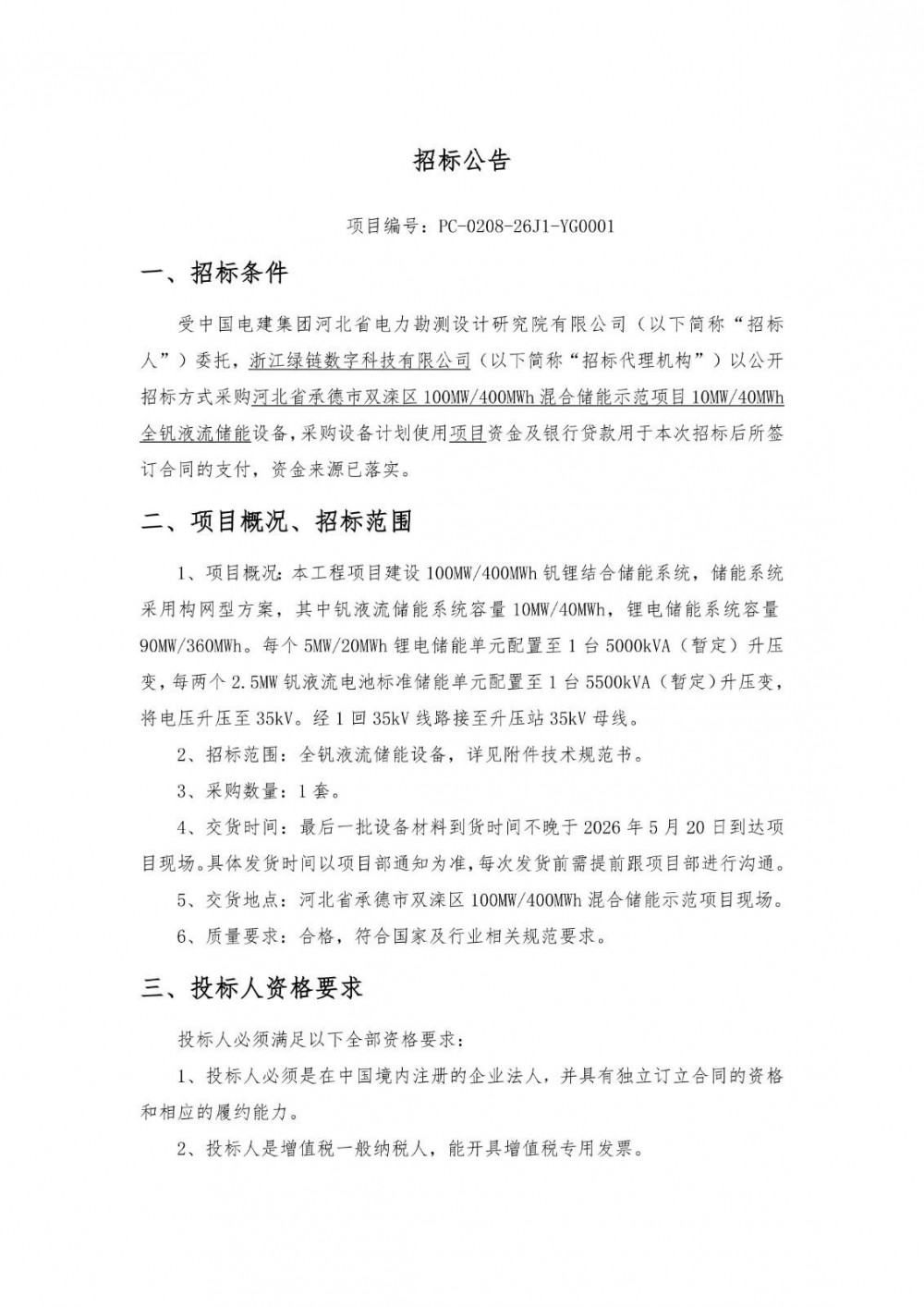
4月15日,中国电建河北院河北省承德市双滦区100MW/400MWh混合储能示范项目10MW/40M
发布时间:2026-04-17 17:05:26 -
4月15日,合肥充电工商业储能设备采购项目公开招标公告发布。公告提到,为进一步丰富充电站业态,完善新
发布时间:2026-04-17 17:05:25 -
近日,台达储能变流器(PCS)荣获天合储能颁发的“2025 年度战略合作伙伴奖”,充分彰显产品在研发
发布时间:2026-04-17 17:05:21 -
2026年4月9日,由湖州工业控制技术研究院、浙江绿储科技有限公司联合建设的2MW/600℃级特高温
发布时间:2026-04-17 17:05:19 -
4月14日,由湖州工控院与浙江绿储科技有限公司联合牵头,联合26家国内行业顶尖科研院校、央国企、制造
发布时间:2026-04-17 17:05:13 -
超级电容器,作为功率型储能装置,具备高功率密度、长寿命、快速充放电、宽温适应等优异特性。凭借毫秒级响
发布时间:2026-04-17 17:05:11 -
-
近日山东电建一公司参建的两大能源项目接连迎来关键施工节点世界最大盐穴压缩空气储能项目透平发电机转子穿
发布时间:2026-04-17 17:05:05 -
4月15日,中国能建数科集团党委书记、董事长,工程研究院党委书记、院长宋玉文在京与哈电股份副总裁,哈
发布时间:2026-04-17 17:05:02 -
2026 年 4 月 16 日,面向 AI 智算中心高功率、瞬态波动、极致可靠的核心供电难题,全球电
发布时间:2026-04-17 17:04:56
