-
2月2日,瑞浦兰钧发布盈利预喜公告,预期公司截至2025年12月31日止年度将录得净利润介乎约人民币
发布时间:2026-02-02 12:28:52 -
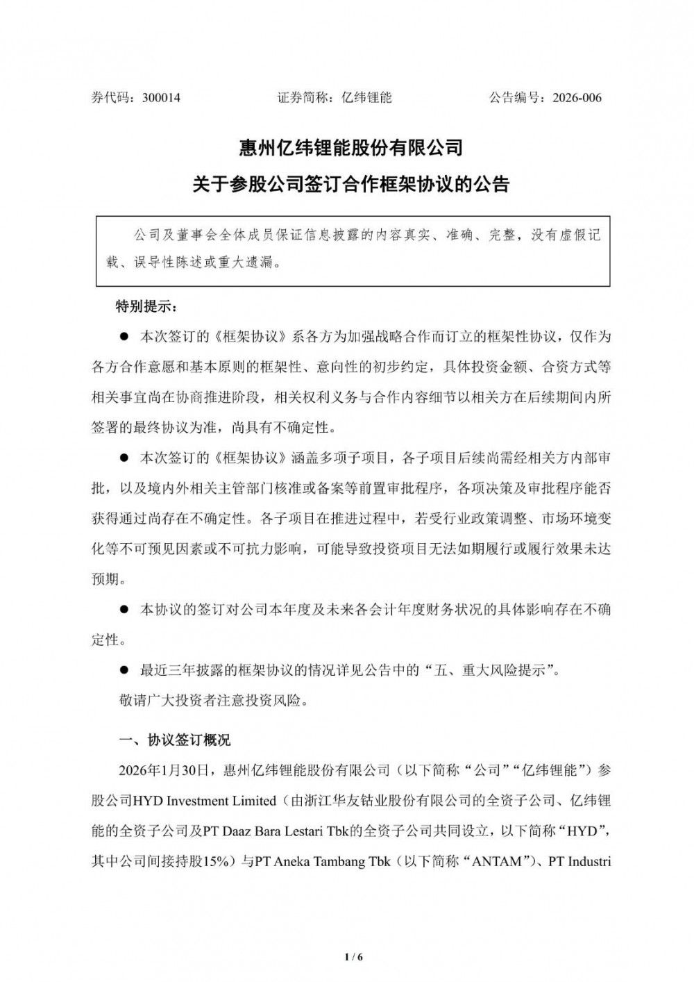
1月30日,亿纬锂能发布公告称,公司参股公司HYD Investment Limited(由浙江华友
发布时间:2026-02-02 12:28:47 -
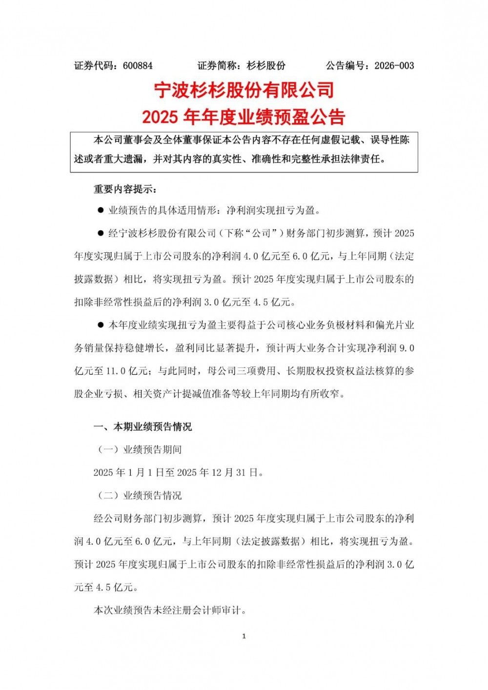
1月30日,杉杉股份发布2025年年度业绩预盈公告。预计2025年度实现归属于上市公司股东的净利润4
发布时间:2026-02-02 12:28:44 -
-
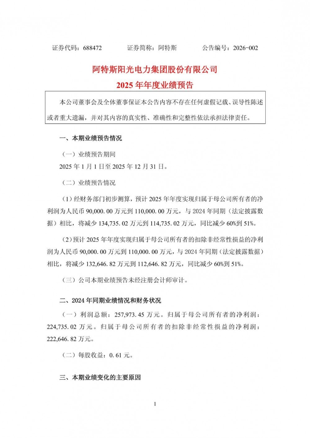
1月30日,阿特斯发布2025年年度业绩预告。预计2025年年度实现归属于母公司所有者的净利润为人民
发布时间:2026-02-02 12:28:39 -
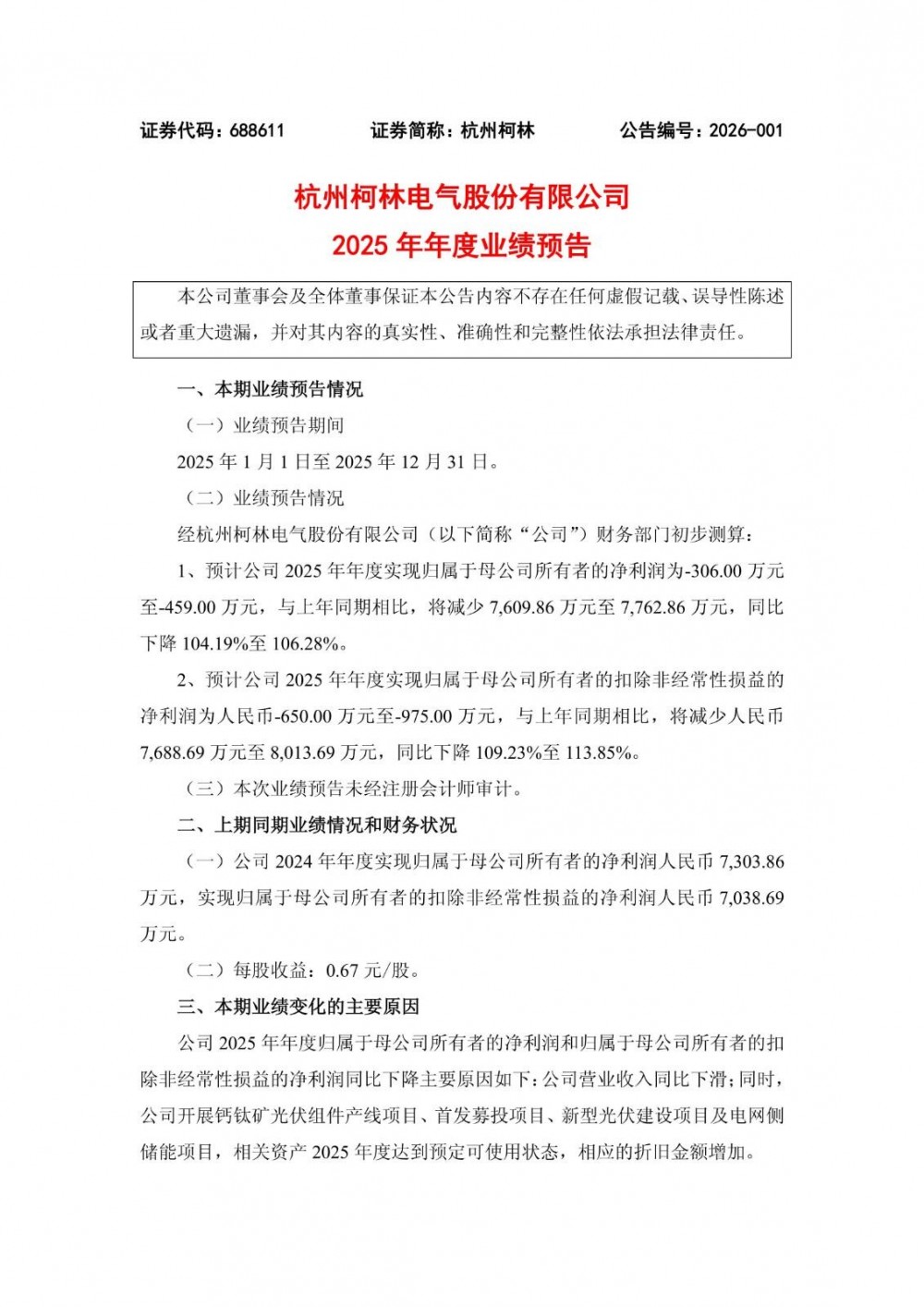
1月30日,杭州柯林发布2025年年度业绩预告。预计公司2025年年度实现归属于母公司所有者的净利润
发布时间:2026-02-02 12:28:37 -
近日,零探智能在荷兰为一家大型商业蘑菇农场打造的540kW/1.06MWh 混合能源微网项目正式并网
发布时间:2026-02-02 12:28:35 -
-
2026年1月31日20时35分,伴随调度指令操作完毕,主控室各项数据指标显示正常,新疆绿发电力若羌
发布时间:2026-02-02 12:28:27 -
近日,天津轨道交通集团实施的首个储能项目——华苑控制中心1.5兆瓦固态铅电池储能项目成功并网投运,为
发布时间:2026-02-02 12:28:24 -
日前,2026年2月全国各地公布电网企业代理购电价格。2月,北京、上海、天津、福建、甘肃、黑龙江、吉
发布时间:2026-02-02 12:27:54 -
-
-
1月28日,福建华蓄新能源投资集团与中钠能源(扬州)有限公司正式签署战略合作协议。双方将围绕钠离子电
发布时间:2026-02-02 12:27:44 -
1月29日上午,储能公司与果下科技股份有限公司战略合作协议签约仪式在储能产业园举行。仪式上,在蓝天化
发布时间:2026-02-02 12:27:43
